我從第一份工作開始就跟日本人高度相關,對日本人說話的各種曖昧的表示方式很是深受其害。 雖然不至於聽不懂,但總覺得真是受夠了。尤其是讀空氣,我認為這是日本人走向世界的障礙。接觸 AI 以來,我們一直在為了怎麼讓 AI 理解我們的話語費盡心思,這時候想到日本人這種曖昧的說話方式,我就很想知道他們是怎麼訓練大模型。
提問: 日本人曖昧的語氣跟讀空氣的講話習慣, 對於大語言訓練有什麼不良的影響? 針對這些問題如何去修正模型訓練資料與方法? 日本人又是如何看待這種差異?
Gemini>_
不言自明的挑戰:為先進大型語言模型導航日本高語境溝通文化
執行摘要
本報告深入探討了日本獨特的溝通文化——以其固有的模糊性(曖昧)和對「閱讀空氣」(空気を読む)的社會期望為特徵——對大型語言模型(LLM)的訓練與效能所構成的具體且嚴峻的挑戰。研究顯示,雖然這種高語境溝通模式在人類社會互動中能有效促進和諧,但它卻為語言模型的訓練數據引入了嚴重的語用歧義性。這種歧義性導致模型雖然在語義層面可能達到事實上的準確,卻在社會互動層面顯得笨拙失當——這在一個高度重視細微之處的市場中,構成了致命的缺陷。為應對此挑戰,本報告提出了一套雙軌並行的解決方案。第一軌是「以數據為中心」的方法,主張超越原始文本數據,建立一個經過深度語用標註和文化基礎建構的數據管道。此管道旨在將隱含的社會規範和溝通意圖明確化,為模型提供其學習所需的情境線索。第二軌是「以模型為中心」的方法,運用先進的微調技術,特別是從人類反饋中進行強化學習(RLHF),來塑造模型的行為,使其符合日本社會的偏好與價值觀。此外,報告亦探討了整合多模態資訊(如語音語調與視覺線索)作為捕捉完整溝通情境的長遠路徑。
本報告的結論是,開發一個能夠「閱讀空氣」的人工智慧,不僅僅是一個技術上的障礙,更是進入並成功立足於日本市場的戰略性必要條件。解決日本高語境溝通所帶來的挑戰,將不僅為日本市場帶來更具文化智慧的AI,其所催生的方法論與框架,更將為全球範圍內開發具備跨文化適應能力的AI系統提供寶貴的藍圖。
第一節:文化基底:解構日本的高語境溝通模式
要理解日本獨特的溝通方式對人工智慧構成的技術挑戰,首先必須深入剖析其背後的文化驅動力。日本的溝通規範並非隨機形成,而是一個為了優化特定社會成果——即「和諧」——而演化出的高度精密系統。唯有理解這個系統的運作邏輯,才能準確診斷其對AI訓練的深遠影響。
1.1. 「和」(Wa)的原則:作為首要社會指令的和諧
日本文化的核心價值之一是「和」(Wa),即群體和諧 1。從歷史與社會層面來看,維護順暢的人際關係、避免直接對抗,其優先級遠高於個人主義的自我表達。這一根本原則是後續所有溝通模式的根源。在一個歷史上相對單一、人口密度高的社會中,這種規範是作為維持社會凝聚力與生存的關鍵機制而演化出來的 2。為了不擾亂「和」,直接的言辭被視為潛在的衝突源,因此發展出了一套依賴間接與暗示性表達的溝通體系。
1.2. 隱性溝通的機制:「空気を読む」、「曖昧」與「忖度」
這些概念是理解日本溝通模式的關鍵,它們共同構成了一個複雜的社會互動網絡。
- 「空気を読む」(Kuuki wo Yomu - 閱讀空氣):此概念指的是一種社會期望,即個體應在沒有明確指示的情況下,憑直覺感知群體的集體情緒、社會階級結構以及未言明的意圖,並據此採取合適的行動 1。這是一種高度依賴情境而非語言本身的溝通形式,不能「閱讀空氣」的人會被貼上「KY」(Kuuki Yomenai)的標籤,並可能受到社會排斥。
- 「曖昧」(Aimai - 模糊):這是有意使用含糊、間接或不置可否的語言,以緩和請求、傳達負面回饋,或讓對話各方都能保住面子 3。例如,一個日本上司可能會對一份不滿意的報告說「もう少し工夫できるかもね」(也許可以再下點功夫),其真實意涵通常是「やり直してほしい」(我希望你重做)5。這種表達方式在避免直接批評的同時,也將解讀意圖的責任轉移給了接收方。
- 「忖度」(Sontaku - 預先體察):此行為指的是主動推斷上級或合作夥伴的願望,並在對方開口前就採取行動以滿足其需求。這在傳統上被視為一種成熟且體貼的社交技巧,能促進高效的協作 6。然而,近年來「忖度」也帶上了負面色彩,常與迎合權威、缺乏主見的奉承行為聯繫在一起,甚至可能導致組織內部責任歸屬不清的問題 7。
這些溝通機制共同作用,形成了一個言辭本身只承載部分資訊的系統,大部分的真實意圖需要透過對情境、關係和潛規則的解讀來補全。
1.3. 理論視角:作為高語境文化原型的日本
著名人類學家愛德華·霍爾(Edward T. Hall)提出的高語境與低語境文化框架,為理解日本的溝通模式提供了有力的學術理論支持 3。
根據霍爾的理論,在高語境文化(如日本及多數亞洲國家)中,大部分資訊傳遞是透過共享的背景、非語言線索以及深厚的關係網絡來完成的,而非僅僅依賴明確的語言 2。訊息的意義深植於情境之中,「言外之意」遠比字面意義更為重要。相反,在低語境文化(如美國、德國等)中,溝通則強調直接、清晰與明確,期望所有重要資訊都能透過語言被準確無誤地表達出來,以減少歧義 10。日本被普遍認為是世界上高語境程度最高的文化之一 3。
表1:高語境與低語境溝通風格對比

資料來源:綜合分析 3
1.4. 摩擦點:在全球化商業與社會中的實證困境
這種溝通風格所帶來的挑戰並非僅限於理論層面。在全球化日益深入的現代商業環境中,其負面影響已愈發凸顯。企業內部,過度強調「閱讀空氣」會產生強大的「同調壓力」(conformity pressure),抑制創新思維與坦率的意見交流 7。同時,由於指示模糊、責任界線不清,容易形成一種「無責任的體系」(system of irresponsibility),即在問題發生時,沒有人需要為決策承擔個人責任,從而導致問題解決的延遲與組織效率的下降 1。
在跨文化互動中,這種溝通模式更是頻繁引發誤解。習慣了低語境溝通的外國員工,往往會按字面意義理解日本同事或上司的模糊指令,導致工作成果與期望嚴重不符 5。例如,一個製造業案例中,上司對外國員工說「これ、もう少し見直したほうがいいかもね」(這個,或許再檢查一下比較好),外國員工理解為只需稍作修改,但上司的真實期望卻是大幅修正,最終導致該員工的績效評估下降 5。這種溝通鴻溝不僅影響業務效率,更可能侵蝕團隊間的信任關係 13。
日本社會內部對此並非沒有反思。越來越多的聲音開始質疑,這種傳統的溝通方式是否已成為阻礙日本企業在全球化競爭中發展的絆腳石 8。這種內部的矛盾與張力,為AI的設計與對齊提出了更為複雜的要求。AI的溝通風格不僅需要適應傳統,還必須考慮到新生代與國際化工作環境中對更高透明度的需求。這意味著,一個單一、僵化的「日本式」AI溝通模型是遠遠不夠的。理想的AI系統必須具備根據使用者、情境和特定任務動態調整其溝通策略的能力,這也揭示了開發可適應、具備多種溝通「人設」的AI代理的必要性。
第二節:技術困境:高語境數據如何侵蝕語言模型訓練
第一節的文化分析揭示了日本溝通模式的深層邏輯,本節將此文化現象轉化為大型語言模型所面臨的具體技術難題。報告將詳細闡述,日本溝通的特性如何在訓練數據層面表現為一系列「病徵」,並最終導致模型在實際應用中出現可預測的、且往往是致命的失敗。
2.1. 語用學鴻溝:當模型理解了詞語,卻錯過了意圖
核心的技術挑戰可以被定義為語用學(pragmatics)層面的失敗 15。語用學研究的是語境如何影響意義的解讀。一個大型語言模型可能在語義學(semantics)上達到極高的準確度——即理解單詞和句子的字面意思——但同時在語用學上卻完全失敗,無法掌握說話者的真實意圖。
大多數LLM的訓練目標,如「下一個詞元預測」(next-token prediction),本質上是語義驅動的。模型學習的是詞語之間的統計規律與搭配模式 17。然而,在日本的溝通中,最重要的資訊——真實意圖——往往隱藏在字面意義之外,深植於共享的語境之中。例如,對於一句「全然大丈夫です」(字面意思:完全沒問題),模型可能只學到其肯定的用法,卻無法在沒有足夠語境標註的情況下,識別出它在特定情境下表達強烈否定或諷刺的語用功能 6。這就形成了一個巨大的鴻溝:模型被訓練來處理文本,但關鍵資訊卻不存在於文本之中。
2.2. 數據層面的病徵:歧義性、訊號稀疏性與結構性挑戰
高語境溝通模式透過以下幾種方式,系統性地降低了訓練數據的品質:
- 語用歧義性(Pragmatic Ambiguity):同一句話可以根據不同的情境、說話者關係、語氣等因素,擁有截然不同甚至完全相反的意圖。例如,會議中一句沉默可能代表「同意」,也可能代表「正在思考」或「無聲的反對」5。對於模型而言,這些未被標註的文本實例成為了充滿雜訊的標籤,模型難以從中學習到一致且可靠的「意圖-表達」映射關係。
- 訊號稀疏性(Signal Sparsity):在許多高語境對話中,決定溝通走向的關鍵訊號(真實請求、反對意見等)在文本中是完全缺失的。這些訊號存在於參與者共享的背景知識、先前的對話歷史或非語言線索中。模型訓練時所見的文本,實際上是遺失了最主要訊號的殘缺數據。模型被迫在一個訊號極其稀疏的環境中進行學習,其結果必然是高度不確定和不可靠的。
- 複合的語言學因素(Compounding Linguistic Factors):這些語用學上的挑戰,還疊加在日本語言本身固有的複雜性之上。日語中頻繁省略主語和賓語,使得確定動作的執行者和承受者變得困難;複雜的書寫系統(平假名、片假名、漢字、羅馬字混合使用)增加了文本處理的難度;大量的同音異義詞也加劇了詞義的模糊性 18。這些因素與語用歧義性相互作用,使得從純文本中準確推斷意義的任務變得異常艱鉅。
2.3. 失敗的具體表現:「KY」(空気が読めない)AI的特徵分析
一個在未經處理的高語境數據上訓練出來的模型,其失敗模式是可預測的。我們可以將這種模型產生的錯誤歸納為一個「KY」(不會閱讀空氣)AI的典型特徵:
- 過度字面化的AI(The Overly Literal AI):將所有模糊的、暗示性的陳述都按其字面意思進行解讀。這就像前述案例中那位只對報告進行了微小修改的員工,他正確理解了詞語,卻完全錯解了指令 5。這種AI在處理客戶服務等需要同理心的場景時,會顯得冷漠且無用。
- 社交笨拙的AI(The Socially Awkward AI):無法識別對話中的社會階級、親疏遠近等關係,從而使用不恰當的敬語或過於直接的語言。在重視禮儀和等級的日本社會,這類錯誤會讓使用者感到被冒犯,嚴重損害使用者體驗。
- 語無倫次的AI(The Incoherent AI):在多輪對話中,由於無法追蹤未言明的對話目標,其回應可能在局部(單輪問答)看似相關,但在全局(整個對話流程)上卻顯得邏輯混亂、前後矛盾。
- 猶豫不決的AI(The Indecisive AI):模型學習並複製了訓練數據中的模糊性,導致在使用者需要明確答案或建議時,它只能提供模棱兩可、毫無幫助的回應。
2.4. 區分語用失敗與事實幻覺
在此,有必要做出一個關鍵的區分。事實幻覺(Factual Hallucination)是指AI在缺乏相關知識時,編造出不存在的事實、數據或來源 17。這是一個知識層面的缺陷。
而語用失敗(Pragmatic Failure)則更為隱蔽和複雜。我們可以將其一種極端形式定義為「語用幻覺」(Pragmatic Hallucination):當模型面對一個語義模糊的輸入,並且缺乏必要的文化語境來解讀時,它會為了讓這個輸入變得「合理」,而自行「發明」一個看似可信但完全錯誤的意圖或社會情境。這不是知識的匱乏,而是社會推理能力的缺失。
例如,對於使用者輸入「今天天氣真好啊」,一個產生事實幻覺的AI可能會說「是的,根據不存在的東京氣象局數據,今天氣溫是25度」。而一個產生語用幻覺的AI,則可能錯誤地推斷使用者想出門,並回答「我已經為您預訂了去公園的計程車」,儘管使用者可能只是單純地想開啟一段閒聊。後者在許多互動場景中,可能比前者更具破壞性,因為它錯誤地預設了使用者的意圖並採取了不當行動。
這種語用層面的失敗,不僅僅是提供糟糕的使用者體驗,更是一種嚴重的商業與品牌風險。在日本這樣一個重視「おもてなし」(omotenashi,殷勤好客)和體貼服務的文化中,一個被使用者感知為粗魯、遲鈍或不尊重人的AI,無論其技術多麼先進,都將迅速被市場淘汰。因此,解決這種語用對齊問題,並非一個可有可無的優化選項,而是確保產品能夠在日本市場獲得成功的根本前提。
第三節:修正策略一:建構文化基礎的數據管道
從問題分析轉向解決方案,本節將重點闡述最關鍵的一環:數據。報告主張,僅僅依賴原始文本數據是遠遠不夠的,必須設計並實施一個系統性的、多階段的流程,來創建能夠將隱含的文化語境「明確化」的訓練數據,從而讓模型有據可學。
3.1. 超越原始文本:語用標註語料庫的必要性
核心原則非常明確:要教會一個大型語言模型理解隱含的語境,就必須在訓練數據中將這些語境明確地標註出來。原始的、未經處理的網路文本,正是導致模型產生「KY」行為的根源。
目前,高品質、大規模的日語數據集本就稀缺,這已成為該領域公認的發展瓶頸 18。而對於富含語用學資訊的數據集,這種稀缺性則更為嚴重。因此,任何旨在開發具備文化適應性AI的專案,其首要任務都必須是投資建立一個經過深度語用標註的專有語料庫。
3.2. 標註藍圖:區分邏輯蘊涵與語用隱含
為了系統性地解決語用歧義性問題,需要一個清晰、可執行的標註框架。近期在自然語言推理(NLI)領域的研究為此提供了有力的理論基礎,即明確區分一個陳述的邏輯意義(logical entailment)和其語用意義(pragmatic implicature) 21。
一個具體的標註流程可以設計如下:對於數據集中的每一句潛在模糊的表達,標註員需要提供多個層次的資訊。
表2:日語文本的語用標註層級示例

資料來源:基於 6 的概念框架設計
透過這樣一個結構化的標註過程,原本隱含的社會動態和真實意圖被轉化為模型可以學習的明確特徵。模型不再是從「請求」這個詞本身去學習請求,而是從「上司對下屬」、「使用模糊問句」、「社會規範」等一系列特徵的組合中,學習到這是一個指令。
3.3. 文化基礎框架:系統性嵌入社會規範的方法論
雖然手動標註非常精確,但其成本高昂且難以規模化。為此,一個更先進、更具擴展性的方法是採用「LLM-Human Pipeline for Cultural Context Grounding」(大型語言模型與人類協作的文化語境基礎建構管道)24。這個框架將LLM的生成能力與人類專家的審核能力相結合,系統性地為大規模對話數據集嵌入文化背景。
該方法論可分解為以下幾個關鍵階段:
- 模式創建(Schema Creation):首先,定義一個結構化的模式,用以捕捉對話資訊(如情感、對話行為、參與者關係)和文化資訊(如相關的社會規範、規範的遵守或違反情況)。
- LLM驅動的數據生成(LLM-Powered Data Generation):利用一個強大的基礎模型(如GPT-4),為現有的大量對話數據(例如,源自中文文化的約23,000段對話)生成海量的社會規範描述(約110,000條)25。例如,模型會被要求解釋某段對話中體現了何種社會規範(如「避免公開對抗」或「重視教育」)。
- 自動化與人類驗證(Automated & Human Verification):由於LLM生成的內容可能包含雜訊或幻覺,需要一個驗證流程。此流程結合了其他LLM(作為評審)和人類文化專家,對生成的規範描述進行篩選、修正和評分,以確保其準確性和文化相關性。
- 規範概念發現(Norm Concept Discovery):透過一個「人在迴路中」(human-in-the-loop)的互動式框架,將經過驗證的具體規範描述聚類成更為抽象的「規範概念」(Norm Concepts),例如「尊重長輩」、「維護集體榮譽」等。
- 符號化基礎建構(Symbolic Grounding):最後,將對話中的具體語句與這些抽象的規範概念進行符號化連結。例如,標註出某句話是「演員A」對「演員B」的一次「規範違反」,該規範是「尊重長輩」。這就在數據層面建立了一條從具體言行到抽象文化規則的清晰路徑。
3.4. 利用生成模型創建合成的高語境數據
一旦這個文化基礎框架和規範概念庫建立起來,它就成為了一個強大的資產,可用於生成全新的、高品質的合成訓練數據 28。這個過程不再是簡單地讓模型生成隨機對話,而是進行有指導的、基於情境的生成。
例如,可以向生成模型提供以下指令:「請生成一段多輪對話。場景:一家傳統日本公司的辦公室。參與者:一位資深經理和一位年輕新員工。需要體現的規範概念:『尊重長輩』和『避免直接表達反對意見』。對話目標:新員工認為經理的提案有風險,但需要用委婉的方式表達擔憂。」
透過這種方式生成的合成數據,不僅在內容上高度相關,而且自帶完美的語用標籤和文化情境註解。這使得大規模、低成本地擴充高品質訓練數據集成為可能,從根本上解決了數據瓶頸問題。
建立這樣一個經過文化基礎建構和語用標註的數據集,其意義遠不止於提升模型效能。它代表了一種核心的競爭壁壘。這個過程需要LLM技術、數據科學、計算語言學以及深厚的日本文化知識的獨特結合,難以被輕易複製 25。成功建立此數據資產的公司,將擁有一個專有的知識庫,使其能夠比依賴原始網路爬取數據的競爭對手更高效地訓練出具備卓越文化適應性的模型。這個數據集本身,就成為了公司在AI時代最寶貴的智慧財產之一。
第四節:修正策略二:用於模型對齊的先進方法論
在第三節建構了高品質的數據管道之後,本節將詳細闡述如何利用這些數據,透過先進的機器學習技術來有效訓練和對齊模型的行為。一個優質的數據集是基礎,但若沒有正確的訓練方法,其潛力也無法完全發揮。
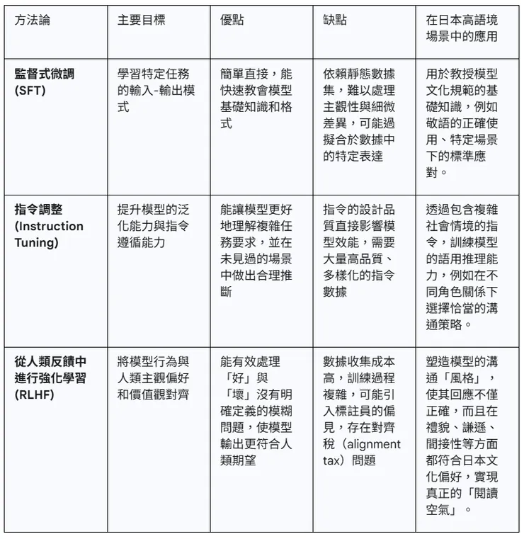
4.1. 精準微調:針對文化細微差異與禮貌性的指令調整
監督式微調(Supervised Fine-Tuning, SFT),特別是其變體「指令調整」(Instruction Tuning),是利用第三節產出的標註數據來訓練模型的第一步 32。與傳統的SFT不同,這裡的「指令」將不再是簡單的任務命令,而是包含複雜社會情境的提示,旨在迫使模型進行語用推理。
例如,可以設計如下的指令-回應對來進行微調:
- 指令:「你是一名初級員工,正在與你的經理交談。經理給出了一個模糊的指示:『この件、ちょっと見ておいて』(這件事,你稍微看一下)。請生成一個既禮貌又恭敬的回應,該回應需要澄清具體的要求,同時又不能讓經理感到被質疑或丟面子。」
- 理想回應:「はい、承知いたしました。こちらの件ですが、具体的にどのような点について確認し、ご報告いたしましょうか?例えば、関連データの分析、あるいは先行事例の調査などが考えられますが、いかがでしょうか。」(是的,我明白了。關於這件事,具體需要我確認哪些方面並向您報告呢?例如,分析相關數據,或是調查過往案例等,您的意思是?)
透過大量此類富含情境的指令進行微調,模型不僅學習了語言模式,更重要的是學習了在特定社會角色和情境下,如何策略性地使用語言來達成溝通目標。
4.2. 從人類反饋中進行強化學習(RLHF):建立社會適宜性的獎勵模型
RLHF是將模型行為與主觀的、難以量化的人類偏好進行對齊的關鍵技術 34。對於「閱讀空氣」這樣一個沒有單一正確答案的任務,RLHF提供了一個強大的框架。
其流程如下:
- 收集偏好數據:招募日本的標註員。向他們展示一個對話情境(prompt)以及由模型生成的多個不同回應。標註員的任務不是判斷哪個回應「事實上更準確」,而是根據「禮貌程度」、「情境適宜性」、「是否成功『閱讀空氣』」等文化標準,對這些回應進行排序。
- 訓練獎勵模型:利用收集到的偏好數據,訓練一個獨立的獎勵模型(Reward Model)。這個模型的目標是預測人類標註員會給予哪個回應更高的評分。實質上,這個獎勵模型學習到了一個能夠量化「日本社會適宜性」的數學函數。
- 透過強化學習進行微調:最後,使用強化學習演算法(如PPO)來微調主要的LLM 36。在訓練過程中,LLM生成的回應會被輸入到獎勵模型中以獲得一個分數(reward)。LLM的目標是學習生成能夠從獎勵模型中獲得最高分數的回應,從而使其行為逐漸向日本使用者偏好的方向收斂。
表3:訓練方法論比較分析

資料來源:綜合分析 32
4.3. 多模態前沿:整合非語言線索以「閱讀情境」
文字本身永遠無法承載溝通的全部資訊。人類在「閱讀空氣」時,大量依賴非語言線索,如語音語調、說話速度、停頓、面部表情和肢體語言。要讓AI真正達到「閱讀情境」(場を読む)的境界,整合多模態資訊是必由之路。以NTT通信科學實驗室為代表的研究機構,正在此領域進行前沿探索 38。
關鍵技術包括:
- 對話情境識別(Dialogue Situation Recognition):利用音訊和視覺資訊,判斷當前的溝通場景(例如,是正式的商務會議還是輕鬆的私人聊天),從而啟用不同的溝通策略 38。
- 親密關係識別(Intimacy Recognition):透過分析說話者的語音特徵(如音高、語速變化),推斷他們之間的關係親疏,這對於選擇恰當的語言風格至關重要 39。
- 漸進式回應生成(Incremental Response Generation):模仿人類對話中的實時反饋,如點頭、附和(相槌),在對方說話的過程中生成適時的、簡短的回應,使對話更加流暢自然 39。
4.4. 為連貫性建構架構:利用長上下文模型追蹤細微之處
高語境溝通的另一個特點是,當前的對話意義往往建立在很久之前建立的共享背景之上。因此,模型的上下文窗口長度至關重要 42。一個短上下文模型可能在幾輪對話後就「忘記」了最初設定的溝通基調或隱含目標,導致前後矛盾。
採用如LongLoRA等高效的長上下文擴展技術 43,並結合先進的多輪對話管理策略 44,對於模型在長時間互動中保持對社會情境和未言明目標的連貫理解,是不可或缺的。
綜合來看,一個最佳的解決方案並非依賴單一技術,而是一個循序漸進、層層深入的多階段訓練流程。首先,透過對文化基礎數據的SFT,為模型注入關於社會規範的基礎知識。接著,利用RLHF來塑造其行為,使其能夠以一種細膩、非僵化的方式應用這些知識。然後,多模態輸入為模型提供了實時的數據,使其能夠在具體情境中正確地應用其知識和行為。最後,長上下文架構則為模型提供了必要的記憶,以確保其在整個互動過程中的一致性。
這一系列為解決日本市場極端挑戰而開發的技術,其意義遠超日本本身。它迫使研究者直面語用學AI最核心的難題:意圖識別、社會推理、多模態融合。為這個「邊緣案例」所設計的解決方案,將具備高度的先進性,並可被應用於為所有市場創造更細膩、更具情感智慧的AI體驗。從這個角度看,成功應對日本的挑戰,可能無意中催生出全球範圍內社會感知AI的最佳架構。
第五節:社會之鏡:日本關於溝通規範的內部對話
開發一個能夠「閱讀空氣」的AI,並非在一個文化真空的環境中進行。這一技術進程,恰好與日本社會內部一場關於其自身溝通規範的、充滿活力的持續辯論交織在一起。本節將深入探討這一社會文化背景,分析日本人自身如何看待他們的溝通風格,並論證AI的設計選擇將不可避免地反映並影響這場辯論。
5.1. 感知到的價值:「閱讀空氣」作為社會凝聚的工具
從內部視角來看,「閱讀空氣」及其相關的溝通模式,在具有高度共享背景的群體(in-groups)中,是一種極其高效的互動方式 1。當團隊成員擁有共同的知識基礎和目標時,無需事事言明,一個眼神、一句暗示就能達成共識,從而實現快速、順暢的協作。這種「以心傳心」(以心伝心)或「阿吽の呼吸」(阿吽の呼吸,指兩人配合默契)的境界,被視為團隊成熟和關係深厚的標誌 3。
在社會層面,這種溝通風格被認為是維護「和」的必要手段,它能夠避免潛在的衝突,照顧到每個人的情緒和面子,從而促進社會的穩定與和諧。能夠熟練運用這種溝通技巧,往往被視為一個人社交智慧和成熟度的體現 6。
5.2. 公認的代價:同調壓力如何阻礙創新
然而,與此同時,日本社會內部也存在著對這種溝通模式日益增長的批判聲音。許多評論家和商業領袖指出,過度強調「閱讀空氣」和「忖度」,導致了嚴重的負面後果 7。
首先,它製造了強大的「同調壓力」,使得持有不同意見的個體不敢或不願發聲,以免「破壞氣氛」7。這種現象扼殺了組織內部的多元化觀點和創造性思維,導致集體迷思(groupthink),不利於創新和對潛在風險的預警。其次,模糊的溝通方式使得責任歸屬變得不明確。當決策失敗時,很難追究是誰的責任,因為決策過程本身就是一個相互揣測、達成模糊共識的過程,這就形成了一種「無責任的體系」1。
在全球化的商業競爭中,這種溝通風格的弊端更為明顯。決策過程緩慢、效率低下,並且在與習慣直接溝通的國際夥伴合作時,頻繁引發誤解和摩擦,使日本企業處於不利地位 7。這種批判並非僅來自外部觀察者,而是日本國內管理學界和社會評論中一個長期存在的重要議題 8。
5.3. 「閱讀空氣的AI」:社會期望與焦慮的投射
在這樣一個充滿矛盾和辯論的背景下,「能夠閱讀空氣的AI」這一概念,自然成為了社會集體期望與焦慮的投射對象 6。
- 期望:人們期望AI能夠成為一個完美的助理或社交潤滑劑。例如,一個AI可以在線上會議中提示主持人「山田先生似乎有話想說,但猶豫了幾次」,從而促進更包容的討論 6。在跨文化交流中,AI可以扮演「文化翻譯官」的角色,向日本人解釋外國夥伴直接言辭背後的善意,或向外國人解釋日本同事委婉表達中的真實意圖 6。這樣的AI被寄予厚望,能夠提升溝通效率,彌合社交鴻溝。
- 焦慮:與此同時,人們也對此感到深深的憂慮。一種擔憂是,這樣的AI可能會被用來強化這種文化中最負面的一面。權力者可以利用AI來更有效地推行其未言明的意志,從而加劇同調壓力,使組織文化變得更加壓抑 8。另一種更深層次的焦慮是,如果將「閱讀空氣」這一極其複雜和人性化的社交技能完全外包給機器,人類自身的同理心和溝通能力是否會因此而退化?就像過度依賴導航會使人喪失認路能力一樣,過度依賴AI來解讀人心,可能會讓我們失去人與人之間最微妙的連結 6。
因此,AI開發者所做的每一個關於其溝通風格的設計決策,都不再是一個純粹的技術問題。如果AI被設計得極度恭敬和間接,完美地執行「忖度」,它可能會受到傳統主義者的歡迎,但同時會被改革派批評為助長順從文化的工具 7。反之,如果AI被設計得非常直接和低語境,它可能會受到改革派的讚賞,但卻可能因為被廣大市場認為「粗魯」或「不像日本人」而遭到拒絕。AI的溝通風格,實質上是在這場持續的社會辯論中選擇了一個立場。
這揭示了一個更深層次的市場機會。最終成功的產品,可能不是一個試圖完美模仿某一種「閱讀空氣」模式的AI,而是一個為使用者提供溝通風格控制權的AI工具套件。想像一下,一個AI應用可以提供「清晰模式」,將一封模糊的日語郵件轉述為直接、可執行的要點;或者提供「禮貌模式」,將一句直接的陳述改寫為更符合社會習慣的、高語境的表達方式;或者提供一個「跨文化教練」功能,實時解釋對話中隱含的文化意義 6。這樣的產品策略,不是在文化辯論中選邊站,而是為使用者提供駕馭這場辯論的工具,從而服務於一個更廣泛、更多元的使用者群體。
第六節:戰略建議與結論
本報告透過對日本高語境溝通文化的深入剖析,揭示了其對大型語言模型開發所構成的獨特挑戰,並提出了一系列以數據和模型為中心的修正策略。本節將綜合所有分析,為旨在開發適用於日本市場的先進LLM的組織,提供一套清晰、可執行的戰略建議。
6.1. 雙軌並行:整合以數據為中心與以模型為中心的解決方案
本報告的核心戰略論點是:要在日本市場取得成功,必須同時在數據管道(第三節)和模型訓練方法論(第四節)兩個方面進行深入且高度整合的投入。這兩者相輔相成,缺一不可。僅有高品質的數據而無先進的對齊技術,模型將無法充分利用數據中的細微之處;僅有先進的模型架構而無經過文化基礎建構的數據,模型則無異於在沙上建塔,缺乏穩固的知識根基。
6.2. 對AI開發者與產品策略師的建議
基於上述分析,提出以下四點核心戰略建議:
- 投資建立專有的「文化基礎」數據集:將創建一個經過深度語用標註和文化基礎建構的日語語料庫,視為一項核心的研發投資和長期的競爭優勢來源。這個數據集不僅是訓練更優質模型的基礎,其本身就是一項難以複製的智慧財產。應投入資源,結合LLM的生成能力與人類文化專家的領域知識,系統性地構建這個戰略性資產。
- 擁抱「人設驅動」的對齊策略:放棄開發一個單一、萬能的「日本LLM」的思路。日本社會內部對溝通風格存在多元化的需求和觀點。因此,應利用指令調整和RLHF等技術,開發一個AI「人設」組合。針對不同的應用場景(如正式商務寫作、創意協作、日常閒聊、客戶服務),訓練出具備不同溝通風格的AI模型或模式。這將使產品能夠靈活適應更廣泛的使用者群體和多樣化的市場需求。
- 將多模態整合置於長期發展藍圖的優先位置:清醒地認識到,純文本模型在處理高語境溝通方面存在天然的上限。人類溝通的大部分資訊存在於非語言渠道。因此,應在長期技術路線圖中,規劃整合語音(語調、停頓)和視覺(表情、手勢)數據的能力。這將是實現真正「情境感知」、從「閱讀空氣」進化到「閱讀情境」的決定性一步。
- 為使用者提供控制權與透明度:與其追求一個神秘地「閱讀空氣」的黑盒子AI,不如設計出能讓使用者理解和控制其溝通風格的工具。例如,提供溝通風格的調整選項(如「更直接」/「更委婉」),或在AI生成模糊回應時,提供一個「解釋」按鈕,說明其如此表達的潛在社會原因。這種設計不僅能降低因文化誤解而引發使用者反感的風險,還能透過賦予使用者權力來迎合更廣泛的偏好。
6.3. 結論性思考:對文化感知AI的更廣泛啟示
日本的案例,遠不止是一個區域性的挑戰。它為下一代全球化AI的發展提供了一個至關重要的前瞻性研究場景。為了解決日本高語境溝通所帶來的極端挑戰而開發的方法論與框架——例如,文化基礎建構的數據管道、基於社會適宜性的RLHF、以及多模態情境感知——為我們在全球範圍內創建更細膩、更尊重、更有效的AI系統提供了藍圖。
從這個角度看,日本並非一個需要被「繞過」的異常值,而是一個熔爐。正是在這個熔爐中,真正具備全球視野和文化智慧的AI的未來,將被錘鍊和鑄就。成功應對日本市場的挑戰,將不僅僅意味著商業上的勝利,更代表著在推動AI向著更人性化、更具社會意識的方向發展上,邁出了關鍵的一步。
想檢索文中以上標數字的來源參考文件. 請點進下方的鏈接, 在全文最後有附.
今天Gemini的文章夠多了, 要看 ChatGPT 跟 Perplexity 的研究報告, 請點以下的鏈接,我就不再貼出來了.
ChatGPT>_
日本語特有語言特性與模型挑戰
Perplexity>_
日本「讀空氣」文化對LLM訓練的影響與改善策略
Perplexity>_ 日本「讀空氣」文化對LLM訓練的影響與改善策略
>_
我一直是用 ChatGPT 當文章主幹, 今天卻選了Gemini.
因為今天只有 Gemini 給我看到我想知道的研究, 日本人還是決定訓練 AI 去「讀空氣」, 即使他們知道這樣有些問題, 但他們還是這樣做.
這完全可以理解, 沒有超出我對日本人的預期. 但是回頭想想, 這也是必然的抉擇. 大語言模型的訓練差異, 最後仍是文化的問題; 同時也提醒了我們: 在使用特定語言模型的 AI 時, 別忘了背後那套看不見的文化演算法. 如果我們希望大語言模型能理解臺灣的價值觀跟語言習慣, 我們最終也會走上訓練自己的大模型的道路.
























