前言:以金繼之心,擁抱不完美的美
在日本,有一門古老而美麗的修復藝術,名為「金繼」(Kintsugi)。當一只珍貴的茶碗不慎破碎時,工匠並不會試圖隱藏它的裂痕,反而會用混合了金粉的漆,細細地將碎片重新黏合。如此一來,那曾經的破損之處,不僅沒有消失,反而成為器物歷史中最獨特、最耀眼的部分,閃耀著溫潤的金色光芒。
金繼的智慧在於,它不將破損視為終結,而是將其視為一段獨一無二歷史的開端。它提醒我們,生命中的裂痕,在經過溫柔的修補與接納後,能成為最深刻、最美麗的印記。這份指南的核心,正是借用了這份金繼之心。我們的目的並非要「消除」自己或他人的缺點,而是要學習如何用慈悲與智慧去「整合」它們。如同日本「侘寂」(Wabi-sabi)哲學中欣賞不完美、無常之美的智慧,我們將學習看見那些曾經讓我們煩惱的「破損之處」,如何轉化為生命中最深刻、最有力量的美麗印記。
這趟轉化之旅,第一步,是從溫柔地改變我們看待世界的方式開始。
第一部:轉變的基礎——重塑我們看待世界的心
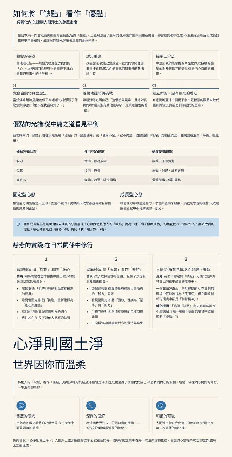
在我們能夠重新詮釋「缺點」之前,必須先建立一些基礎的認知。奇妙的是,人類歷史上最深刻的智慧往往殊途同歸。古代東方的佛陀稱之為「萬法唯心造」,古希臘的斯多葛哲人稱之為「控制二分法」,而現代心理學家則稱之為「認知重建」。它們都指向同一個深邃的自由:我們的生命體驗,並非由世界決定,而是取決於我們看待世界的鏡頭。
1.1 萬法唯心造:煩惱的根源在於我們的「心」
古老的佛教唯識宗有一句核心智慧:「三界唯心,萬法唯識。」這句話溫柔地提醒我們,我們所經驗到的一切,包括他人的言行、世界的樣貌,甚至那些讓我們皺眉的「缺點」,都經過我們內心狀態的過濾與投射。
這並非否定客觀事實的存在,而是在邀請我們回觀自心。困擾我們的,往往不是事件本身,而是我們對事件的「詮釋」。當我們認為同事「挑剔」,煩惱便升起;當我們將孩子的「固執」視為挑戰,對立便產生。這個觀點能將我們從對他人的指責與無力感中解放出來,將改變的力量重新交還到自己手中。因為,如果煩惱源於我們的心,那麼平靜與智慧,也同樣能在心中尋得。
這個古老的東方智慧,在現代心理學中也找到了相應的實用工具,讓我們可以具體地在生活中修行。
1.2 認知重建:改變想法,就能改變感受
「認知重建」(Cognitive Reframing)是現代心理學中一個溫柔而強大的工具,它可以被視為實踐「萬法唯心造」的具體方法。它的核心觀點是:我們的「情緒」並非由「事件」直接決定,而是由我們對事件的「想法」所引發。
當我們學會有意識地檢視並調整腦海中那些自動升起的負面念頭時,我們就能從根本上改變自己的情緒反應,從而改變我們的世界。這個過程包含三個簡單而深刻的步驟:
- 覺察自動化負面想法當煩惱升起時,溫柔地停下來,像一位慈悲的觀察者,看看心中浮現了什麼念頭?例如:「他又在找我麻煩了。」
- 溫柔地提問與挑戰帶著好奇心問自己:「這個想法是唯一且絕對真實的嗎?還有沒有其他更慈悲、更具建設性的看法?」例如:「除了『找麻煩』,有沒有可能他只是對品質要求很高?」
- 建立新的、更有幫助的看法有意識地選擇一個更平衡、更智慧的觀點來取代舊有的想法。例如:「我感謝他對細節的關注,這能幫助我們把工作做得更好。」
當我們學會調整內心的想法後,下一步便是學習如何智慧地分配我們的精力,將它投注在真正能帶來改變的地方。
1.3 控制二分法:專注於我們能掌握的,放下不能掌握的
古希臘的斯多葛哲學家愛比克泰德(Epictetus)提出了一個能帶來深刻內心平靜的智慧——「控制二分法」。他教導我們,應將世間萬物清晰地劃分為兩類:「我們能控制的」與「我們不能控制的」。
我們唯一能完全掌握的,是我們自己的內在世界:我們的想法、我們的判斷、我們的行為。而其他一切,包括他人的言行、事情最終的結果、我們的名聲與身體,都不在我們的全然掌控之中。我們所有的痛苦與焦慮,都源於一個根本的誤解:試圖去控制那些我們無法控制的事物。
內心的自由與平靜,來自於將我們所有的心力,專注於滋養那個我們能完全掌握的內在花園,並以一種接納、不執著的態度,去面對外在世界的變化。

這份傳承兩千年的古老智慧,並不僅僅是哲學思辨;它正是現代心理學賴以建立其最强大療癒工具之一——認知重建——的基石。
既然我們已經學會了如何調整觀看世界的「鏡頭」,現在,讓我們來學習一套全新的、充滿慈悲的「詞彙」,來描述我們所看到的事物。
第二部:缺點的新詮釋——失衡的優點與待放的潛能
本部分旨在提供一個全新的詞彙系統。它將幫助我們以更富同情心、更具建設性的方式來理解自己與他人的「缺點」,將它們從需要被割除的標籤,轉化為等待被理解與平衡的能量。
2.1 優點的光譜:從「中庸之道」看見平衡
融合古希臘哲學家亞里斯多德的「黃金中庸之道」與現代正向心理學的「性格優勢」概念,我們可以得到一個極具啟發性的觀點:
我們眼中的「缺點」,往往只是某種「優點」的「過度使用」或「使用不足」。
這個觀點能徹底改變我們對缺點的看法。它不再是一個需要被「根除」的瑕疵,而是一種需要被溫柔「平衡」的能量。它邀請我們去思考:這個看似負面的行為背後,潛藏著哪一種美好的品質?我們如何能幫助這股能量回到它最和諧、最恰當的狀態?

雖然兩種極端都會造成失衡,但研究特別提醒我們,未能充分展現我們與生俱來的美德——讓我們最好的品質處於休眠狀態——對我們內心的平靜與生命的圓滿感尤其有害。
要相信這些「失衡的優點」能夠被調整,我們需要一個根本的信念作為基礎——那就是相信改變本身是可能的。
2.2 成長型心態:相信改變的可能性
史丹佛大學教授卡羅爾·德韋克(Carol Dweck)的研究為我們揭示了兩種截然不同的心態:「固定型心態」與「成長型心態」。
- 固定型心態 的人相信,人的能力與品格是天生的、固定不變的。在這種心態下,挑戰與失敗會被視為對自身價值的威脅與否定。
- 成長型心態 的人則相信,能力可以透過努力、學習與堅持來發展。在這種心態下,挑戰是學習的機會,而失敗則是成長過程中不可或缺的一部分。
擁有成長型心態是所有個人成長的必要前提。它讓我們將他人的「缺點」視為一種「尚未發展成熟」的潛能,而非一個永久的、無法改變的標籤。它為我們自己與他人都敞開了溫柔進化的可能性。
這種轉變的核心,體現在語言上,是從一句充滿絕望的「我做不到」,轉向一句充滿希望的「我『還』做不到」。
在建立了這些新的認知框架後,最重要的就是將它們應用到日常生活的真實情境中,讓智慧在關係的土壤裡開花結果。
第三部:慈悲的實踐——在日常關係中修行
理論的價值在於實踐。本部分將提供具體的場景,指導我們如何將前述的智慧應用於職場、家庭與人際互動中,將理論轉化為深刻的生命體驗。
3.1 職場練習:將「挑剔」看作「細心」
情境: 您有一位同事,總是在您的報告中挑出一些微小的錯誤,讓您感到被針對和沮喪。
轉化練習:
- 認知重建: 溫柔地挑戰內心升起的念頭「他又在找我麻煩了」,並建立新的看法:「也許他只是對品質有很高的要求,而這份細心正是他的專業所在。」
- 看見優點光譜: 將他的行為從「挑剔」(過度使用)重新詮釋為「細心與嚴謹」(優點的平衡狀態)。
- 慈悲的行動: 在下一次會議中,您可以真誠地說:「非常感謝您上次指出了報告中的幾個細節問題,您的細心幫助我們避免了潛在的錯誤。未來也請不吝指教。」
- 專注於內在(控制二分法): 然後,溫柔地放下對他反應的執著。您的修行是轉變自己的觀點並以慈悲行事;他的回應則在他的掌握範圍內,而非您的。
透過這樣層層深入的轉化,您不僅化解了內心的煩惱,更將潛在的對立關係轉化為合作共贏的夥伴關係。
3.2 家庭練習:將「固執」看作「堅持」
情境: 您的孩子或伴侶性格非常倔強,一旦做了決定就很難聽進勸告,常常讓您感到無力與憤怒。
轉化練習:
- 煩惱即菩提: 提醒自己,這股令人頭痛的能量,本質上與成就大事所需的「毅力」是同源的。煩惱的根源,即是覺悟的種子。
- 看見優點光譜: 將「固執」(過度使用)的標籤,替換為「堅持」與「毅力」(優點的潛能)。
- 引導而非對抗: 與其在對方堅持的事情上與之對抗,不如創造一個新的、有挑戰性但有意義的目標,引導他/她將這股能量投注其中。例如,一個需要長期練習才能完成的樂器、一項需要毅力的運動,或一個有難度的學術項目。
- 正向增強: 當對方在這件有意義的事情上展現出「堅持」並取得進步時,給予真誠的讚賞與肯定。這會強化這股能量在正向途徑上的表達,使其自然地從「固執」轉化為「堅毅」。
3.3 人際關係練習:看見情境,而非輕下論斷
有時候,我們所認定的「缺點」,甚至根本不是缺點,而是一種美好的特質,只是出現在了不適合它的環境中。社會心理學家稱之為「人與情境的互動」。它提醒我們,人的行為是其內在特質與外在環境共同作用的產物。
例如,一個天生充滿好奇心、善於提問的人(一種優點),在一個刻板、專制的職場環境中,可能會被貼上「不服從」的標籤(一個缺點);然而,在一個鼓勵合作、開放創新的環境中,同樣的特質卻會被視為「創新精神」而備受讚賞。
這個深刻的洞見,邀請我們在下判斷前,先進行更深一層的探問。我們通常會不自覺地犯下「基本歸因謬誤」——將他人的行為歸因於其「人格」(他就是個懶惰的人),而忽略了「情境」的影響(他可能昨晚沒睡好或壓力很大)。
轉化練習: 在您準備對他人的行為下判斷之前,請先在心中溫柔地停頓一下,並問自己一個更具慈悲與智慧的問題:
「這個『缺點』,有沒有可能根本不是缺點,而是一種在不適合的環境中被壓抑的『優點』?」
這個提問,能徹底轉化我們的視角。它不僅培養了同理心,更賦予我們力量去思考如何創造或選擇一個更具支持性的環境,讓彼此的優點都能溫柔地綻放。
結語:心淨則國土淨,世界因你而溫柔
將他人的「缺點」看作「優點」,這趟旅程的終點,並不僅僅是為了他人,更是為了療癒我們自己,平息我們內心的波瀾。這是一場從內心開始的修行,一場溫柔的革命。
當我們學會用慈悲的眼光看待自己與世界,當我們練習在不完美中看見潛藏的美德,我們不僅改變了自己生命的體驗,也在為這個世界注入一份最珍貴的禮物——一份深刻的理解、一份溫柔的接納、一份和諧的可能。
佛陀曾說:「心淨則佛土淨。」人間淨土並非遙遠的彼岸,它就在我們每一個慈悲的念頭中,在每一次溫柔的轉化裡。當您的心變得柔軟,您的世界,也將因您而溫柔。




























