第一節:執行摘要
截至2025年10月31日當週的市場動態,並非一次廣泛的全面性反彈,而是一場高度集中的資金湧入,其背後由兩股強大且相互關聯的長期趨勢所驅動:人工智慧(AI)基礎設施的持續擴建,以及為其提供動力的關鍵電網現代化需求。本報告的核心觀點在於,本週排名前20的強勢股絕大多數集中在半導體/AI供應鏈與重電設備這兩大族群。市場的領漲動能主要來自於直接受益於AI晶片製造(先進封裝與測試)、AI伺服器系統(伺服器機箱、散熱解決方案、高速PCB),以及電網級電力設備(變壓器、開關設備)的企業。其中,特定企業事件扮演了重要的催化劑角色,例如日月光投控(3711)極為樂觀的法人說明會,以及中工(2515)備受矚目的豪宅交易案,儘管前者反映了系統性產業趨勢,後者則屬於個案性利多。
這些領漲股的集體表現遠遠超越了整體市場,突顯了資本正顯著地輪動至這些特定的增長敘事之中。本報告將深入剖析這些趨勢,詳細分析關鍵參與者及其背後的驅動因素。結論將指出,數位智能與實體電力基礎設施之間的共生關係,正迅速成為可預見未來中最核心的投資主軸。
第二節:前20大強勢股概覽:產業分佈與主題族群分析
本章節旨在對本週表現最為亮眼的20家公司進行基礎性概覽,透過系統性的分類,我們得以從一份單純的贏家名單,轉化為一幅清晰的資本流向地圖,從而揭示市場當前最關注的投資主題。
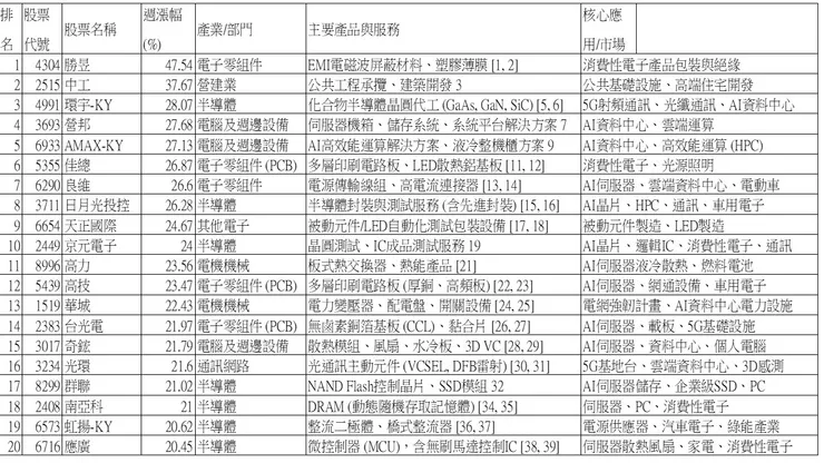
前20大強勢股總覽(截至2025年10月31日當週)
下表彙整了本次分析的基礎數據,將各公司的產業歸屬、核心產品與終端應用領域進行了系統性整理,為後續的主題族群分析奠定基礎。

主題族群分析
上表清晰地揭示,本週的強勢股並非隨機分佈,而是高度集中於幾個關鍵的投資主題。這些主題的共同點在於它們都受益於長期且結構性的增長趨勢。
族群一:AI與半導體超級週期(佔比約75%,20檔中佔15檔)
這是本週最強勢且最龐大的族群,涵蓋了從晶片製造到終端系統的完整AI價值鏈。
• 先進封裝與測試: 日月光投控(3711)與京元電子(2449)位居此核心領域。它們提供AI晶片製造流程中至關重要的最後環節,確保晶片的性能與可靠性。它們的強勢表現,直接反映了AI晶片在製造端的強勁需求 40。
• AI伺服器與系統: 營邦(3693)與AMAX-KY(6933)提供容納強大AI處理器的實體機箱、機櫃及整合系統。它們的入榜,表明需求已從晶片製造商向下游的系統建構商傳導 7。
• AI散熱管理: 高力(8996)與奇鋐(3017)專注於解決AI晶片產生的巨大熱能。這些散熱專家的崛起,突顯了在管理資料中心熱力學方面的關鍵工程挑戰與龐大商機。值得注意的是,這兩家公司在前幾週的強勢股名單中也曾出現,顯示其動能的持續性 42。
• 高性能零組件(PCB、記憶體、連接器): 台光電(2383)、高技(5439)、群聯(8299)、南亞科(2408)及良維(6290)構成了AI系統的「結締組織」。從高速電路板(台光電、高技)、記憶體與儲存控制器(群聯、南亞科),到大電流電源線(良維),它們的崛起顯示了AI基礎建設對整個電子零組件產業鏈的廣泛拉動效應 14。
• 化合物半導體與光通訊: 環宇-KY(4991)與光環(3234)是資料中心內部及之間高速數據傳輸的關鍵。它們的強勢,指向了隨著AI運算規模擴大,市場對更快網路架構以防止數據瓶頸的迫切需求 5。
族群二:能源基礎設施骨幹(佔比10%,20檔中佔2檔)
此族群的崛起,揭示了一個更深層次的市場邏輯:數位革命必須建立在堅實的實體基礎之上。
• 重電設備: 華城(1519)是此趨勢的直接受益者。其業務同時受惠於國內電網強韌計畫的穩定需求,以及AI資料中心所帶來的龐大新增電力需求 25。
• AI與能源的共生關係: 將族群一與族群二並列觀察,一個清晰的因果鏈條浮現:族群一(AI產業)的成功與增長,必然要求族群二(能源基建)的成功與增長。沒有穩定、大容量的電網,AI伺服器便無法運作。因此,投資AI伺服器製造商是對運算增長的押注,而投資重電設備商則是對支持該增長所需實體基礎設施的押注。這兩個族群同時出現在強勢股名單中並非巧合,而是市場對這一共生關係的確認。
族群三:個案性與特殊情況(佔比5%,20檔中佔1檔)
• 營建與地產: 中工(2515)的表現幾乎完全脫離了驅動名單上其他股票的宏觀主題。其股價飆漲,幾乎完全歸因於單一、高價值的交易事件:售出「陶朱隱園」豪宅一戶 43。此案例是一個重要的對照組,它表明雖然宏觀主題力量強大,但特定公司的獨立事件仍能創造顯著的短期超額報酬。將其獨立分析,有助於避免誤讀為整體營建業的繁榮信號。
族群四:潛在轉機與題材性標的(佔比10%,20檔中佔2檔)
• 勝昱(4304)與佳總(5355)等公司股價漲幅顯著,但相較於AI或能源族群,其缺乏清晰且強勁的基本面敘事。例如,佳總(5355)過往的每股盈餘(EPS)記錄呈現虧損狀態 45。它們的入榜可能反映了市場在追逐主流題材之餘,也存在一部分尋求低價轉機股或受短期消息刺激的投機性買盤。這為市場分析增添了更多層次的複雜性。
第三節:關鍵市場驅動者深度分析
本章節將從宏觀的市場鳥瞰,轉向對名單中最具影響力的幾家公司進行微觀的、由下而上的分析。我們將整合新聞動態、基本面數據與策略定位,深入闡釋每家公司脫穎而出的具體原因。
3.1 日月光投控 (3711):AI驅動的先進封裝巨擘
• 公司概況: 作為全球最大的委外封裝測試(OSAT)服務供應商,日月光投控在半導體供應鏈中扮演著不可或缺的角色。其服務範圍從傳統封裝延伸至尖端的CoWoS(Chip-on-Wafer-on-Substrate)等先進封裝技術,後者對於高性能AI晶片的製造至關重要 15。
• 催化劑分析: 本週股價漲停的直接驅動力源於其2025年第三季的法人說明會,會中釋放了多重利多訊息:
o 卓越的財務表現: 第三季EPS達到2.5元,創下近七季新高,顯示公司營運已強勁復甦且獲利能力顯著提升 49。
o 極度樂觀的AI前景指引: 管理層明確指出,AI與高效能運算(HPC)的需求已形成「結構性增長」。公司預計,在2025年達成16億美元先進封測營收的基礎上,2026年相關業務營收將「再增加10億美元」。這一清晰且可量化的指引,為市場提供了衡量AI順風的具體指標 40。
o 上調資本支出: 公司宣布上修全年度資本支出計畫,新增的數億美元將專門用於擴充AI與非AI晶片的晶圓測試及CoWoS產能。這一行動比任何言辭都更有力地證實了公司對AI需求週期持久性的堅定信心 40。
• 產業風向標效應: 日月光投控的地位賦予其獨特的市場影響力。作為全球領導者,其營運規模使其能無與倫比地洞察來自NVIDIA、AMD等主要客戶的終端市場需求。當日月光提供如此強勁、具體的未來指引,並以實際的資本支出作為背書時,它便成為整個產業的「風向標」。這份指引為供應鏈上其他公司的投資論述提供了外部驗證,降低了投資者的不確定性。京元電子(測試)、營邦(伺服器)或高技(PCB)的投資者,現在可以將產業龍頭的預測作為其需求管道穩固的有力證據。因此,日月光的消息不僅提振了自身股價,更為整個AI族群的集體上漲提供了堅實的基礎。其股價直奔漲停,是市場對這一系列正面、前瞻性資訊的理性反應 50。
3.2 營邦 (3693) 與 AMAX-KY (6933):AI伺服器基礎設施的雙雄
• 公司概況: 這兩家公司均專注於提供資料中心的基礎硬體。營邦提供伺服器機箱、儲存系統及整合平台 7,而AMAX-KY則聚焦於為AI工作負載量身打造的高效能運算(HPC)解決方案,包括關鍵的液冷技術與整機櫃系統 9。
• 催化劑分析: 它們的漲勢是AI運算需求的最直接體現。隨著雲端服務供應商和大型企業部署越來越多的GPU,它們對來自營邦和AMAX-KY等供應商的專用伺服器硬體的需求也隨之水漲船高。
• 基本面解讀的層次: 分析必須正視營邦近期財報中看似矛盾的信號。其2025年第二季的EPS出現了急劇下滑,且累計營收呈現衰退 53。然而,其股價卻大漲27.68%。這揭示了市場的運作機制——股價反映的是對未來的預期,而非僅僅是過去的業績。市場顯然「看穿」了第二季的疲軟數據,將其視為可能是項目延遲或非AI業務週期末端的暫時現象。投資者更關注的是由日月光等行業領袖指引所暗示的龐大未來訂單。他們押注未來幾季AI伺服器出貨量將大幅攀升,從而使第二季的低谷變得無關緊要。這突顯了當前市場願意將主題性增長潛力置於近期歷史表現之上的投資偏好。
3.3 華城 (1519):為未來賦能——電網現代化與AI的電力需求
• 公司概況: 作為台灣領先的重電設備製造商,華城專精於電力變壓器、開關設備和配電盤等關鍵電力基礎設施產品 24。
• 催化劑分析: 華城正受益於雙重驅動力:
1. 國內電網升級: 持續推進的「台電強韌電網計畫」為其提供了穩定且長期的國內訂單來源 25。
2. 國際需求與AI賦能: 美國市場對電網升級的需求激增,以及更關鍵的——新建AI資料中心所帶來的巨大電力消耗,為華城帶來了前所未有的機遇。公司在手訂單能見度已達2027至2028年,並預期外銷營收佔比將突破50% 25。
• AI作為工業催化劑: AI通常被視為一個「科技」或「數位」主題。然而,物理現實是,AI資料中心的耗電量已達到工業級規模,堪比一座小型城市。這種巨大的電力需求正對現有電網構成壓力,成為AI擴張的關鍵瓶頸。因此,AI產業的增長正直接推動著重電製造這一「傳統經濟」工業部門的繁榮。華城的股價表現是這一跨界效應最明確的證據,它代表了市場已意識到,數位革命必須建立在強大的實體基礎設施之上。
3.4 京元電子 (2449):AI晶片品質與可靠性的幕後功臣
• 公司概況: 作為一家主要的IC測試廠,京元電子為邏輯IC、記憶體、CIS感測器等多種晶片提供晶圓測試和成品測試服務 19。
• 催化劑分析: 隨著AI晶片日益複雜和強大,嚴格的測試變得至關重要。京元電子是晶片設計公司確保其產品符合性能規格的關鍵合作夥伴。
o 強勁的財務展望: 分析師預測公司2025年的營收和EPS將有顯著增長,其中AI相關業務營收佔比預計將達到35%至40%,顯示其與AI主題的高度關聯性 41。
o 穩健的業績表現: 儘管2025年第二季EPS環比下滑,但同比仍實現增長,且上半年累計EPS增長強勁,表明其潛在的增長動能 55。
• 「賣鏟人」策略: 在AI的淘金熱中,試圖挑選出最終的晶片設計贏家(例如NVIDIA、AMD或客製化ASIC)可能充滿挑戰。然而,無論誰設計出最成功的晶片,所有的晶片都必須經過測試。像京元電子和日月光投控這樣的公司,提供了這場淘金熱中必不可少的「鐵鍬和鎬頭」。它們受益於整個行業的產量和複雜性提升,相較於押注單一晶片設計,投資這些基礎服務商可能是一種風險相對較低的策略。
3.5 中工 (2515):異軍突起——「陶朱隱園」的漣漪效應
• 公司概況: 中工主要從事土木工程與營建業務,並在地產開發領域佔有重要地位 3。
• 催化劑分析: 該股本週高達37.67%的漲幅,幾乎完全是由10月23日宣布以12億新台幣成功售出其超豪華住宅項目「陶朱隱園」一戶的消息所驅動 43。
o 這筆交易創下了台灣住宅每坪單價的新紀錄,引發了巨大的媒體關注。
o 市場對此消息的反應,既包含了對此項目「破冰」銷售的象徵性意義的認可,也反映了其約1.18億新台幣的直接利潤貢獻 43。
• 事件驅動的特例: 這是典型的事件驅動型上漲。必須將其與其他股票的主題驅動型上漲區分開來。雖然漲幅是真實的,但它並不代表營建行業的普遍趨勢,且一旦這一單一新聞事件的熱度消退,其上漲動能可能難以持續。在最終的結論中,必須將此股獨立看待,以保持主要主題分析的完整性。
3.6 其他重點個股簡析
• 環宇-KY (4991): 公司在化合物半導體(GaN, SiC)及光電元件領域的專長,使其成為AI資料中心高速網路不可或缺的一環。市場正密切關注其即將於11月5日舉行的第三季法說會,將其視為一個重要的前瞻性催化劑 5。
• 高力 (8996) & 奇鋐 (3017): 這兩家公司憑藉其先進的散熱技術(如液冷、3D VC),在應對下一代AI加速器的高熱密度挑戰中扮演著關鍵角色。它們的持續強勢表明市場對散熱解決方案的需求日益重視 21。
• 群聯 (8299): 隨著NAND Flash市場的復甦,群聯的高速PCIe Gen5 SSD控制晶片在為AI處理器提供數據、減少I/O瓶頸方面發揮著至關重要的作用,其股價上漲反映了市場對高效能儲存解決方案價值的重估 32。
第四節:比較分析:相對於整體市場的超額表現
本章節旨在量化強勢股相對於市場平均水平的卓越表現,從而突顯本週市場資金的集中化程度。
• 分析方法:
1. 領漲股表現: 根據強勢股名單數據 42,前20名個股的週漲幅算術平均數約為26%。
2. 市場整體表現: 台灣加權股價指數(TAIEX)在同一週(2025年10月23日至10月31日)表現穩健,從27,532點上漲至28,233點,週漲幅為+2.55%。
3. 績效對比: 在一個整體市場情緒樂觀、指數穩步上揚的背景下,領漲股的超額表現更顯突出。前20名個股約26%的平均漲幅,是大盤指數漲幅的十倍以上。
• 市場結構的啟示: 這種顯著的表現差異強烈表明,本週的市場雖然整體偏多,但資金並非均勻流向所有板塊,而是更加高度集中地追逐AI和基礎設施這兩個高信念的贏家板塊。這些領漲股不僅順應了市場的多頭趨勢,更以數倍於大盤的漲幅脫穎而出,證明了當前市場的驅動力來自於高度特定、由信念引導的敘事,而非普遍的宏觀經濟情緒。投資者正在對長期的結構性贏家進行精準押注。這是一個「選股的市場」,而非「跟隨指數的市場」。
第五節:綜合分析與市場展望:核心驅動因素與未來軌跡
強勢股的共同特徵
綜合分析本週的市場領頭羊,可以歸納出以下幾個鮮明特徵:
• 主題純粹性: 表現最佳的公司都與AI或能源基礎設施主題有著清晰、直接且易於理解的聯繫。
• 結構性需求: 它們的增長受益於長達數年的長期投資週期(如資料中心建設、電網升級),而非短期的市場炒作。
• 正向預期修正: 其中許多公司正獲得管理層和分析師的正面盈利預期修正與樂觀指引,例如日月光投控和京元電子 40。
• 瓶頸解決方案提供者: 它們提供關鍵的、往往產能受限的技術或服務(如先進封裝、大功率變壓器、液冷系統),這些是整個生態系統增長所不可或缺的環節。
本輪上漲的核心驅動因素
本週市場上漲的核心驅動因素,可以總結為AI與能源之間深刻的因果與共生關係。市場清晰地認識到,對AI運算能力(族群一)的指數級需求增長,正直接創造出對支持這種運算所需的電力基礎設施(族群二)的同等級需求增長。本週的市場表現,是投資者對這一完整價值鏈投下信任票的明確體現。
市場趨勢洞察與前瞻
• 趨勢的可持續性: 驅動這些股票上漲的根本因素——AI的普及應用與全球電氣化——是長期性的結構趨勢,而非週期性現象。因此,市場獎勵這些生態系統中企業的趨勢很可能將持續下去,儘管估值水平將成為未來市場日益關注的焦點。
• 下一波機遇: 如果伺服器、封裝和電力是第一層的直接受益者,那麼第二層和第三層的連鎖效應將在哪裡出現?投資者的目光可能會開始深入挖掘散熱系統的子組件供應商、先進PCB的特殊材料製造商,或是優化資料中心能源效率的軟體公司。
• 潛在風險識別:
1. 估值風險: 經過一輪強勁上漲後,許多強勢股的估值已不再便宜。若市場出現回調,這些高Beta值的股票可能面臨更大的跌幅。
2. 執行風險: 像日月光投控這樣承諾大規模資本支出的公司,任何在新產能上線過程中的延誤或成本超支,都可能令投資者失望。
3. 地緣政治風險: 半導體供應鏈仍然是國際地緣政治博弈的焦點。任何緊張局勢的升級都可能干擾企業的營運或市場准入。
4. 集中度風險: 市場資金過度集中於少數幾個主題,可能導致在主要敘事(例如AI支出的速度)出現動搖時,發生快速而劇烈的回檔。
總而言之,雖然AI與基礎設施的主題極具說服力,但對於未來的投資者而言,嚴格的風險管理和對企業執行力的密切關注將是至關重要的。


















