

當前全球經濟核心呈現顯著的 K 型分化,尤其在美國市場最為突出。這波分化由人工智慧(AI)驅動,標普 500 指數上漲 16%,創造了近 8 兆美元新增財富,使財富集中在頂端族群,收入前 9% 的高所得家庭掌握近七成股市資產,成為高端消費的核心支柱。這種現象在奢侈品市場上具體展現:手袋與服飾銷售不佳,但高價珠寶類別卻持續熱銷,例如 Richemont 在美洲市場連續七季年增超過 10%,最近一季更達到 20%;航空業亦然,達美航空 Premium cabin 收入佔比擴大至 38% 的新高。相對地,過去的「渴望型消費」族群正因自 2020 年以來累計上漲約 25% 的消費性物價、房貸壓力及就業不確定性而被迫退場,儘管「黑五」購物季預計吸引 1.87 億消費者創歷史新高,但消費者計畫平均支出卻年減 4% 至 622 美元,顯示中低收入群體消費趨於謹慎。
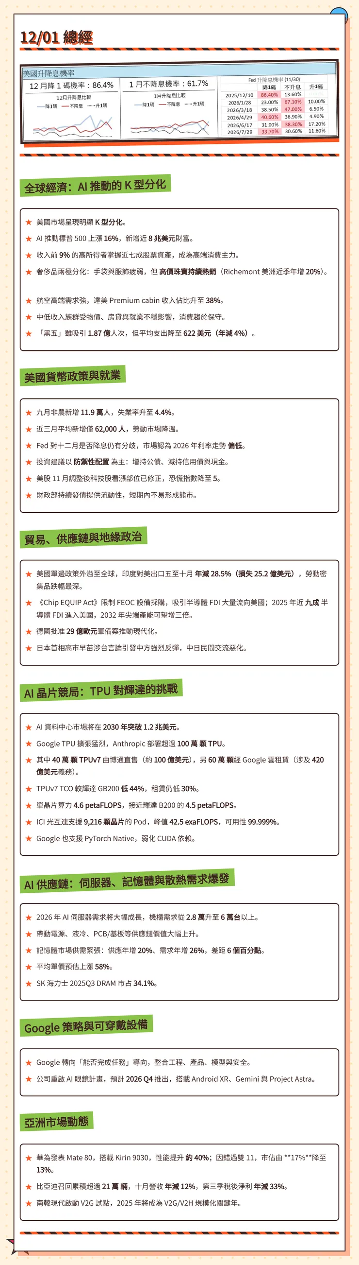
在美國貨幣政策方面,聯準會(Fed)處於兩難困境。九月非農新增人數僅 11.9 萬人,失業率升至 4.4%,勞動市場增長明顯放緩(近三個月平均增長僅 62,000 人),但 Fed 內部對十二月是否降息仍有分歧。市場普遍預期 Fed 十二月可能採觀望策略,但 2026 年政策利率走向將偏低。投資人應採取防禦性策略,增持公債、減持信用債與現金。不過,美股在 11 月調整後,大型科技股看漲部位已修正,恐慌情緒降溫(高盛「波動率恐慌指數」回落至 5),加上財政部持續發債注入流動性,熊市難以形成,AI 投資主題也正從「銷售 AI」向「使用 AI」拓展。
國際地緣政治和貿易政策正在重塑全球供應鏈。美國的單邊主義對貿易夥伴造成衝擊,印度對美出口額在五至十月間大幅下滑 28.5%,損失 25.2 億美元,其中勞動密集型產品跌幅最慘達 31.2%,反映美國工業與消費需求疲弱是根本問題。在半導體領域,美國《Chip EQUIP Act》要求接受 CHIPS Act 補貼的企業,十年內不得採購或使用來自「受關注外國實體」(FEOC)的製造設備。此舉已驅動半導體 FDI 資金向美國傾斜,2025 年近九成 FDI 流向美國,預計到 2032 年美國晶片製造產能將增加三倍,有望成為全球第二大尖端晶片生產國,擁有全球超過兩成的產能。此外,德國批准總值 29 億歐元的軍事採購合約,推動軍隊現代化,誓言將聯邦國防軍轉變為歐洲最大常規軍隊。日本首相高市早苗暗示可能武力介入台海的言論,則引發中方罕見連用九個「嚴重」的強烈反彈,導致中日民間交流惡化。
在 AI 晶片與供應鏈領域,雖然輝達仍是主導者,但 Google TPU 的挑戰不容忽視。美銀預測 AI 資料中心總潛在市場到 2030 年將從 2025 年的 2,420 億美元成長約五倍至 1.2 兆美元以上。Google TPU 對輝達的衝擊成為市場焦點,Anthropic 已確認部署超過 100 萬顆 TPU(其中 40 萬顆 TPUv7 由博通直接出售,價值約 100 億美元;剩餘 60 萬顆透過 Google 雲租賃,涉及高達 420 億美元的剩餘履約義務)。TPUv7 伺服器的總擁有成本(TCO)比輝達 GB200 伺服器低約 44%,即便透過 Google 雲租賃,TCO 仍低約 30%。技術上,單顆 TPUv7 算力達 4.6 petaFLOPS,與輝達 B200 的 4.5 petaFLOPS 旗鼓相當,但 Google 獨創的光互連(ICI)技術使其單個 TPUv7 Pod 可擴展至 9,216 顆晶片,峰值性能超過 42.5 exaFLOPS,年可用性高達 99.999%。Google 也開始全面支持 PyTorch Native,逐步削弱輝達的 CUDA 護城河。
這波 AI 晶片需求正推動供應鏈爆發式成長。大摩預測 2026 年 AI 伺服器硬體將迎來爆發式成長,單機櫃需求將從 2025 年的 2.8 萬台激增至 6 萬台以上,推動電源、液冷散熱、PCB/基板等供應鏈價值十倍成長。高階記憶體市場因 AI 需求而出現供需失衡,集邦諮詢預測 2026 年 DRAM 供應年增 20%,但需求年增 26%,存在 6 個百分點供應缺口,導致平均單價將上漲 58%。SK 海力士在 2025 年第三季 DRAM 市場中位居銷售額榜首(市占 34.1%)。Google 的 AI 模型策略則是以「承認落後」為起點,將 Gemini 的價值從「得分」轉向「能否完成任務」,核心基礎在於「工程、產品、模型、安全」首次統一協作。Google 也重啟兩個 AI 眼鏡專案,預計最早在 2026 年第四季發布,具備 Android XR、Gemini 模型及 Project Astra 等關鍵優勢。
在亞洲市場,中國華為發表新一代旗艦機 Mate 80 系列,高階機型搭載自主研發的 Kirin 9030 晶片,性能提升約 40%,但因錯過「雙 11」黃金銷售期,市佔率從去年的 17% 降至 13%。中國電動車龍頭比亞迪(BYD)則面臨嚴峻的產品品質考驗,年內累計召回逾 21 萬輛,導致十月營收年減 12%,第三季稅後淨利年減 33%。此外,韓國現代汽車集團正式啟動國內首個「車輛對電網」(V2G)試點服務,對提升能源韌性具戰略價值,2025 年預計成為 V2G/V2H 規模化應用的關鍵轉折年。





















