Ⅰ. 認識泳道圖
001 什麼是泳道圖
泳道圖(Swimlane Diagram),也叫跨職能流程圖,旨在分析和展示各個部門在同一任務流程上的不同進程,明確流程環節所屬的階段、流程環節負責人、組織機構或部門。泳道圖的名稱由來,是流程圖中對職能部門的劃分像游泳池泳道相類似比擬而來。

002 泳道圖的作用
泳道圖可以清晰地反映企業不同職能間的關係,令每個部門明確自己的任務範圍,同時明確每個階段需要做哪些動作。對企業而言,泳道圖能夠讓工作部署更加流程化,提高工作效率。
003 泳道圖的分類
根據泳道擺放的方向不同,可以分爲垂直泳道圖和水平泳道圖。
泳道垂直於畫布擺放,爲垂直泳道圖;泳道水平於畫布擺放,爲水平泳道圖。在實際繪製時,兩種排版沒有太大的差別,可以按照喜好選擇。
004 泳道圖的組成元素
1)泳池:泳池是泳道圖的一個外部框架,泳道、流程都包含於泳池裏。
2)泳道:泳池裏可以創建多個泳道。
3)流程:實際的業務流程。
4)維度:泳道圖的維度,具體見下面解釋。
005 泳道圖的維度
1)部門維度:通過部門或責任來區分,明確每個部門負責完成的任務環節。
2)階段維度:通過任務階段來區分,明確明個階段需要處理的任務環節。如:銷售前-銷售中-銷售後。
3)活動維度:可以理解爲流程圖上的每一個任務。基礎流程圖只包含活動維度,而泳道圖在此基礎上增加了另外兩個維度,即部門和階段。階段維度可視情況添加與否。
Ⅱ. 使用ProcessOn繪製泳道圖
001 準備工作
在繪製之前,先明確下面這些問題:
1)都有哪些部門或者角色會參與到流程?
2)這些部門或者角色的關係是什麼?
3)流程從哪裏開始,到哪裏結束?
4)流程的最終結果是什麼?
5)主線流程和順序是什麼?
6)是否需要增加階段維度?
002 繪製泳道圖
第一步、打開ProcessOn個人文件頁,新建流程圖

第二步、拖拽泳池+泳道圖形到畫布

泳道圖圖形元素
1)先拖拽一個泳池到畫布,然後拖拽一個泳道到泳池上,泳道會自動併入泳池內。
2)拖拽多個泳道到泳池內,可以創建多個泳道。
3)使用分隔符可以創建另一個維度,視具體情況決定使用與否。

拖曳泳池和泳道圖
小技巧:
Tip1:垂直泳池、垂直泳道、水平分隔符是一組,水平泳池、水平泳道、垂直分隔符是一組,不要混用哦。
Tip2:直接拖拽泳道到畫布,會自動創建一個泳池。
Tip3:選中泳池標題,會出現一個工具條,可以快速調整泳道數量。
第三步、爲泳道添加標題

泳道圖標題示意
雙擊標題處,添加或修改泳池標題、泳道標題、階段標題(如有)。泳道標題和階段標題一般爲部門名稱和階段名稱,這兩個標題的內容可以互換,企業可以自定義。

泳道圖修改標題示意
第四步、拖拽圖形,創建流程
按照流程圖的畫法創建流程,但要保證流程的每一步要對應部門和階段(若有)。

建立泳道圖流程示意
第五步、泳道圖的調整和樣式
1)調節泳道寬度:點擊要調整泳道的標題,即會選中該泳道,拖拽周圍的控制點調整。
2)調節階段寬度:點擊要調整階段的標題,即會選中該階段,拖拽周圍的控制點調整。

調節泳道/階段寬度示意
3)添加泳道:拖動泳道到泳池上。
4)添加階段:拖動分隔符到泳池上。
5)刪除泳道/階段:點擊泳道/階段標題,按Delete鍵。
小技巧:
通過分隔符添加階段,最下面會多出一個無法重命名的“階段”,我們可以把它“收起來”,點擊泳池標題,拖動控制點,就能隱藏掉這部分了。

隱藏無法命名階段示意
6)修改樣式:選中泳道/階段標題,可以修改樣式,如填充顏色、字體字號等。

泳道圖修改樣式示意
以上即爲通過ProcessOn流程圖繪製的一張完整泳道圖,快跟着教程來試試吧。
003 繪製注意事項
1)泳道圖的維度不要太具體,如具體到某個人,這樣後面人員發生變動可能就需要重新調整流程了,一般具體到部門、崗位、角色就可以了。
2)同一維度下的表達要統一,比如部門維度,不能有的是崗位,有的是部門。
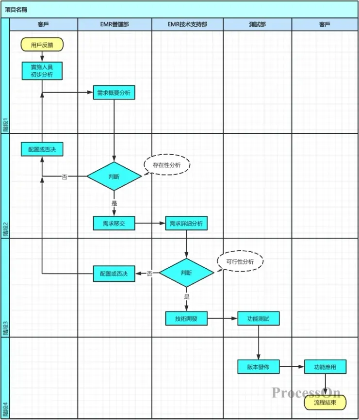
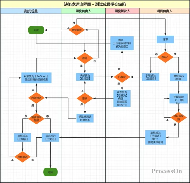
Ⅲ. 泳道圖優質模板分享




Ⅳ. 結語
相信通過上面的介紹和教學,大家都掌握了泳道圖的製作方法,大家可以將企業的跨部門業務流程梳理成泳道圖,明確各部門職責,發現和解決問題,從而不斷地優化流程。

















