UML用例圖是產品經理和技術人員的常用圖之一,它是需求分析的產物,借助用例圖,參與者以可視化的方式對問題進行探討,能夠減少大量溝通上的障礙。接下來,我們將結合ProcessOn內的用例圖範例一起探討和學習用例圖。
Ⅰ. UML用例圖的概念
UML(Unified Modeling Language,統一建模語言)是一種用於模型化和軟體系統開發的圖形化語言,旨在面向對象開發系統的產品進行說明、可視化、編製文件。 UML用例圖(Use case diagram)是UML的一種圖形,廣泛應用於軟體開發的需求分析階段,透過圖形化的方式描述系統的功能以及使用者與系統之間的互動。用例圖的功能有:展示系統的動態行為,透過捕捉參與者和用例之間的互動關係,明確系統的功能需求;收集系統內部和外部要求,包括設計要求、操作要求等;展示不同參與者之間如何透過用例進行交互,有助於理解系統的整體運作流程;鍛鍊產品經理從使用者視角思考問題的能力,有助於更好地理解和表達業務需求。
Ⅱ. UML用例圖的組成元素
1.參與者(Actor):
參與者是與系統互動的外部實體,可以是人、其他系統、硬體設備或外部服務等。
參與者通常以一個小人圖示表示,位於圖的邊界之外。
每種參與者透過用例使用系統的功能,每個參與者可以參與一個或多個用例,同時每個用例也可以有一個或多個參與者。
2. 用例(Use Case):
使用案例代表了系統中的一個功能或使用者需求場景,描述了系統提供給參與者的服務或功能。
使用案例以橢圓形狀表示,其名稱應簡潔扼要地描述所代表的功能,例如「使用者登入」、「提交訂單」等。
每個用例描述了一個特定的操作或互動流程,並透過事件流詳細描述其基本流程、替代流程和異常處理。
3. 系統邊界(System Boundary):
系統邊界用方框將用例圖的內容包圍起來,表示系統的界限。
系統邊界內的用例和參與者與系統直接交互,而係統邊界外的元素屬於系統環境。

4. 關係(Relationship):
關係表示用例和參與者之間的關聯,包括以下幾種類型:
關聯關係(Association):表示參與者與用例之間的一般關係,通常用實線連接。
包含關係(Include):表示一個用例包含了另一個用例的功能,被包含的用例通常是通用或可重複使用的功能,以帶有實箭頭的虛線+<<include>>字樣表示。
擴充關係(Extend):表示一個用例在特定條件下可以擴充另一個用例的功能,以實線的虛線+<<extend>>字樣表示。
泛化關係(Generalization):表示一個用例是另一個用例的特化,或用例之間的繼承關係,以帶空箭頭的實線表示。

Ⅲ.用例規範
對於每一個用例,我們還需要有詳細的描述訊息,以便讓別人對於整個系統有一個更加詳細的了解,這些資訊包含在用例規約之中。
每一個用例的用例規約都應該包含以下內容:

Ⅳ.如何繪製UML用例圖?
1. 繪製流程
確定參與者:
識別出與系統互動的所有外部實體,包括使用者、其他系統、硬體設備等。
可以透過回答諸如「誰將使用該系統的主要功能?」、「誰將需要維護該系統?」等問題來確定參與者。
識別用例:
針對每位參與者,識別其希望系統提供的功能。
可以透過回答諸如「特定參與者希望系統提供什麼功能?」、「系統是否儲存和檢索資訊?」等問題來識別用例。
繪製系統邊界:
用方框將系統及其邊界表示出來,明確哪些元素屬於系統內部,哪些屬於系統外部。
建立關係:
根據參與者與用例之間的互動關係,繪製關聯、包含、擴展和泛化等關係。
新增詳細描述:
對每個用例添加詳細的描述訊息,包括事件流、前提條件、後置條件等,以便他人更好地理解系統的功能需求。
2. 具體操作步驟
ProcessOn作為一站式的流程圖工具,支援繪製專業的UML圖,不僅可以繪製用例,還有時序圖、類別圖、狀態圖/活動圖、部署圖和組件圖等,專業的UML圖形,快速滿足你的工作需要。
Step1:新流程圖,新增UML圖形或UML用例圖到圖形區
Step2:拖曳使用UML用例圖到圖形中使用
Step3:標註內容,建立關係即可如果你想讓自己的用例圖更美觀一些,可以把圖形填滿不同顏色、相同的圖示大小相同、上下圖形保持對齊等。

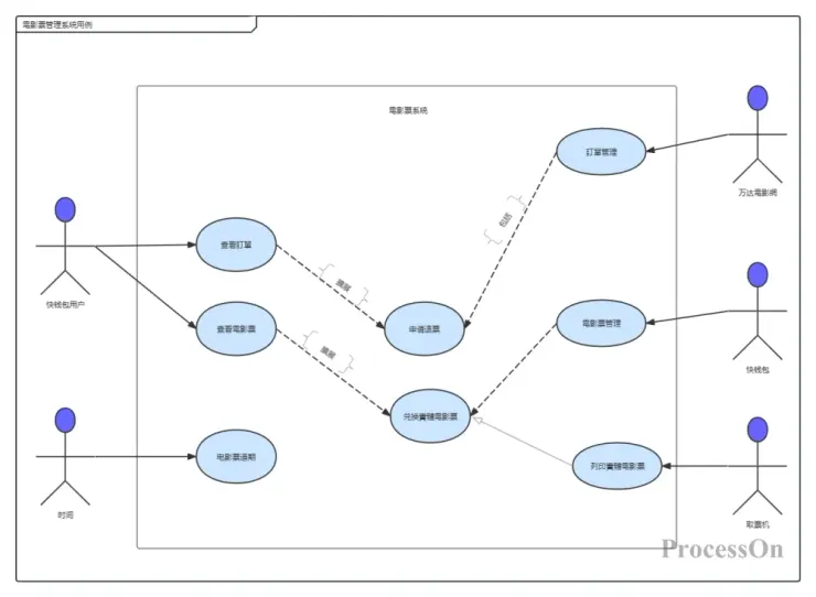
Ⅴ. UML用例圖範例
以下是用例圖範例,方便大家研究和學習。如果想查看更多UML用例圖,去ProcessOn模板庫搜尋關鍵字“用例圖”,你還可以找到很多,如果你遇到現在正需要的模板,你還可以直接克隆使用。





使用案例作為一種需求分析方法,可以提高我們在需求分析、產品設計中的理解、思考和表達能力,確保我們的產出是高效且準確的。以上所有案例均來自ProcessOn模板庫。
ProcessOn作為專業強大的繪圖工具,支援線上編輯流程圖、心智圖、組織結構圖、 UML圖等多種圖形。使用者可以從零開始建立新內容,也可以輕鬆地在現有作圖框架、案例範本上進行編輯和修改,操作簡單易上手。

















