Denon 唱盤更上層樓....2006.5.5

就是這小小的電路板使得我聆聽 CD 的人生變彩色....
TCXO-PLL-Reclock-DSIX 的加入
這篇報告可以說是綜合之前對於這台 Denon 唱盤的改機,從最早的換裝 TCXO 開始,然後加入 Reclocked 與 DSIX,一路走來非常有趣,聲音的表現也是一路扶搖直上,不過以前都是自己惦惦的玩,體驗其中樂趣。
在一次與網友 Vincent 兄的電話閒聊後,決定將這些電路整合在一塊板子上並發起 PCB 團購服務,之前的玩法都是自己用洞洞板一點一點的兜起來,雖然效果有了但就覺得少了份完成度,現在有了這塊板子,除了大幅縮短訊號路徑外,也使得這台 Denon 唱盤在聲音表現上更上層樓。電路圖

TCXO-PLL-Reclock-DSIX 電路圖(編註:修改 PE65612 接腳。另外,若安裝脈衝變壓器,C1 可放在 PE65612 之前,避免 PE65612 磁飽和,聲音表現會好很多)

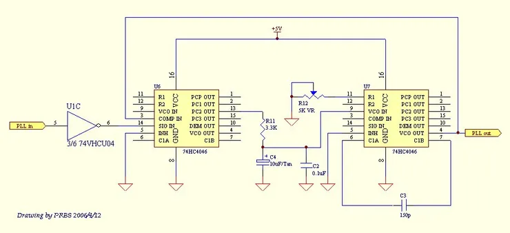
這是 PLL 模組的電路圖
Layout 與 PCB 樣品
這裡就不多做敘述了,看看圖片與照片,眼尖的網友是否發現 Layout 與 PCB 有些出入,Layout 與前面的電路圖是對的,而 PCB 則有兩個小錯誤,呵呵,不是 PCB 板廠的錯,是之前繪板子時沒注意到,有參加團購的網友別擔心,你們拿到的板子將會是正確的。

Layout 正面(編註:依據修改的 PE65612 接腳,脈衝變壓器須由 PCB 反面安裝)

Layout 背面

PCB 正面

PCB 背面
零件表與組裝說明
以下的零件清單應該可以方便想要製作的網友備料。

零件表
這塊板子上的零件不多,不過其中有兩顆 SOP 包裝的 74VHCU04 高速反向邏輯閘,焊接時可能要比較費心一點,焊接過程中我是一根腳一根腳的焊,當然也可以一次給它上多一點錫,然後用吸錫槍把多餘的錫給吸掉,視個人焊接技術而定了。

組裝完成的 PCB

呵呵,當初少繪了這支 100K 電阻

訊號交連部分是用多年前向日本買的 DOT23,當然也可以用 Pulse Engineering 的 PE-65612,或是高品質的交連電容

裝入 Denon 唱盤的情形

唱盤數位輸出以雙線互絞後拉至 PCB 板,一條作訊號傳輸,另一條作屏蔽,只在 PCB 端接地。另 外,因為位置的關係,數位輸出並沒有拉至 PCB 的 Din,而是就近接至 74AC74 的 pin 2

經 PLL 處理後的 clock 訊號也是雙線互絞後再送入唱盤
成果驗收

直接量測 TCXO 輸出波形(16.9344MHz)

經 PLL 後的 clock 波形
上面兩種波形看起來好像沒什麼差別,但仔細比較下,後者的 overshoot 少一些,我的示波器頻寬只到 50MHz,用來測量 17MHz 是稍嫌不足,根據過去使用太克數位示波器(好像是 300MHz 頻寬)的經驗,用較高頻寬的示波器更能突顯出波形的重要特徵。
再來看看數位訊號處理前後的差異,這部份的頻率不到 6MHz,可以明顯看出其中的差異了。

原唱盤的數位輸出訊號波形

經 reclocked 與 DSIX 的數位訊號波形
下面這兩張照片是訊號處理前後的眼圖(eye diagram),了解高頻量測的網友應該都知道眼圖這名詞,為了在這示波器上看到眼圖,我把探棒切換到頻寬較低的檔位(~6MHz),以模擬 filter 的加入。兩者比較下 Duty cycle 由原來的偏低提升至 50%,使得 Duty cycle distortion 近乎為零(就是交叉點在中間)。另外在眼圖的 1 level 與 0 level 上,後者也比前者來得乾淨,換句話說,經 reclocked 與 DSIX 處理後的訊號能夠傳遞的距離更遠而不會有誤碼。

原唱盤的數位輸出訊號眼圖

經 reclocked 與 DSIX 的數位訊號眼圖
至於眾人所關心的 jitter,我的示波器無法量測,用眼睛也無法觀察差異,這裡就不做討論了。至於聲音表現,這個電路之前已用洞洞板製作並在 Denon 唱盤上服役一段時間了,聲音已非常熟悉,此次的製作與之前洞洞板版本在聲音表現仍有些許差異,第一張 CD 放的是細川綾子的 A Whisper of Love 專輯,綾子的聲音比起以往更有一股穿透力,讓人好像著了魔似的;在聆聽其他唱片時,隱身在歌者後面的樂器似乎更能明顯分辨,音樂細節表現也有進步。























