投資策略備忘錄:大波段上漲潛力股的多維度識別框架

1.0 導論:框架的核心理念與分析順序
一檔股票的大波段上漲,並非由單一訊號觸發,而是一個由基本面、籌碼面、技術面與市場情緒等多重因素共同驅動的結構性轉變,其本質是市場對公司長期價值的重新定價(re-rating)。本備忘錄旨在提供一套系統性、依序驗證的分析框架,以過濾短期雜訊,提升識別此類高勝率潛力股的能力。本框架的核心邏輯為:「先判斷資格,再確認籌碼,最後才找買點」。遵循此順序,能有效濾除僅有短線題材、缺乏實質支撐的標的,讓我們專注於真正具備結構性改變的投資機會。

2.0 第一階段:基本面資格審查 — 決定股票能否走大波段
基本面是決定一檔股票是否具備「大波段上漲資格」的基石。若無基本面的「質變」,任何技術性的突破或籌碼的異動都可能是短暫的假象,無法支撐長期趨勢。
2.1 評估獲利結構的「質變」訊號
我們尋找的不是當下獲利最高的公司,而是獲利趨勢出現關鍵轉折點的公司。以下為三個核心觀察指標:
- EPS 趨勢反轉: 觀察每股盈餘(EPS)是否呈現「衰退 → 持平 → 成長」的清晰軌跡,特別是年增率(YoY)由負轉正的季度。此訊號最強的驗證指標是法人機構開始上修其未來 1–2 年的獲利預估,這代表市場對其長期盈利能力的信心正在重建。
- 毛利率持續改善: 連續 2-3 季的毛利率上升,通常代表公司正在擺脫價格戰或景氣谷底。其背後意義可能是高毛利的新產品開始放量,或是營收來源已轉變為不受短期景氣影響的結構性需求,而非單純的成本控制。
- 公司前景展望: 密切關注公司在法說會上的用詞轉變。當管理層的措辭從「保守因應」、「調整庫存」轉變為**「訂單能見度提升」**時,這往往是基本面觸底反轉的領先訊號。
2.2 分析產業所處的循環位置
大波段行情極少發生在成熟或衰退的產業中,而高機率出現在具備長期成長潛力的上升循環初期。關注以下兩種類型的產業環境:
- 新技術滲透率 < 20%: 當一項革命性技術(如 AI、矽光子)的市場滲透率仍在 20% 以下時,其成長曲線最為陡峭,相關供應鏈的公司最容易迎來數年的成長紅利。
- 新規格切換週期: 當產業迎來重大的規格升級或產品世代交替時(如先進封裝、低軌衛星通訊),具備關鍵技術的公司將享有定價權與市佔率擴張的機會。
一個引人注目的基本面故事,賦予了股票大漲的「權利」;下一步,我們將深入分析籌碼結構,以判斷市場是否具備實現此權利的「意志」。

3.0 第二階段:籌碼面成熟度分析 — 判斷資金是否準備就緒
在確認基本面資格後,籌碼分析的核心目的在於判斷是否有「長線資金」已悄然進駐,以及市場上的浮動籌碼是否已被清洗乾淨。一個健康、沉澱完成的籌碼結構,是決定股票「會不會連續漲、能漲多久」的關鍵。
3.1 解析主力與法人的長期佈局特徵
長線資金的佈局模式是「安靜且持續的」,而非短線客的「暴量急拉」。觀察重點如下:
- 買超模式: 關注外資、投信是否出現連續 2–8 週的「溫和買超」。相較於單日的巨量,這種持續性的買盤更能代表配置型資金的進駐。
- 量價關係: 健康的吸籌階段,股價在回檔時會呈現**「量縮不破」,代表籌碼被鎖定,賣壓極輕。另一個重要訊號是「利多不急漲」**,當公司發布利多消息時,股價若無劇烈反應,通常意味著主力仍在壓低成本收集籌碼。
- 持股結構: 最理想的組合是**「大戶持股比例持續上升,而總股東人數(散戶)持續下降」**。這清晰地表明,籌碼正從缺乏耐心的散戶手中,流向意志堅定的長線持有者。
3.2 評估籌碼沉澱與清洗的完成訊號
一句市場格言是:「沒有痛苦的整理,就沒有舒服的主升段。」大波段行情啟動前,往往需要徹底清洗浮動籌碼。
- 整理期特徵: 通常會經歷長達 3-9 個月的橫盤整理。在此期間,股價可能會出現多次的假突破與假跌破,其目的在於磨去短線客的耐心。
- 融資餘額變化: 融資餘額的大幅下降是散戶被洗出場的最關鍵指標之一。當股價在整理區間內保持穩定,但融資餘額卻持續減少,代表籌碼安定度已顯著提升。
3.3 深入剖析「大戶持股」數據的實戰應用
不同持股等級的大戶,其行為模式與背後意涵存在差異。理解這些差異,能幫助我們更精準地判斷籌碼的成熟階段。

實戰情境調整 (Contextual Application)
大戶級距的解讀必須根據股價進行動態調整。對於低價股(如 20 元以下),400 張的資金門檻不高,其參考性較低,此時應將焦點置於 1000 張以上大戶的動向。反之,對於高價股(如 500 元以上),由於所需資金龐大,200 張或 400 張級距的持股增加,已是極具意義的訊號。
在確認基本面具備上漲資格,且長線資金已完成佈局後,技術分析將是我們用以識別趨勢啟動點、執行精準打擊的最後一道程序。



4.0 第三階段:技術面進場時機抉擇 — 識別趨勢啟動點
在此分析框架中,技術分析的角色是**「決定進場時機」**,而非預測未來行情。其核心任務是確認長期趨勢的扭轉是否成立,以及關鍵突破的有效性,以找到風險最低、勝率最高的切入點。

4.1 分析長期均線結構的翻多訊號
長期均線代表市場的平均持股成本,其方向的轉變是趨勢性改變的強力證據。
- 120 日線(半年線)與 240 日線(年線) 是最重要的觀察指標。當這兩條均線從長期走平開始轉為上彎,代表長期趨勢正式由空轉多。
- 一個必要的條件是,股價需站上所有中長期均線,並在隨後的回測中成功守住(例如回測季線或半年線不破),確認支撐的有效性。
4.2 評估高勝率的突破型態
在長期均線翻多的基礎上,尋找以下幾種高勝率的價格型態:
- 大型底部型態: 如 W 底、碗型底等,這類長達數月的底部整理,為後續上漲提供了堅實的基礎。
- 平台整理後帶量突破: 股價在橫盤區間內充分換手後,以一根成交量顯著放大的長紅 K 線向上突破,是趨勢即將加速的訊號。
4.3 闡述突破有效性的核心判斷標準
真正的關鍵,「跌不下去比噴上去更重要」。突破的有效性並非取決於突破當日 K 線的強度,而在於突破後的價格行為。
- 站穩 3–10 個交易日: 股價在突破關鍵壓力區後,能否在隨後的 3–10 個交易日內維持在壓力區之上,是判斷真假突破的核心。
- 回測量縮: 若股價回測原壓力區(現轉為支撐區)時,成交量明顯萎縮,這是一個極其健康的訊號,表明市場賣壓已輕,籌碼穩定。
技術訊號確認了趨勢的啟動,然而,真正能催化估值重估(re-rating)並點燃主升段行情的,則是市場敘事的轉變。

5.0 第四維度:市場情緒與敘事催化劑
儘管量化訊號至關重要,但驅動大波段行情最有力、也最常被忽略的催化劑,是市場主流敘事(Narrative)的質變。這是估值重定價(re-rating)的開始,也是點燃行情的關鍵火種。
5.1 分析市場對利多消息的反應模式
觀察市場對消息的反應,可以透視其內在信心的轉變。當市場從**「利多一日行情」(即利多消息發布後股價高開低走)轉變為「股價對利空鈍化」**時,這代表悲觀預期已充分反映,市場信心發生了質變,籌碼結構已相當穩固。
5.2 闡述市場敘事轉變的價值
大波段行情的核心驅動力之一,是市場對公司評價邏輯的根本改變。這個演變過程通常遵循以下路徑:
「這家公司會不會活下來?」 → 「它可以賺多少錢?」 → 「它能給多高的本益比?」
當市場討論的重心從關注其生存與否,轉向預估其盈利潛力,最終開始討論其在產業中的獨特性與未來價值時,估值提升的空間便被徹底打開。這個敘事的轉變,是從價值發現到價值實現的完整過程。
6.0 整合性實戰檢查清單
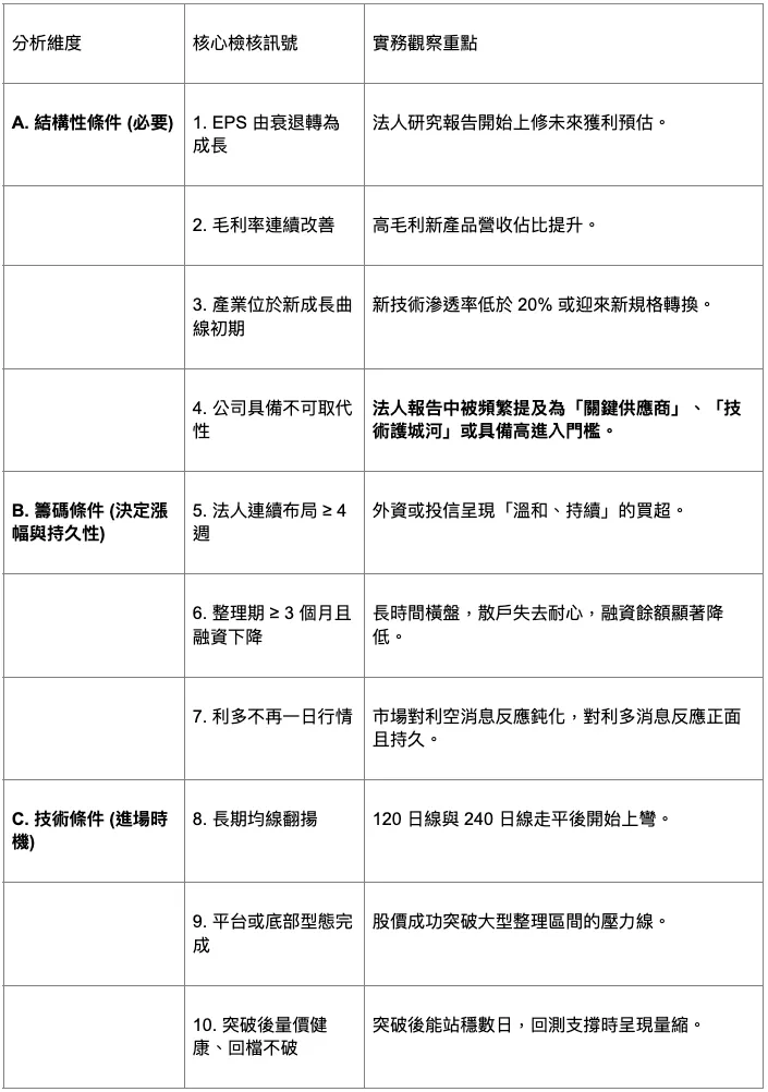
此清單整合了前述四大維度的核心訊號,可作為一個系統性的檢核工具,並已按照其在決策流程中的重要性進行排序。
6.1 大波段起漲前 10 大訊號檢核表


6.2 實務用法建議
- 7 項以上成立 → 值得納入核心觀察名單,密切追蹤。
- 8–9 項 → 可能處於主升段前夕,應積極尋找進場機會。
- 10 項 → 高勝率的大波段行情,條件極為成熟。
7.0 結論與核心風險提示
7.1 結論
本備忘錄的核心觀點是:大波段行情是由「結構改變」所驅動,而非單純的消息或技術訊號。透過「基本面資格 → 籌碼面成熟度 → 技術面時機」的有序分析,我們能最大限度地提高投資決策的勝率與確定性。
請謹記,最安全的買點往往不是絕對的最低點,而是在趨勢確立後,那個**「跌不下去的時間段」**。這段時間代表了市場共識的形成與長線資金的堅定護盤。
7.2 核心風險提示
- 單一訊號永遠不夠,必須進行多維度驗證。 任何單一面向的訊號都可能存在誤導性,唯有多重證據相互印證,才能構成一個可靠的投資論述。
- 若基本面沒有跟上,技術面的突破多半是假突破。 缺乏基本面支撐的漲勢如同空中樓閣,難以持久。
- 你不是要抓大戶「哪一天買」,而是要確認「他已經在裡面」。 我們的目標是與聰明的資金同行,而非試圖預測他們的每一個動作。當籌碼證據顯示他們已完成佈局,我們的勝算將大幅提升。
8.0 實例拆解






















