Gemini 不僅是一個問答工具,更是一個能將知識轉化為視覺化成果的教學輔助平台。除了回應問題之外,它還可以根據需求產生互動式圖表,讓抽象概念、數據變化與趨勢分析以更清晰、直觀的方式呈現。在教師教學與學生學習的場域中,這樣的功能具有高度實用價值。
對教師而言,Gemini 能協助快速將課程內容視覺化。例如數學函數圖形、物理變化曲線、生物統計資料、地理人口趨勢,甚至是社會議題的數據比較,都能即時轉換成可操作的圖表。教師可以在課堂上即時調整條件、改變參數、比較不同情境,讓學生直接看到結果變化,強化概念理解與課堂互動效果,同時節省製作教材的時間。對學生而言,互動式圖表讓學習不再只是閱讀與背誦,而是能夠主動探索與驗證。學生可以調整數據範圍、觀察趨勢、分析差異,甚至透過視覺化方式檢驗自己的假設,培養邏輯思維與數據素養。這種主動參與的學習模式,不僅提升理解深度,也有助於長期記憶與應用能力的建立。
Gemini 將「提問、分析、視覺化、互動」整合為一體,讓教學更有效率,學習更具參與感。它不只是輔助工具,而是能夠提升教與學品質的智慧助手。

範例一
例如:手邊有一個課程回饋的問卷調查表單結果 Excel 檔。

先上傳 Excel 檔,再使用 Prompt:根據這份資料產生長條圖,並啟用互動式檢視。

Gemini 會產生互動式圖表(長條圖),當滑鼠移至長條圖上時,會顯示該圖表的資訊。

這個互動式圖表可以點選右上角的展開圖示,可以獲得放大的圖表和資料表。


Gemini 也提示了可以複製的資料表。

範例二
以下的例子是一些診所的資料,上傳檔案後,再使用 Prompt:根據這份資料中的「設站院所」欄位來分析產生圖餅圖,並啟用互動式檢視。並將設站地址和Google地圖結合。

產生圖餅圖:

也有提供 Google 地圖上的地址:

進一步要求,Prompt:將所有地點在Google地圖上顯示。
滑鼠移至地標上,即會顯示相關資訊,如果點選一個地標,則會在另一個頁面上顯示 Google 地圖。

範例三
本例運用一些健康數據的資料表,使用Prompt:根據這份資料製作資料統整的分析圖表,並啟用互動式檢視。

得到以下結果:

當滑鼠移至圖表上並使用滾輪,可以縮放圖表的縮放比例:

這個圖表也可以點選下載成圖片或是儲存為 JSON 檔案。

點選筆的圖示,Gemini 允許你自訂圖表:

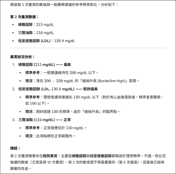
如果再次提問,Prompt:第2次量測是否有異常?


























