
保羅提到自己曾被提到「第三層天」,對保羅而言,「天」不僅是一個遙遠的地方,更是一個充滿神榮耀與權柄的現實。這段關於「第三層天」的教導,目的是為了印證他使徒的職分,同時提醒信徒,屬天的啟示雖然奇妙,但神的恩典在人的軟弱上顯得更完全。根據聖經經文記載,共有三位最主要的人物有「升天」的記載:與神同行的先祖以諾 (Enoch);乘風升天的先知以利亞 (Elijah);復活後榮耀升天基督耶穌 (Jesus)。
⏩一、以諾升天
以諾是人類歷史上第一位記載未經死亡而被神接去的人物。《創世記》5:24:「以諾與神同行,神將他取去,他就不在世了。」《希伯來書》11:5:「以諾因著信,被接去,不至於見死,人也找不著他,因為神已經把他接去了。」以諾在世活了 365 歲,經文強調他長時間「與神同行」。他的升天代表了對「極致敬虔」的報償,證明了死亡並非信徒的必然終點,神有權能直接將屬祂的人接回。
根據《創世記》5:21-24 的記載:「以諾活到六十五歲,生了瑪土撒拉。以諾生瑪土撒拉之後,與神同行三百年,並且生兒養女。以諾共活了三百六十五歲。以諾與神同行,神將他取去,他就不在世了。」以諾的升天(被提)為基督徒提供了極其重要的盼望。首先便是對死亡權勢的突破,在《創世記》第 3 章人類墮落後,「死」成了必然的結局。以諾的升天宣告了死亡並非人類最終的終點,神有能力救人脫離陰間的權柄。再則,「被提」的表以諾在「洪水審判」來到之前被神接去。這在末世論中常被視為教會「災前被提」的預表——那些在黑暗時代依然與神緊密同行的人,將蒙保守脫離未來的忿怒。最後則是生命質量的價值,以諾的壽命(365歲)是族譜中最短的之一,但他卻是唯一「不見死」的人,這教導我們生命的價值不在於長度,而在於與神聯繫的深度。《以諾書》便是另一部描述有關以諾升天過程及對天層具體描繪的經書(所謂僞經),其並有《以諾一書》(1 Enoch /衣索比亞版):多層天、《以諾二書》(2 Enoch / 斯拉夫語版):十層天,以及《以諾三書》(3 Enoch /希伯來版):七層天等三個版本。《以諾二書》是偽經中最詳盡描述多層天階級的文獻,其十層天系統構成了一個從物質邊界到神聖本體的完整階梯:


以諾升天圖
⏩1.以諾一書
《以諾一書》(1 Enoch)是猶太教與基督教背景下極為重要的一部「偽經」,除衣索比亞正教會將其列入舊約正典外,大多數猶太教與基督教教派將其視為偽經。在「死海古卷」中發現了大量的亞蘭文殘卷,證明了其公元前的古老起源。但《猶大書》1:14-15 直接引用了《以諾一書》的預言。此外,其對天界階層、末世大審判及「人子」形象的描述,對新約神學(如《啟示錄》)有顯著影響,其系統性地命名並分類了天使與墮落天使(如米迦勒、阿撒瀉勒)。以諾係以亞當的第七代孫、未經死亡被神取去的先知以諾為名,內容涵蓋了宇宙奧秘、墮落天使、審判以及救贖。其五大核心組成部分係由五本不同的書卷彙編而成:《守望者書》(The Book of Watchers): 詳述天使(守望者)與人類女子交合、生下巨人,並導致邪惡蔓延的過程,是墮落天使觀念的源頭。《比喻之書》(The Book of Parables): 探討末世審判,並引入了「人子」(Son of Man)與「受膏者」的彌賽亞概念。《天文之書》(The Astronomical Book): 描述天體運行與曆法,旨在糾正當時的曆法錯誤,強調神的創造秩序。《異象之夢》(The Book of Dream Visions): 透過象徵性的夢境(如「動物啟示錄」)回顧以色列歷史並預言未來審判。《以諾書信》(The Epistle of Enoch): 給後代的道德教導,強調義人最終的獎賞與惡人的懲罰。

《以諾一書》(1 Enoch)五部分重點
⏩2.以諾二書
《以諾二書》(Slavic Enoch,又稱《以諾祕訓》)是偽經中最詳盡描述多層天階級的文獻。與傳統《以諾一書》最大的不同,在於它將宇宙結構細分為十層天;其十層天系統構成了一個從物質邊界到神聖本體的完整階梯,以下是根據文獻記載對每一層天的觀測解析:

《以諾二書》十層天系統解析表
關鍵意象分析
⏩第三層天的雙重性:與其他文獻不同,《以諾二書》將天堂與地獄(刑場)放在同一層天。這象徵著在神聖的維度中,賞賜與懲罰僅有一線之隔。
⏩天文與神學的結合:第四層天對太陽與月亮運行軌道的描述(包含齒輪、門戶與軌道數量的精確數字),顯示了古代猶太神祕學如何將天文觀察轉化為宗教想像。
⏩守望者的哀傷:第五層天的描述極具人性化,展現了墮落天使對失去神恩的悔恨,這在次經文獻中是極具文學張力的部分。

《以諾二書》(2 Enoch)中「十層天」系統
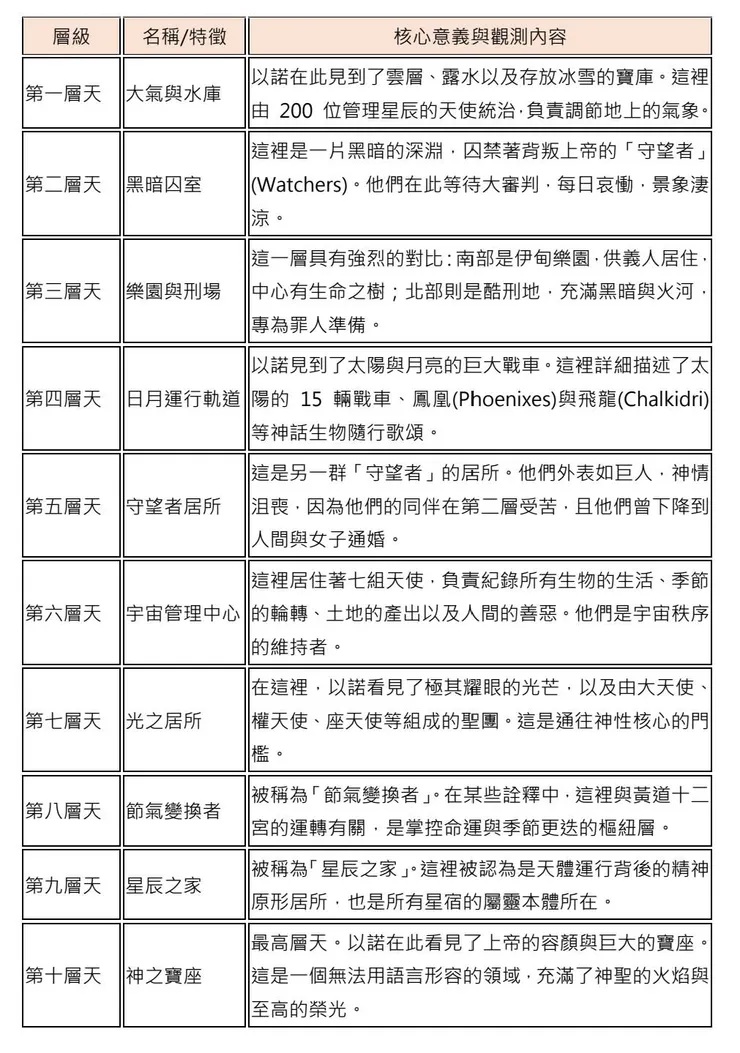
⏩3.以諾三書
⏩梅塔特隆 (Metatron) 的地位:在《以諾三書》中,以諾被提升至第七層天,轉化為「大天使梅塔特隆」。這象徵人類靈魂可以透過神祕知識與純潔生活,晉升至近乎神性的地位。
⏩寶座神祕主義:七層天的結構是為了「寶座(Merkabah)」而存在。每一層都有門衛天使,修行者需透過特定的咒語(Hekhalot)與聖潔品質才能通過。
⏩天與地的對應:這套系統強調了「天上如地下」的觀念,即地上的宗教活動(如祭祀、歌頌)在天上的七層層級中都有其完美的對應版本。

《以諾三書》七層天系統解析表

《以諾三書》(3 Enoch)中「七層天」系統
⏩二、以利亞升天
以利亞是舊約中最具代表性的先知,他在眾目睽睽下被接往天界。聖經依據:《列王紀下》2:11:「他們正走著說話,忽有火車火馬將二人隔開,以利亞就乘旋風升天去了。」以利亞在徒弟以利沙的見證下,藉由超自然的力量(火車火馬與旋風)被接走。這象徵著先知職份的傳承與神對忠心僕人的榮耀認可。在猶太傳統中,這也預表了末世的先鋒。
根據《列王紀下》2:1-12 舊約先知以利亞升天的主要事蹟描述:以利亞與弟子以利沙從吉甲出發,經過伯特利、耶利哥,最後來到約旦河邊。以利亞用外衣打水,水就左右分開,二人走乾地過河。當他們邊走邊說話時,忽然有火車火馬將二人隔開,以利亞乘著旋風升天去了。以利沙看見後哀哭喊道:「我父啊!我父啊!以色列的戰車馬兵啊!」。以利亞留下的外衣掉在地上,被以利沙拾起,象徵能力的傳承。《瑪拉基書》4:5預言以利亞歸來及新約《路加福音》9:30-33以利亞在顯聖容山上顯現。

火車火馬隔開以利沙後以利亞就乘旋風升天
以利沙親眼目睹經歷導師及屬靈的父親以利亞升天此超自然的神聖事件,在他面前突然出現了「火車火馬」和巨大的「旋風」。這不是尋常的自然現象,而是上帝大能的直接顯現;他意識到這是最後的告別,巨大的失落感在瞬間衝擊著他。聖經記載他當時大聲呼喊著:「我父啊!我父啊!以色列的戰車馬兵啊!」這是一種混雜著求助、致敬與不捨的強烈呼喊;就在前一刻,以利亞才答應他,若他能親眼看見以利亞被接去,就能得到「加倍的靈」。此刻他確實看見了,這意味著他即將承接先知巨大的權柄與責任。
⏩三、耶穌基督升天
耶穌的升天與前兩者本質不同,祂是先經歷了死亡、復活,隨後以榮耀的身體升天。《路加福音》24:51:「正祝福的時候,他就離開他們,被帶到天上去了。」《使徒行傳》1:9:「說了這話,他們正看的時候,他就被取上升,有一朵雲彩把他接去,便看不見他了。」耶穌在復活後40天,於眾使徒面前緩緩升天,表徵祂地上工作的圓滿完成,並回到父神的右邊擔任大祭司。這也給予信徒一個盼望:祂如何上去,將來也要如何回來。耶穌領門徒到伯大尼的橄欖山升天,就舉手給他們祝福;正祝福的時候,有一朵雲彩把他接去,他就離開他們,被帶到天上去了。」
《約翰福音》並記述耶穌曾多次顯現(如提比哩亞海邊);並在早期對抹大拉的馬利亞說過:「不要摸我,因我還沒有上到我父那裡」,預告了祂最終的去處是父神那裡;《馬太福音》則記述以「大使命」作為結尾,耶穌在加利利的山上宣告祂擁有天上地下所有的權柄,並承諾「常與門徒同在,直到世界的末了」,強調了祂的屬天權威。

耶穌在復活後40天結束耶穌「升天」
耶穌的「升天」標誌著祂在地上的事工完成,並開啟了聖靈降臨的新時代(五旬節)。對於基督徒而言,這代表耶穌以勝利者的姿態回歸天家的寶座。耶穌復活後這 40 天內,祂具體從耶路撒冷到加利利等地方與門徒見面,是門徒一路從「恐懼與懷疑」轉變為「使命與權柄」的旅程。《使徒行傳》1:3:記載耶穌受害之後,用許多憑據將自己活活地顯給使徒看,「四十日之久向他們顯現,講說神國的事」。耶穌在傳道前,在曠野「禁食四十晝夜」。《創世記》 7:12:挪亞洪水時期,「降雨在地上四十晝夜」,此些章節共同構建了影片的核心論點:這 40 天是為了修復關係、糾正國度觀念,並裝備門徒去執行大使命。

耶穌復活後40天顯現路線與最後升天
《約翰福音》21:1, 4-11: 耶穌復活後曾在提比哩亞海邊又向門徒顯現。天將亮的時候,耶穌站在岸上,門徒卻不知道是耶穌。耶穌就對他們說:「小子!你們有吃的沒有?」他們回答說:「沒有!」耶穌說:「你們把網撒在船的右邊,就必得着。」他們便撒下網去,竟拉不上來了,因為魚甚多。耶穌所愛的那門徒對彼得說:「是主!」那時西門彼得赤着身子,一聽見是主,就束上一件外衣,跳在海裏。其餘的門徒離岸不遠,約有二百肘,就在小船上把那網魚拉過來。他們上了岸,就看見那裏有炭火,上面有魚,又有餅。耶穌對他們說:「把剛才打的魚拿幾條來。」西門彼得就去,把網拉到岸上,那網滿了大魚,共一百五十三條。魚雖這樣多,網卻沒有破。
「153 條魚」神蹟數字的意義聖經特標註魚的數量為「153 條」,且強調「網卻沒有破」,當時的動物學認為全世界共有 153 種魚。因此,153 象徵「萬民」,代表教會的宣教網將捕獲各國、各族、各民的人,且網(教會)足以承載這一切而不破裂。數學象徵觀點:153 是一個「三角形數」,即從 1 加到 17 的總和 (1+2+3...+17 = 153)。在聖經數目學中,10 代表「誡命」,7 代表「聖靈的恩賜」,17 則是兩者的結合。153 象徵律法與恩典在選民中的完全成就。

「153 條魚」神蹟數字10 代表「誡命」,7 代表「聖靈的恩賜」





















