工廠鬼話|碳盤查真的需要每台機器都裝感測器嗎?

更新 發佈閱讀 7 分鐘

目前很多碳盤查的重點,還不是「即時、設備級、全量測」,
而是先把可追溯的活動數據和計算邏輯建立起來。



vocus|新世代的創作平台


■ 先講結論:現在很多碳盤查,沒有規定一定要即時量

截至 2026 年 4 月 10 日,台灣現行溫室氣體盤查規定,沒有要求工廠一定要把每台機器都接上感測器,也沒有規定碳排資料一定要全部用即時數據。

法規真正要求的,不是「每台設備都要即時量測」,而是你要用可說明、可追溯、可查核的方法,把排放量算出來。

■ 碳盤查可行的方法(國內)

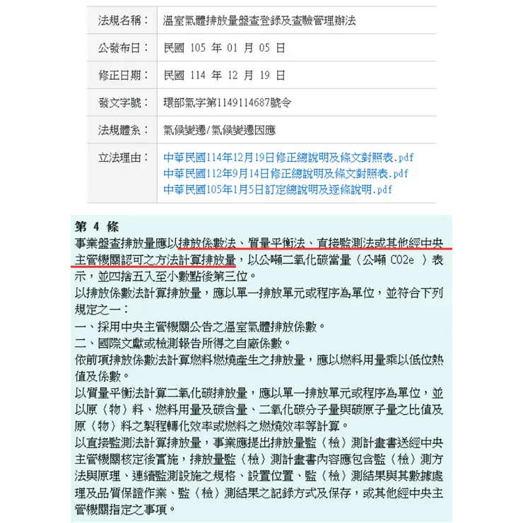
環境部現行《溫室氣體排放量盤查登錄及查驗管理辦法》寫得很清楚,事業盤查排放量,可以用下列方法:

  1. 排放係數法
  2. 質量平衡法
  3. 直接監測法
  4. 其他經中央主管機關認可的方法


vocus|新世代的創作平台

也就是說,連續監測不是唯一正解,它只是法規承認的方法之一。如果採最常見的排放係數法,本質上就是


活動數據x排放係數


而活動數據的來源,並不只來自即時感測器。

環境部《溫室氣體排放量盤查作業指引》113 年版的範例就直接列出,
活動數據可以來自
天然氣繳費單據、台電電費單、供應商提供之帳單、
財會系統報帳紀錄、原料去向耗用表等、
部分排放源才會再輔以流量計、
電表或其他量測儀器。

(如下圖)

vocus|新世代的創作平台


換句話說,法規和官方指引真正重視的,
是你拿來計算的活動數據有沒有依據,
而不是你有沒有先把所有設備裝滿感測器。

參考來源:


■ 數據的可靠性與可稽核性,遠大於數據是怎麼產生的。

一張由國家級企業(如台電、中油)開出的商業發票,
其公信力與數據品質,
在查證員眼中,
通常比企業自己買一顆沒有定期校正的感測器所量測出來的數據還要高得多。

自己量測的數據,還會面臨很多審查的問題,
若今天是找一間中小公司的感測器,

1.可能要先證明感測器是準的。
2.還要再證明量測的方法是準的。


感測器資料當然可以用於碳盤查,
但若要直接作為查證依據,通常還需要補足校正、量測方法說明、數據處理與品質管理。


■ 國際與實務:ISO 不是法規,是標準

ISO 14064-1:2018 本質上是國際標準,不是台灣政府法規。

ISO 官方公開摘要指出,
它規範的是組織層級溫室氣體的量化與報告,
並包含盤查設計、管理、報告與查證相關要求;
同時也明確說明,
ISO 14064 系列屬於 GHG programme neutral,
若企業另有適用的 GHG program,
額外要求應由該方案另行加上。

換句話說,ISO 14064-1 的重點在盤查邏輯與報告架構,
並不能單靠這份標準就直接推論出企業一定要做到每台設備即時監測。
企業是否需要更細的設備級資料,
通常還要看適用方案、第三方查證要求,或客戶採用的揭露制度。

參考來源:


■真實資料通常是加分項(國內)

在資料 準確性 與 完整性 充足情況下,

真實量測、系統自動蒐集、設備級資料,
通常都比較有機會提升數據品質,也比較能降低後續查證爭議。

環境部《溫室氣體排放量盤查作業指引》113年版在數據品質管理中,
將活動數據誤差等級分為

連續監測、定期採樣與自行估算,

並將「非量測所得之估計數據」列入較高誤差等級。
這表示量測資料通常在數據品質管理上較有優勢,
但這是品質評分邏輯,不是法規要求所有設備都必須即時監測。


vocus|新世代的創作平台

參考來源:


國際揭露也是同樣邏輯(國際)

到了國際框架,邏輯其實沒有差太多。
ISO 14064-1 重視的是組織層級溫室氣體的量化、報告與可驗證性,
本身不是在規定企業一定要做到每台設備即時監測。


真正到了國際揭露與供應鏈管理時,
客戶和平台通常更在意的是資料是否完整、是否可追溯、是否能通過第三方查證。
也因為這樣,真實量測、系統自動蒐集、設備級資料,
往往比較容易在揭露品質、查證一致性與客戶信任上取得優勢。

■ 但加分項,不等於唯一門檻

像 CDP 這類國際揭露平台,
官方會看企業資料是否經過第三方驗證,
供應鏈端也會使用供應商資料來辨識風險與支持採購判斷。

這代表國際市場確實偏好更完整、更可驗證的資料,
但它要表達的重點不是「一定要即時」,
而是「資料必須可信、可用、可被驗證」。
換句話說,即時資料、感測器資料、設備級資料,
常常是讓資料品質更好的方法,
但不是所有企業一開始都必須做到的唯一答案。

所以,如果你的客戶是大型品牌商、出口導向企業、跨國供應鏈主導廠,
對方在看合作對象時,
確實有可能參考你的揭露品質、查證情況、數據完整度,
甚至會把這些資訊納進供應鏈管理或採購判斷。


真正該先問的問題

真正該先問的,不是「要不要全裝」,
而是「現在到底要拿資料幹嘛」。

如果現在要的是合規,
那就先看法規要求的邊界、方法、文件和時程;

如果是揭露,
就看客戶、CDP 或其他平台要交到什麼程度;

如果是管理或優化,
設備級資料和即時感測才會更有價值。

目的不同,資料細度就不同;
資料細度不同,建置成本和維護成本也一定不同。

這一題真正不該先問的是 碳盤查是不是一定要每台機器都裝感測器,
而是 現在是要先合規、先揭露、先回客戶,還是真的要做到製程級能源管理

■最後

碳盤查要的從來不是把工廠弄得看起來很智慧,
而是把排放量算得出來、講得清楚、留得下證據、撐得住查核。

有即時資料,當然更好;
沒有即時資料,也不是不能做;
先把可稽核的活動數據做好,
通常比先把每一台機器都接上網,更接近法規真正要求。



留言
avatar-img
臭G蛋
2會員
46內容數
臭G蛋
你可能也想看
Thumbnail
5 月將於臺北表演藝術中心映演的「2026 北藝嚴選」《海妲・蓋柏樂》,由臺灣劇團「晃晃跨幅町」製作,本文將以從舞台符號、聲音與表演調度切入,討論海妲・蓋柏樂在父權社會結構下的困境,並結合榮格心理學與馮.法蘭茲對「阿尼姆斯」與「永恆少年」原型的分析,理解女人何以走向精神性的操控、毀滅與死亡。
Thumbnail
5 月將於臺北表演藝術中心映演的「2026 北藝嚴選」《海妲・蓋柏樂》,由臺灣劇團「晃晃跨幅町」製作,本文將以從舞台符號、聲音與表演調度切入,討論海妲・蓋柏樂在父權社會結構下的困境,並結合榮格心理學與馮.法蘭茲對「阿尼姆斯」與「永恆少年」原型的分析,理解女人何以走向精神性的操控、毀滅與死亡。
Thumbnail
這是一場修復文化與重建精神的儀式,觀眾不需要完全看懂《遊林驚夢:巧遇Hagay》,但你能感受心與土地團聚的渴望,也不急著在此處釐清或定義什麼,但你的在場感受,就是一條線索,關於如何找著自己的路徑、自己的聲音。
Thumbnail
這是一場修復文化與重建精神的儀式,觀眾不需要完全看懂《遊林驚夢:巧遇Hagay》,但你能感受心與土地團聚的渴望,也不急著在此處釐清或定義什麼,但你的在場感受,就是一條線索,關於如何找著自己的路徑、自己的聲音。
Thumbnail
背景:從冷門配角到市場主線,算力與電力被重新定價   小P從2008進入股市,每一個時期的投資亮點都不同,記得2009蘋果手機剛上市,當時蘋果只要在媒體上提到哪一間供應鏈,隔天股價就有驚人的表現,當時光學鏡頭非常熱門,因為手機第一次搭上鏡頭可以拍照,也造就傳統相機廠的殞落,如今手機已經全面普及,題
Thumbnail
背景:從冷門配角到市場主線,算力與電力被重新定價   小P從2008進入股市,每一個時期的投資亮點都不同,記得2009蘋果手機剛上市,當時蘋果只要在媒體上提到哪一間供應鏈,隔天股價就有驚人的表現,當時光學鏡頭非常熱門,因為手機第一次搭上鏡頭可以拍照,也造就傳統相機廠的殞落,如今手機已經全面普及,題
Thumbnail
LQ 是 Line Qualification,生產線認證,客戶會要求只能用他們認證過的生產線來生產產品。客戶的 DFM 會派代表來工廠「考察」,確認供應商的工廠設備、環境、製程等條件都滿足自家產品所需的條件,試量產良率產能確認能夠達標進入量產。通過認證的生產線會被稱為 Golden Line。
Thumbnail
LQ 是 Line Qualification,生產線認證,客戶會要求只能用他們認證過的生產線來生產產品。客戶的 DFM 會派代表來工廠「考察」,確認供應商的工廠設備、環境、製程等條件都滿足自家產品所需的條件,試量產良率產能確認能夠達標進入量產。通過認證的生產線會被稱為 Golden Line。
Thumbnail
《工業機理 AI 五環》系列第二篇〈洞察〉直擊痛點:可視化不能止於「看見」,唯有透過洞察「看懂」意義,才能創造真正的價值。本篇剖析如何透過演算法將物理訊號轉譯為「數據徵兆」,克服 LLM 難以直接解讀原始數據的限制;藉由「理性運算」結合「語意推理」,讓數據真正轉化為可執行的行動指引。
Thumbnail
《工業機理 AI 五環》系列第二篇〈洞察〉直擊痛點:可視化不能止於「看見」,唯有透過洞察「看懂」意義,才能創造真正的價值。本篇剖析如何透過演算法將物理訊號轉譯為「數據徵兆」,克服 LLM 難以直接解讀原始數據的限制;藉由「理性運算」結合「語意推理」,讓數據真正轉化為可執行的行動指引。
Thumbnail
數據的本質不是監控,而是用透明化照亮一切,以提升「安全感」。當管理指標(IT)與工業數據(OT)真正串接成為共診根因的 X 光,AI 就可以切入協助工廠提升競爭力,走向真正的雙贏之路。
Thumbnail
數據的本質不是監控,而是用透明化照亮一切,以提升「安全感」。當管理指標(IT)與工業數據(OT)真正串接成為共診根因的 X 光,AI 就可以切入協助工廠提升競爭力,走向真正的雙贏之路。
Thumbnail
《工業機理 AI 五環》系列首篇〈取數〉,深入剖析智慧工廠的基石:數據採集。有別於傳統IT觀點,本文從廠長視角出發,強調結合工業機理(製程知識),利用「數位五官」讓新舊設備開口說話。透過「以終為始」的策略規劃,避開數據孤島與品質誤區,採集真正高價值的數據,為後續的 AI 洞察與診斷奠定堅實的基礎。
Thumbnail
《工業機理 AI 五環》系列首篇〈取數〉,深入剖析智慧工廠的基石:數據採集。有別於傳統IT觀點,本文從廠長視角出發,強調結合工業機理(製程知識),利用「數位五官」讓新舊設備開口說話。透過「以終為始」的策略規劃,避開數據孤島與品質誤區,採集真正高價值的數據,為後續的 AI 洞察與診斷奠定堅實的基礎。
Thumbnail
本文分析導演巴里・柯斯基(Barrie Kosky)如何運用極簡的舞臺配置,將布萊希特(Bertolt Brecht)的「疏離效果」轉化為視覺奇觀與黑色幽默,探討《三便士歌劇》在當代劇場中的新詮釋,並藉由舞臺、燈光、服裝、音樂等多方面,分析該作如何在保留批判核心的同時,觸及觀眾的觀看位置與人性幽微。
Thumbnail
本文分析導演巴里・柯斯基(Barrie Kosky)如何運用極簡的舞臺配置,將布萊希特(Bertolt Brecht)的「疏離效果」轉化為視覺奇觀與黑色幽默,探討《三便士歌劇》在當代劇場中的新詮釋,並藉由舞臺、燈光、服裝、音樂等多方面,分析該作如何在保留批判核心的同時,觸及觀眾的觀看位置與人性幽微。
追蹤感興趣的內容從 Google News 追蹤更多 vocus 的最新精選內容追蹤 Google News