文/南瓜
前情提要
目前台灣的「高教實驗」分為兩種,分別為:大學法與教育部各式計畫下的「教育實驗」、以及實驗教育三法下的「實驗教育」,依照的是學校型態實驗教育實施條例。然有些報導的描述易讓人混淆,如「交通大學首創實驗教育型態的百川學士學位學程」、「清華大學首辦大學實驗教育」,讓人容易誤以為他們是實驗教育三法下的實驗大學,但並不是,台灣目前尚無學校申辦「實驗大學」,特此釐清。

▲●▼
本文分成五大段。含圖表文字約 10,000 字,略過圖表細節只看文字約 6,000 字。歡迎直接跳至感興趣的地方看。
01 台灣現行的高教教育實驗(2019)
02 以學習者的視角看高教實驗的問題
03 視角背後不同的教育哲學
04 我在中途迎接其他教育的經驗
05 重新思考:高教實驗要實驗的是什麼?
▼●▲
01
台灣現行的高教教育實驗(2019)
大學法本來就賦予各大學自主規劃課程的權利,除了畢業學分需滿足 128 學分是訂定的原則性規定外,修業方式是由各校自行規劃。不過大學法同時也賦予大學可以申辦「教育實驗」來不受大學法規定的權利。
大學法第26條第5項:
第一項學士學位畢業應修學分數及學分之計算,由教育部定之;碩士學位與博士學位畢業應修學分數及獲得學位所需通過之各項考核規定,由大學訂定,報教育部備查。
大學法施行細則第22條:
本法第二十六條第五項所定學士學位畢業應修學分數,於學士學位修業期限為四年者,不得少於一百二十八學分;修業期限非四年者,應依修業期限酌予增減。大學為辦理教育實驗,得專案報本部核准調減前項畢業應修學分數。
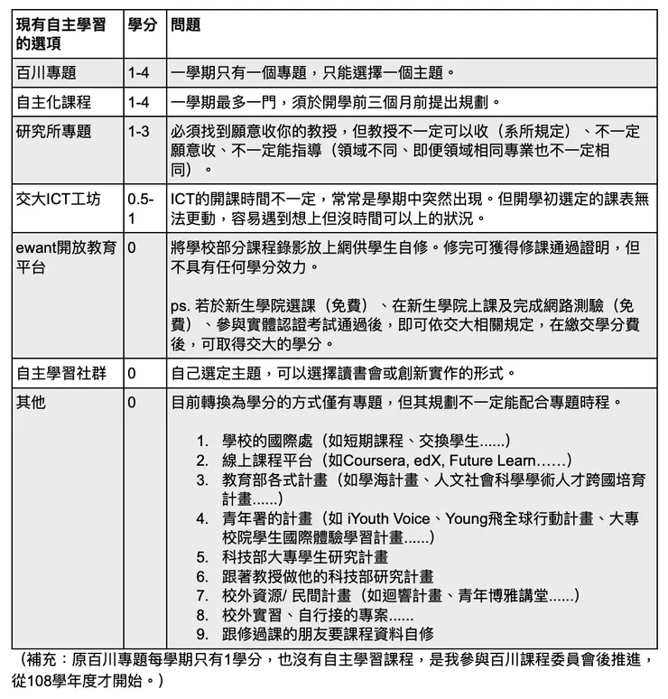
因此目前的「高教教育實驗」,即是各校於大學法與自訂章則容許之範疇下,所嘗試進行的相關創新作為。再加上台灣的行政機關(如教育部)向來喜用計畫推動實驗,故有了現今所見的各類嘗試。目前高教「教育實驗」主要分成以下幾類:

實際的案例如下:
- 不分系/ 大一不分系:清華大學 清華學院學士班、東華大學 大一不分系、逢甲大學 全校國際生大一不分系學士班、中國醫藥大學 公共衛生學院 大一不分系
- 不分系/ 學院不分系:師範大學 教育學院學士班、交通大學 理學院科學學士學位學程、清華大學 各學院都有不分系學士班、政治大學 傳播學院 大一大二不分系、中原大學 商學院學士學位學程
- 不分系/ 四年不分系:清華大學 實驗教育方案、交通大學 百川學士學位學程、成功大學 全校不分系學士學位學程、臺灣科技大學 全校不分系學士班、雲林科技大學 未來學院 前瞻學士學位學程(校內招生)、中山大學 人文暨科技跨領域學士學位學程(校內招生)
想知道更多歡迎參考:
教育部 大專院校一覽表
大學選才與高中育才輔助系統 - 自主學習學程與課程:交通大學 百川學士學位學程 自主化學程和課程、東華大學 BRICK 實踐取向自主學習學程、中正大學 客製化學程、清華大學 學士班客製化學程、輔仁大學 自主學習學分
- 跨域學院:臺灣大學 D.School、交通大學 ICT 創創工坊、成功大學 第十學院 CollegeX、台北醫學大學 行動學習學院
- 跨域學程/專長:臺灣大學 跨域專長、交通大學 跨域學程、臺北教育大學 跨域專長、師範大學 學分學程、政治大學 學分學程、暨南大學 學分學程、中山大學 高教深耕共學群
- 通識課程自主學習:逢甲大學 微學分學程、清華大學 通識課程自主學習、中正大學 自主學習微課程、臺北醫學大學 自主學習(完全自主學習和N+2半自主學習)、雲林科技大學 慕課平台
- 微學分學程/課程:(參考上述跨域學院)&成功大學 Trevi揪課、屏東大學 微學分課程
- 學生自主學習行動小組:交通大學 學生自主學習社群、政治大學 學生自主學習(如讀書學習行動小組)、國立台北教育大學 學生學習社群
- 其他:交通大學 理學院 自主愛學習計畫
以上多是參考國外行之有年的系統,歡迎參考:適性探索與知識統整:國內外大學前段不分系制度探討。還有:高教瘋迷「微學分」學生微成效?、拼湊「微」學分 — — 創新契機還是便宜行事?
基本上法律很寬,只是實行「創新制度」得經過許多從舊有制度培養的人,所以容易遭受質疑。第一關要通過大學教授、第二關要通過教育部,大學教授們跟教育部都不一定會同意。所以可能會「創新」的很狹窄。

02
以學習者的視角看高教實驗的問題
現有的這些嘗試、實驗看起來很棒,比傳統的制度還要彈性,讓學生可以更為「自主」。但對我(作為其中的學習者)而言,它存在一個很底層的問題,如上面的圖片所示,許多追求「創新」的概念卻是:「我期望你們都是獨立、創新的批判性思想家,並且會按照我所說的去做 」,這樣子根本的矛盾,是我認為高教實驗目前的問題之一,而這個問題少有人提及。
以我就讀的 交大百川 為例,其招生簡章上講到:「希望招收具備『跨域學習』、『批判』、『創新』、『領導統御』、『自主學習』等能力的學生」,然而校方與我對自主學習的定義其實非常不一樣,舉例來說:
- 從校方的角度而言:
將必修學分比例降低、每學期有一堂讓學生自行設計的專題,即為讓學生「自主學習」。如果還想要更加自主,可於每學期前提出自主學習課程申請(最高4學分),或是去修線上ewant開放教育平台的課(不一定有學分),還有參加學生自主學習社群(沒有學分)。
- 從我的視角而言:
學習選擇上看似開放,其實自主權仍相當受限。選擇以套餐選項(跨域學程)為主,部分可選擇自助餐(彈性選修),少數可以自己創造一道料理(學期專題、自主學習課程)。以我個人而言,我希望並以為的「自主」是從備料到自己創造出一道菜,甚至是自己種菜、研發新品種,而非只是選擇自助餐。我希望能更為自己決定、為自己負責。
從這兩種視角中,便能看到兩者對「自主學習」的定義並不相同。我們落到百川的制度設計來看,「百川跳脫現有學系框架,整合校內外資源,建立彈性、跨學科、跨場域的新型學習生態系統。」(出自今年度百川的招生簡報),實際上,當我的學習不在大學內、學習對象不是大學教授的時候,認證學分的方式和評斷標準就變得窒礙難行。因爲看似彈性開放的系統,其實仍暗藏各式潛規則。

我們再回到前述的「自主學習」,當你實際想要自主創造自己的學習時,在百川所會面臨到的問題有:

我們可以發現,「自主學習」的選項看似多元但轉換成「學分」的方式並不彈性。現有的方法是將「自主學習」轉換成「專題」,然而每項學習、計畫並不一定能配合學校的學期時程;譬如需在3個月前提出學習規劃、或是自己的計畫在學期中結案等。這些設計的本質在某種程度上也與「創新」違背:制度裡的「學習」思維模式,都限在「規劃」裡頭,但要創造新事物,真的可以透過「規劃」而產生嗎?
很多時候,創新是因為突如其來的激盪或機會而產生碰撞,可能因此修正大小方向,這要怎麼在開始的計劃書裡頭呈現呢?延伸思考:當我們限制了學生自主的可能性,是否也限制了他的能動性?那我們如何期待,學生能創意/創新/自主的發想建立新事物呢?
當「自主學習」的「學分認證」方式被嚴峻限定、面臨諸多繁複的限制時,學生為了畢業的學分,勢必得將時間心力優先放在學分上。這看似合理或正常,背後潛藏的問題是─── 學生的思維容易變成「我做的事情能不能得到學分」而不是「我做的這件事能不能得到我想要的學習」───漸漸的為了符應學分(得到學分),而放棄掉不能得到學分的學習機會(如果不放棄就是讓自己爆忙)。
我入學第一年最深刻的體會便是:我對學習資源的想像,從社會不斷縮限到學校內,只為了得到畢業學分。直到我放棄追求畢業學分這件事(因為學分無法證明你學了什麼,學歷也無法完全證明你的能力),我才感到解脫,不再囫圇吞棗的吃進別人規定我要我吃進的東西(必修課程),而是精挑細選我喜歡的食物(領域)、自己思考我真正需要的營養(能力)。(同時我也是個素食者,我覺得這有點像別人告訴你不吃肉會沒有營養喔,但我一輩子都沒吃過其實一樣活得很好也長得很高)
我們再進一步看百川(或一般大學生)會面臨到的具體問題:

上述制度中反映出的問題,便是我在學習過程中感到痛苦與矛盾的根源。學校明明說「希望招收具備『跨域學習』、『批判』、『創新』、『領導統御』、『自主學習』等能力的學生」,但實際上運作的方式即:「我期望你們都是獨立、創新的批判性思想家,並且會按照我所說的去做。」
當我真的跨出學校場域去學習、跨出學校現有的學科領域去學習、批判了現有的學習制度設計、自主設計自己的學習模式…… 然後呢?我還是得回到既有的制度下「去產生習慣」,在有限的專題下「學習」。彈性空間的缺口沒有打開、有時打開了一點、有時甚至會倒退縮限更多。
而類似的限制與矛盾問題不只在交大,同樣也出現在清大的「實驗教育方案」裡。細節暫不贅述,因為講起來又是一篇文章的篇幅,只在這裡先提清大校方規定的「實驗教育方案」計畫書可修改次數:
- 可大修一次:改變目標方向(譬如目標從資工改到音樂)
- 可小修無數次:不改變目標方向,僅改變課程規劃
這看起來沒有問題,然而實際上「大修」跟「小修」的認定還是因人而異,所以實行起來有些爭議。像是有位學生在新的學期接觸到同領域但不同的學習資源,於是重新規劃課程,但交給學校後被學校視為「大修」。事後學生跟校方各位表達需求,校方組成有人認同有人不認同,也有人覺得這是原則問題,於是「目前可能還是會按照之前的決議繼續進行」(事件至今其實還沒解決,但學生目前沒心力處理這塊)
先不論校方的定義與執行上的落差,回到實驗這個概念本身。「實驗」不就是不斷迭代的過程嗎?實驗不就是應讓學生有更多彈性機會調整方向去嘗試嗎?怎麼實驗方案反而限定了方向只能調整一次?(推薦閱讀:未來並不悲觀,但我仍然焦慮 ── 出自清華實驗教育方案學生)
這些制度設計的背後,反映的是制度設計者的思維模式。

03
視角背後不同的教育哲學
以上述自主學習為例,我們能看到兩種(教授與我)視角中,對「自主學習」的定義十分不同。其所帶來的矛盾,背後隱藏的是教授與我在「教育哲學」上的認知落差。一個人所相信的教育哲學(信念與價值觀),會影響他在教育上的具體行動,小至教學內容、形式與評量方式,大至設計出來的規章制度。這些信念與價值觀包含:
- 教育的目的是什麼?
- 應該如何對待學生?
- 什麼知識最有價值?
- 誰應該決定值得學習的內容?
- 課程應包括哪些內容?
- 教師的角色是什麼?
以目前主要的教育哲學分類來看:

在我目前為止的接觸裡,多數教授相信的教育哲學,以永恆、精粹和行為主義為主。因此他們所形塑出的教育範式/典範(Education Paradigm),便是以教師、知識……為本位,少有考慮學習者的興趣和需求。
所以即便上述各式計畫強調由學生自主學習,但「自主學習計畫」審核皆須通過教授核可,而教授更偏向作為知識權威與決策者,於是經常由他的(專業學術)觀點審核學生的學習方向,而非從學習者的需求與興趣為出發點去思考學習者的計畫。教授們也傾向認為,學習必須按照某種模式「循序漸進」,得先學A再學BCD,否則「學不起來」。
我對於不同領域的學習模式不甚熟悉,但對此觀點抱持懷疑:因為我自己的學習模式就不是 A→B→C→D。用順序式的學習必有其優勢,但我想同樣具有劣勢:人們的思維容易同化,缺少不同角度的思維模式。但我並不是在說這樣的模式應該完全消失,可是當高教實驗說:「透過百川學程的彈性設計,實驗教育出生的孩子,不會被系所綁住,從小培養到大的創造力和學習動機也不會『死掉』(出自百川的新聞報導)」時,我以為高教實驗要實驗的便是與「傳統、典型」不同的思維模式、教育哲學。可實際體驗後,我發現似乎不是。
(內心os:坦白說,大一上開學一個月後我就開始厭學到難受的程度,學習動機非常低落,完全不想上學。)
這讓我不禁懷疑:
高教實驗的目的是什麼?
高教實驗的定義究竟是改善高教、還是再造(重塑)高教?

下
篇
待
續























