「心中有所準備,實務上沒準備」,與「心理上毫無準備,實務上也沒準備」相比,差異非常巨大。毫無準備,即可能讓你發生狀況時驚慌失措,陷入恐慌狀態,要從不知所措回復正常,開始找應對辦法,會花很多時間。計劃的成敗可能就差在這點時間上。
戰略計畫大致分為願景(wish)、劇本(scenario)、專案(project),前兩篇都在講劇本,這週進到專案的部分。
專案的撰寫,首先要釐清組織模式,從軍隊組織的發展看,可以說是由分散到矩陣,矩陣再分散。這講起來很拗口,但廣義說組織模式其實就兩種,一種是分散式,另一種是矩陣式,概念如下圖11、圖12。


專案的建立與執行,先看組織架構
A. 讀者可能內心困惑,為何筆者會說是分散有矩陣,矩陣再分散?以軍隊來說,一個3人小隊,你有辦法拆成兩個更小的「隊伍」嗎,顯然不行,當人數夠少的時候,執行的任務單純,只會有一個領導者,這種組織就是分散式。組織小,能做的事就小,這3人小隊可能被命令,攻下那棟樓的1樓,你就不可能要求「同時」攻下2、3樓。理由很簡單,做不到。假設敵軍有在這棟屋子內,你該怎麼打?這些打法其實就是一個個專案計畫。
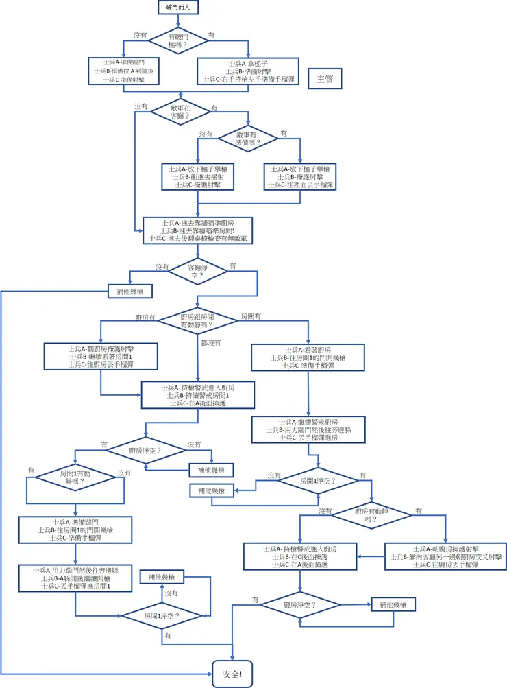
首先,你總得要進這種屋子,可以想見的辦法就有三種,從大門進去、窗戶爬進去、破牆而入。你需要有一個負責踹門的、拉開或砸開窗戶的、武裝破牆的人,這個人不可能同一時間還能持槍瞄準可能躲在角落的敵軍。另外兩名士兵有其他事情要做,我們把可能出現的狀況,做一個簡單的專案流程圖13,讀者就會明白,任何事情都是專案,只是這個專案執行有沒有變成教範,可以拿來日常訓練。

這個流程假想的是,房子只有一層樓,有客廳、廚房(沒有門)、房間1(關著門)。而且你確定裡面只有敵軍1名,這3人小隊該怎樣清空,確保安全?你會發現,怎麼清空一棟小房子這麼麻煩?基本上,你寫專案越詳盡,拿去做攻堅訓練就會越有用,再說一份完整的教範,應該是現場人員不停回饋,可能遇到哪些情況來翻修的。
大致上,可以看到處理廚房跟房間的先後順序,通常都是開放可確定的優先處理,所以廚房沒有門,先行處理比較好。房間1關著門,要處理就又多一道手續,故可以晚一點。那為何開放比較好處理,有門較麻煩?現場執行人員的回饋,他們告訴你在這狀況下,我們處理沒有門的比較快。沒有什麼高深理論,純粹是依靠經驗,你若想要改變專案教範,不是拿某學者的論文去講,是提供裝備或是修正案,讓現場的去模擬幾次,確認效果有用,再調整專案內容。
所以你今天有30人的中隊,需要打下好幾棟樓,該怎麼做小組分派,就會如圖12的矩陣式組織,分派各主管(小隊長),指定他應該要面對的任務。你若是中隊長,不會有空管到每個小隊隊員到底在幹嘛,你只能找小隊長來分派命令,最多就是你自己也帶一隊衝。所以就你個人來說,你的命令體系就是分散式的,放大來看,在你上面的大隊長,同時指揮好幾個中隊,整體來看就是矩陣式,但每一個層級能夠管理的還是分散式。
說到底就是時間跟人類管理的限度,一個人不可能同時處理太多問題,當他面對的範圍太大,就只能切割成幾個小部分,指派給下級組織解決。即使他英明神武,每一個都個別下達指令,就會產生時間差,時間損失就會讓整體任務失敗。
階層式的任務指派,軍事上的標準範例,就是營長被命令攻下這座小鎮,他找三個連長來指派三個區域,讓各連負責一區,每個連再根據他的負責區域,切割三個小區塊給排長,排長再看區塊內的房屋數量與地形,指派班長個別帶隊處理。
這種組織架構,若在面對工作時,被認為是具有功能性的,在產業界中就是指定既有的組織,做個別專案管理。



















