
讀書會每次的選書,都經過組員們謹慎的挑選,且前往書店翻閱後再下決定;「工作上最想增進的能力」是我們的選書方向。這次改變了介紹的方法,讓大家根據個人現況挑選此時此刻最需要的書。
如果真的做不出選擇,個人推薦最喜歡的兩本:《致富心態》與《選擇障礙時代》。《原子習慣》:很常心浮氣躁,又想培養閱讀習慣或長期嗜好,這本可以帶給你改變。

「在費力前停止,但一定要開始」是《原子習慣》當中我最有感且受用的觀念。逼自己每天邁進一大步,絕對不可能持久;只要每次都毫不費力,就每天都有推進(書中稱此為金髮女孩原則 Goldilocks principle)!

《致富心態》:總覺得自己在瞎忙,每天都過得差不多,這本可以幫你在金錢、名聲,與健康當中做出排序。
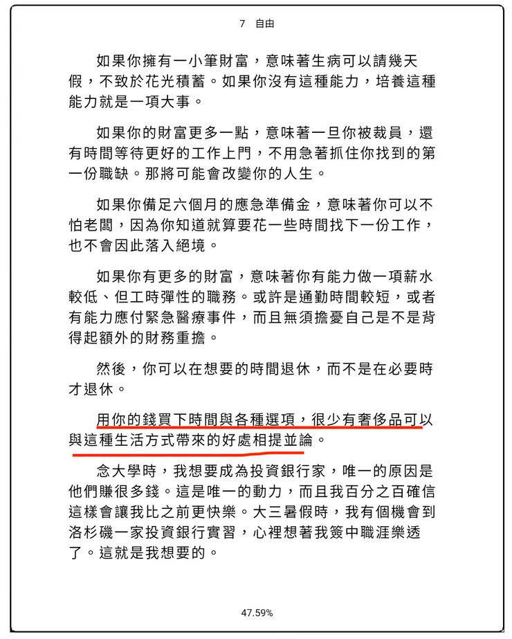
「致富心態」是一種軟實力,但不是往炒股這方面走,而是做出妥善的財務決策的能力;「自由」就是其中一個實質價值,請參照紅線部份:


《選擇障礙時代 》:適合還未找到興趣或想擁有長期事業的你。

猶豫不決也是一種選擇的方式,但會耗掉更多能量。猶豫就像螢幕上機械式一直往下滑的手指,滑越久反而對選項越不滿意。
當代的反主流,是一心一意往自己目標前進的實踐者;如果你知道自己的問題,並且想改變現況,這本書適合你。
此書譯者文筆很好(讓我貼了很多標籤貼),閱讀起來流暢自然,令人想將原文書一起買下。
《場景行銷模式》:往年的文案與廣告已行不通,重新看懂「使用者樣貌」。

若沒有接觸過傳統行銷理論與方法,這本書會很難消化。但請不要放棄,看懂弄清之後,會找出現況的盲點、提升行銷決策的思維。
《場景行銷模式》是七本當中難度最高的一本,適合執行過行銷的人閱讀。
《塑思考》:若同時對行銷與產品設計有興趣,這本會帶給你充分的靈感。

這本無庸置疑為靈感之書,而且選書與設計來自王志弘 wangzhihong.com,單純為了裝幀買回家也不會後悔。
佐藤卓的設計初衷為「人類的富足」並兼顧客戶的滿意度,非常高難度的策略思考,全部收在書裡。
組員當初選這本,是想在純商業的書系中喘一口氣,殊不知成為我們最喜歡的一本!
《真確》:打開這本將立即發現自己的狹隘與悲觀;看完後將提升面對資料的辨別能力。

這本是比爾蓋茲送給全美國大學生的畢業禮物,很可惜我沒有更早之前遇見這本書,它帶給我的震撼完全搖晃了我對世界的認識。
這本書一開始有13題「真確問題」,根據統計,亂猜會比認真回答來的高分,這邊附上其中一面讓大家猜猜(答案絕對跟你想的不一樣):

《與珍雅各邊走邊聊城市經濟學》:百分之百的經濟學讀本,適合喜好思辨、質疑都更的讀者。

我喜歡城市,但前往上海、新加坡、關島旅遊時,卻不喜歡當地氛圍,又分析不出原因。這本 1970 年出版的經典,給了我答案!
珍雅各(Jane Jacobs)是都市規劃必讀經典《偉大城市的誕生與衰亡》的作者,如果你是分析型人格、也喜歡經濟學,這本非常推薦!
謝謝大家閱讀到這邊,讀書會已往下一輪邁進。請期待 2023 選書分享!

如果你還沒看過 2021 讀書會選書:
我使用的電子書:
*《真確》答案分別為 C C C B

























