對於產業界持續提出救缺工、放寬移工比率的聲音,勞動部勞動力發展署表示,經濟部是在跨國勞動力政策協商諮詢小組中,提出EXTRA方案修正版本,將再向上調整至最高20%。他強調,「不會改變總核配比率40%的上限」,但在不妨礙本國勞工就業機會的基本原則下,勞動部不反對增設最新的20%級別。

營造工作移工工作資格及規定
- 工作內容:在營造工地或相關場所直接從事營造工作或與其有關之體力工作。
- 雇主資格:
資格一
勞動部專案核定,且工程主辦機關收取投標單期間或簽訂工程契約在90年5月16日後之重大工程。專案核定之資格條件應符合下列之一:
- 由民間機構擔任雇主者:經中央目的事業主管機關認定之民間機構投資重大經建工程,其計畫工程總經費達新臺幣100億元以上,且計畫期程達1年6個月以上。
- 由與民間機構訂有書面契約之個別工程得標業者擔任雇主者:符合前款之民間計畫工程,其個別營造工程契約總金額應達新臺幣10億元以上,且契約工程期限達1年6個月以上。
- 由與政府機關訂有書面契約之得標業者擔任雇主者:承建屬政府機關或公營事業機構發包興建之重要建設工程,其計畫或方案總經費經中央目的事業主管機關核定達新臺幣100億元以上,且其個別營造工程契約總金額應達新臺幣10億元以上,契約工程期限達1年6個月以上。
- 依促進民間參與公共建設法興建之政府計畫工程,應由與政府機關訂有書面契約之民間機構依前項規定辦理。
資格二
符合下列承建工程主辦機關收取投標單期間或簽訂工程契約在90年5月16日前的重大工程。
- 行政院列管十二項建設之重大公共工程或經行政院核定為國家重大濟建設,其工程總金額在新臺幣1億元以上。
- 前款以外由政府機關發包興建之工程,其工程總金額在新臺幣2億元以上,且工期達547日曆天以上。
- 經中央目的事業主管機關專案核准民間投資興建之公用事業工程,其工程總金額在新臺幣2億元以上,且工期達547日曆天以上。
- 經政府機關核准獎勵民間投資興建之工程或經主管機關核定民間機構參與重大公共建設,其獎勵興建工程之範圍或重大公共建設範圍總金額在新臺幣2億元以上,且工期達547日曆天以上。
- 符合前揭各款工程資格其附屬之非屬土木建築工程,其工程總金額在新臺幣5,000萬元以上,且工期達547日曆天以上。
- 公、私立學校或醫療機構興建工程,其工程總金額在新臺幣1億5,000萬元以上,且工期達547日曆天以上。
- 公、私立社會福利機構興建工程,其工程總金額在新臺幣1億元以上,且工期達547日曆天以上。
- 製造業重大投資案件廠房興建工程。
工程經費法人力需求模式之計算公式
工程經費法人力需求模式之計算公式.PDF


網址連結

其他移工工作資格及規定
外國人從事就業服務法第四十六條第一項第八款至第十一款工作資格及審查標準
製造工作
第 24 條 (特殊製程)
外國人受聘僱從事第五條第一款之製造工作,其雇主之工廠屬異常溫度作業、粉塵作業、有毒氣體作業、有機溶劑作業、化學處理、非自動化作業及其他特定製程,且最主要產品之行業,經中央目的事業主管機關或自由貿易港區管理機關認定符合附表五規定,得申請聘僱外國人初次招募許可。
符合前項特定製程,而非附表五所定之行業者,得由中央主管機關會商中央目的事業主管機關專案核定之。
中央主管機關、中央目的事業主管機關或自由貿易港區管理機關,得就前二項規定條件實地查核。
第 25 條 (3K5級)
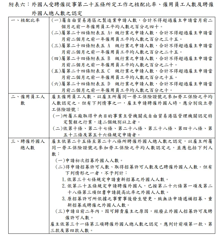
外國人受前條所定雇主聘僱從事製造工作,其雇主向中央目的事業主管機關或自由貿易港區管理機關申請特定製程經認定者,申請初次招募人數之核配比率、僱用員工人數及所聘僱外國人總人數,應符合附表六規定。
前項所定僱用員工平均人數,不列計依第二十六條第一項但書及第二十八條第三項但書規定所聘僱之外國人人數。
- 外國人受聘僱從事第二十五條所定工作之核配比率、僱用員工人數及聘僱 外國人總人數之認定
https://law.moj.gov.tw/LawClass/LawGetFile.ashx?FileId=0000321628&lan=C

第 26 條 (Extra)
雇主依前條申請初次招募人數及所聘僱外國人總人數之比率,得依下列情形予以提高。但合計不得超過雇主申請當月前二個月之前一年僱用員工平均人數之百分之四十:
一、提高比率至百分之五者:雇主聘僱外國人每人每月額外繳納就業安定費新臺幣三千元。
二、提高比率超過百分之五至百分之十者:雇主聘僱外國人每人每月額外繳納就業安定費新臺幣五千元。
三、提高比率超過百分之十至百分之十五者:雇主聘僱外國人每人每月額外繳納就業安定費新臺幣七千元。
雇主依前項各款提高比率引進外國人後,不得變更應額外繳納就業安定費之數額。




















