〈勸和論〉並不是一篇特別受到學(ㄌㄠˇ)生(ㄕ)青睞的文章,畢竟他的文采和格局和古文大家相比仍略遜一籌。
接近這篇文章的方法,是先閉上眼睛,想像這樣的畫面:
血氣方剛的你,和隔壁班的小強積怨已久,今天下課時雙方又不小心擦槍走火,你們大打出手之際,隔隔壁班的老老師(快退休的那種年紀),走過來,誠懇的跟你們說:「年輕人,別打了」
知人論世:那個六十六歲的老頭子和族群械鬥嚴重的臺灣
〈勸和論〉的作者是鄭用錫,他出生於新竹(1788年),生活的年代是清代中晚期(道光➡️咸豐)。根據記載,鄭用錫自幼勤敏好學,追隨名儒王士俊讀書,精通經史百家,尤其擅長易經、周禮。三十一歲中舉人,三十六歲成為首位臺灣本籍出身的進士,有「開臺進士」之譽。
鄭用錫曾經在北京當官,四十六歲時為奉養母親,辭官回臺。鴉片戰爭期間,英國軍艦侵犯大安港,鄭用錫召募鄉勇前往援助官兵,並因俘擄敵兵而獲朝廷獎賞。
而當時臺灣的族群械鬥日益嚴重,在咸豐三年(1854年)發生頂下郊拚(主要是爭取艋舺碼頭的泊船商貿權利,以及族群信仰圈不同),「頂下郊拚」影響層面很廣,除了造成人員傷亡,並波及淡水河岸官署、廟宇、聚落、民舍等慘烈狀況。
掐指算算,發生頂下郊拚的時候,鄭用錫已經66歲了,離他離世,還有兩年。
身為一位生命倒數計時的長者,鄭用錫能做什麼呢?他可以事不關己,也可以出面表達對和平的企盼。而鄭用錫選擇的是後者。他以文人的身份,自發地寫了〈勸和論〉,並主持議和與善後事宜;之後又將文章內容刻於石碑(後龍)上,感化百姓。
而了解這點,成為〈勸和論〉打動我的重要因素。(畢竟當我老去,我更可能選擇不問世事,享享清福)
老仕紳的「勸和」技巧
肯定鄭用錫寫作初衷後,我們可以進一步來看,鄭用錫當時的身份地位,如何影響他的勸和論述。
禁止民間械鬥的官方文件,在當時亦有所見,例如藍鼎元〈諭閩粵民人〉:
汝等漳泉百姓但知漳泉是親,客莊居民又但知客民是親;自本鎮道府視之,則均是臺灣百姓,均是治下子民,有善必賞,有惡必誅,未嘗有輕重厚薄之異。即在汝等客民,與漳泉各處之人,同自內地出來,同屬天涯海外、離鄉背井之客,為貧所驅,彼此同痛。幸得同居一郡,正宜相愛相親,何苦無故妄生嫌隙,以致相仇相怨,互相戕賊?本鎮每念及此,輒為汝等寒心。
(翻譯) 你們漳洲、泉州百姓只知道親近漳洲、泉州人,客家籍住民又只知道親近客家人,從本總兵、台灣道、台灣知府的角度看,都是台灣百姓,都是我們統治下的人民,有好表現一定獎賞、有不良行為一定懲罰,不曾厚此薄彼、徇私而或輕或重的不同標準。你們之中,客家人和漳洲、泉州各地方的人,同樣是從中國過來,同為置身天涯海外、離鄉背井的移民,都是背貧困所驅迫,彼此面對相同的痛苦。現在幸運地同住在台灣府,正因相親相愛;又何苦無緣無故隨便產生爭端、摩擦,以至於互相仇視、怨恨,進而互相傷害呢?本總兵每想及這種狀況,往往對你們感到失望、痛心。
文章中可以看到明確的階級關係,本鎮是官,而「汝等」是讓本鎮憂心、痛心的居民;相較於此上對下的口吻,鄭用錫採用不同的論述語氣,一開始,他說:
甚矣!人心之變也,自分類始。而其禍倡於匪徒,後遂燎原莫遏,玉石俱焚,雖正人君子亦受其牽制,而或朋從之也。
(翻譯)真是嚴重啊!人心變得喜好械鬥紛爭,是從劃分族群、地域開始。這種災禍起源於盜匪,後來就像火燒原野般地蔓延,無法阻止,而造成不論好壞同歸於盡的悲劇,即使是正人君子也受到糾纏牽連,而有同類結黨相從的
這一段我們可以抓取兩個關鍵詞:「分類」以及「正人君子」。談到分類,是要為後來的「人與人間不需分類」做鋪墊;而談到「正人君子」,是一開始就先將參與械鬥的「暴徒」,戴上一頂「正人君子」的帽子。這就和官方上下階級明確行文語氣有了區別,畢竟人被稱呼為「正人君子」,總強過「汝等」。
接著,鄭用錫開始引用古人之言以及字意拆解的方式說明,為什麼我們不該械鬥
【引用古人之言】
乃同此血氣,同此官骸,同為國家之良民,同為鄉閭之善人,無分土,無分民,即子夏所言「四海皆兄弟」是也,況當共處一隅?揆諸出入相友之義,即古聖賢所謂同鄉共井者也。
(翻譯)然而同樣具有血脈氣息,同樣具備五官形體,又同是國家的善良人民,同樣是鄉里的善良人士,不應分地域,不應分族群,就是子夏所說的「天下人皆應親如兄弟」,何況共同生活在狹小地區的人呢?仔細衡量平日往來互相友愛的深義,就是古代聖賢說的同一鄉里者居住在同一個地方生活。
【字意拆解】
在字義,「友」從兩手,「朋」從兩肉,是朋友如一身左右手,即吾身之肉也。今試執塗人而語之曰:「爾其自戕爾手!爾其自噬爾肉!」鮮不拂然而怒,何今分類至於此極耶?
(翻譯)在字義上,「友」字從兩隻手,而「朋」字則從兩塊肉,這是指朋友就像身體的左右手,也同為我身上的肉。今天試著拉著路人而告訴他說:「你傷害你自己的手吧!你咬嚙自己的肉吧!」很少人聽了不會大為憤怒的,為何今日族群、地域劃分到達這種程度呢?
這一段讓我覺得有趣的地方在於,鄭用錫真的很像愛碎念的讀書人耶~~說教都要引經據典。
接下來的段落,鄭用錫具體提到當時族群械鬥的狀況,以及當事者應該如何站在更高維的角度來思考:
顧分類之害,甚於臺灣,臺屬尤甚於淡之新、艋。臺為五方雜處,自林逆倡亂以來,有分為閩、粵焉,有分為漳、泉焉。閩、粵以其異省也,漳、泉以其異府也。然同自內地播遷而來,則同為臺人而已。
(翻譯)觀察各地劃分族群、地域的禍害,最嚴重的是在臺灣,而臺灣轄區內又以淡水廳的新莊、艋舺特別嚴重。臺灣是各地移民共居的地方,自從林爽文帶頭作亂以後,有人把族群分為福建、廣東二類,又有人把族群分為漳州、泉州二類。福建、廣東是因為來自不同的省,而漳州、泉州則是因為來自福建不同的府。然而大家都是從內地各處遷徙而來,就同樣都是臺灣人。
所謂,要化解一個問題,有時候必須從更高維的角度來看問題,達到高維打低維的效果。從官方乃至於鄭用錫,都採用相同的形式:不執著實際上發生械鬥的原因,而是直接以「居住地認同取代原鄉認同」入手。
這種「提出原理原則」的思維習慣,對知識份子來說似乎是理所當然,也很有道理,但是放在現實層面,真的能解決爭執者的恩怨嗎?
說完最高指導原則(同為臺人)之後,鄭用錫回到現實面說明分類之害:
淡屬素敦古處,新、艋尤為菁華所聚之區,遊斯土者,嘖嘖稱羨。自分類興,而元氣剝削殆盡,未有如去年之甚也,干戈之禍愈烈,村市半成邱墟。問為漳、泉而至此乎?無有也;問為閩、粵而至此乎?無有也。蓋孽由自作,釁起鬩牆,大抵在非漳泉、非閩粵間耳。
(翻譯)淡水轄區向來就是敦厚古樸之地,新莊、艋舺尤其是人文菁華薈萃的地區,遊歷過這地區的人,都嘖嘖稱讚羨慕。但自從劃分族群、地域的觀念興起,此地區的生命力幾乎被剝除削盡的情形,從沒有像去年那麼嚴重的了,械鬥的災禍越發慘烈,村落市鎮大半成為廢墟。試問是因為漳州人、泉州人有什麼深仇大恨而導致如此地步嗎?沒有這回事啊;再試問是因為福建人、廣東人有什麼深仇大恨而導致如此地步嗎?也是沒有的事啊。因為災禍大多是自己造成,而仇恨起源於內部的爭鬥,大致而言是因為漳州人和泉州人彼此否定、福建人和廣東人互相否定。
強調做一件事情的害處,是在說服、說理時常用的手法。比較有意思的是,鄭用錫一改前面「正人君子」的攏絡口吻,突然間說:「搞成這樣,都是你們自己造成的,自作孽,不可活啊」
上到這裡時,我還滿喜歡問學生:「你們認為鄭用錫的語氣突然轉嚴厲的原因是什麼」?
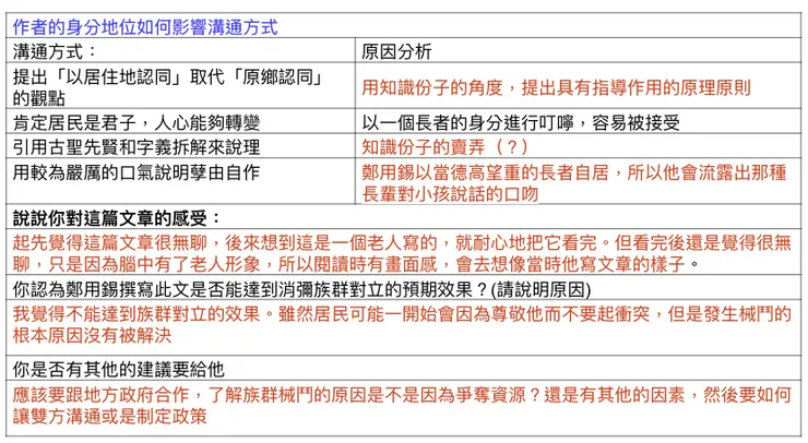
答案自然是紛然並陳,有學生說他老了愛亂發脾氣;也有學生說鄭用錫想要強調這件事情的嚴重性,因為一直好好講,搞不好居民也覺得沒什麼。還有一個學生說,因為鄭用錫以當德高望重的長者自居,所以他會流露出那種長輩對小孩說話的口吻~~
罵完(?)居民後,鄭用錫還是勾勒美好願景:如果不要械鬥,明天會更好,他說:
自來物窮必變,慘極知悔,天地有好生之德,人心無不轉之時。予生長是邦,自念士為四民之首,不能與在事諸公竭誠化導,力挽而更張之,滋愧實甚!願今以後,父誡其子、兄告其弟,各革面、各洗心,勿懷夙忿、勿蹈前愆,既親其所親,亦親其所疏,一體同仁。
(翻譯)自古以來事物發展到極點必產生變化,悽慘到極點才知道後悔,天地一向有愛護生靈、不喜殺戮的美德,人心沒有不轉變的時刻。我生長在這塊土地上,自己想到讀書人身居四民之首,卻不能與居官任事的人士竭誠教化勸導百姓,盡全力來改變他們,實在感到非常慚愧!希望從今以後,父親告誡兒子、兄長告誡弟弟,各自洗心革面,不要再懷著昔日的怨恨、不要再犯從前的過失,既親愛親近的人,也要親愛疏遠的人,對所有人一視同仁。
斯內患不生、外禍不至,漳泉、閩粵之氣習,默消於無形。譬如人身血脈,節節相通,自無病。數年以後,仍成樂土,豈不休哉!
(翻譯)那麼內患不再發生、外來災禍也不會到來,分漳州與泉州、分福建與廣東械鬥的風氣,就會默默消失於無形。就像人身上的血脈,處處相通,自然沒有其他疾病。數年之後,臺灣仍是人間樂土,難道不是美好的事嗎!
這一段說了兩件事:第一:這是我成長的土地,所以我站出來呼籲大家不要再打了。而且,我相信人心會轉變的,你們會轉變的(馬景濤式的吶喊)
接著,就是美好的願景勾勒。用人的血脈為譬喻,恰好與先前將朋友譬喻成左右手互相呼應。
身份和地位如何影響溝通表達
分析課文之後,回到這一課想要探討的核心概念:身份和地位如何影響溝通表達?
這個部分,我做了一張學習單,讓學生進行歸納,以及發表己見:



勸能致和?
從上面的學習單就能引出我在上這一課時想要延伸的思考問題:勸,真的能致和嗎?
這個問題的答案當然見仁見智,也因時因地因事而有不同的狀況。以族群械鬥來說,勸當然沒能致和,因為根本的原因沒有被解決。回到文章一開始,一位老老師請你們別打架了,當下你還打嗎?
可能會收手吧。只是這個打架隨時都有可能捲土重來。一件事情沒有被真正解決,總是潛伏著,隨時再現。就像到了咸豐末年,族群械鬥雖然趨於平息,但族群間分彼此的意識卻未消失,下淡水區到日治初期仍有閩庄、粵庄不相往來的情況。
可是我們就因此覺得這篇文章沒有價值嗎?我倒也是能肯定鄭用錫當時的用心,至少他願意站出來進行呼籲。至少他做了那個時候他可以做的事情;在這裡要扯一點政治,之前聽「不明白播客」(podcast),主持人訪問有一位在英國倫敦留學的中國學生。這位留學生在北京發生四通橋事件後,也在倫敦張貼海報,希望能夠讓外國人知道中國內部發生了什麼事情。
受訪時她提到,其實她曾經一直質問自己:「做這些有意義嗎?真的能改變什麼嗎」。自問自答後,她的其中一個答案是:「試的,這是有意義的。因為至少在那個當下,『我在』」「當我們開始做些什麼,就好像感覺沒那麼無力了」
是的,我在。在那個當下。
是的,鄭用錫在,在那個族群械鬥的當下。





















