博客來近日遭到踢爆,以「假承攬真雇傭」的方式,聘請一名清潔阿姨,60多歲李姓清潔阿姨服務該公司20多年,卻突遭解雇,工作期間更是沒有勞健保、退休金,連清潔阿姨本人都出面發聲指控自己連工讀生享有的基本福利都沒有,只不過是「為了一口飯再忍耐」,引起軒然大波。

〔事情始末是這樣〕
- 李女在博客來工作超過20年,將公司內的年輕員工都視為自己孩子,年輕人也對她相當敬重,因此當李女看不懂合約,拿出解僱通知書求救,員工們一看李女簽的竟是承攬契約,直呼不合理,介紹她找律師幫忙。
- 23日陳又新律師指控,疑以「假承攬真僱傭」。
- 博客來24日上午發出最新發表正式回應聲明,全文如下:
- 博客來長期以來重視每位員工的薪資福利與發展,公司人員穩定,流動率低,一切依照勞基法處理。
- 20年前當時的時空環境許多工作,有承攬,有僱傭,本公司對於當事人過去是承攬關係,期望改為僱傭關係。
- 考量當事人之工作性質及長遠發展,及本公司其他清潔人員均由清潔公司派駐,協助媒合當事人成為清潔公司之僱傭,並派駐本公司。
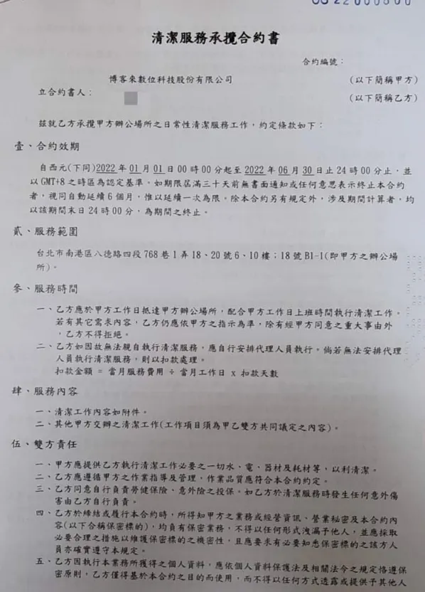
〔契約是長這樣喔〕



博客來宣布將回算21年依照勞基法回溯金額,就當成正式勞工看待,初步以百萬元與清潔工阿姨達成和解,但因有簽保密,不方便露數字。
〔勞動契約/承攬契約如何判定〕
從「大法官第740號解釋」或法院實務判決,均認為勞動契約之認定,應依勞資雙方間從屬性的高低做實質認定。
主要判斷標準,分別從「人格從屬性」、「經濟從屬性」及「組織從屬性」,逐一判斷,而不是依照勞資雙方所簽立合約來判定。
- 人格從屬性
是從勞工的「工作時間」、「給付勞務方法」及「勞務地點」受到事業單位指揮或管制約束,「不能拒絕雇主指派的工作」、「勞工必須接受事業單位對其考核」、「必須遵守服務紀律及懲處」、「須親自提供勞務」及「不能以自己名義提供勞務」等8項要素進行判斷。
- 經濟從屬性
從「勞工不論工作有無成果,事業單位都會計給報酬」、「勞工無須負擔營業風險」、「勞工不須自行備置勞務設備」、「勞工僅能依事業單位訂立或片面變更之標準獲取報酬」、「勞工僅得透過事業單位提供勞務,不得與第三人私下交易」等5項要素進行判斷。
- 組織從屬性
從勞工須透過與其他人分工才能完成工作等。
〔我們對比新聞報導二份文字〕
- 博客來是繼國外亞馬遜之後,兩岸三地最早成立的網路書店,去年營收為75.6億元,稅後純益為4.02億元,每股純益(EPS)為20.13元。依照博客來的營運狀況,實在是不該發生這狀況。
- 李阿姨坦言,自己20幾歲就帶著小孩四處流浪,「我怎麼不敢找總經理正面對決,什麼場面沒有看過,我是為了一口飯在忍耐,我跟財務長說至少給我勞健保,我外面工作都辭掉了,財務長說不行,我說至少給我像工讀生的福利,財務長也說不行,我如果辭掉這份工作,我房租繳不出來,這個月就沒飯吃」。
原來在大企業也有不平等的工作條件。
企業社會責任威力還是很大,不改善就抵制。
不要再以為企業責任只是花瓶:法令與公眾輿論將會是強大後盾。
〔博客來回應第三點又是怪怪的聲明〕
「本公司其他清潔人員均由清潔公司派駐,協助媒合當事人成為清潔公司之僱傭,並派駐本公司」。
〔接勞基法第 17-1 條 立法理由〕
- 為避免實務上常見要派單位與派遣事業單位約定所謂「人員轉掛」服務,制定第一項。
- 為保障派遣勞工之工作權益,要派單位違反第一項規定,且已受領派遣勞工勞務
時,派遣勞工得於要派單位提供勞務之日起九十日內,以書面向要派口單位提出
訂定勞動契約之意思表示。要派單位應於派遣勞工意思表示到達之日起十日內,
與其協商勞動條件並訂定勞動契約。另為避免雇主拒絕協商或怠於協商,亦規定
要派單位逾期未與派遣勞工議定勞動條件而訂定勞動契約者,視為雙方自期滿翌
日(即派遣勞工意思表示到達之日起第十一日)成立勞動契約,且應以派遣勞工
於要派單位工作期間之勞動條件為勞動契約之內容。爰於第二項及第三項規定。 - 第四項明定派遣事業單位及要派單位不得因派遣勞工提出訂定勞動契約之意思表
示而對其有不利益之對待。並於第五項明定該不利處分無效。 - 另為避免派遣勞工與派遣事業單位終止勞動契約時,違反原勞動契約服務年限之
約定,爰為第六項規定,保障派遣勞工之權益不因契約轉換而遭受損害。 - 為避免派遣勞工因勞動契約轉換致原有工作年資中斷所生之不利益,明定其有向
派遣事業單位請求給付資遣費或退休金之權利,爰為第七項規定。申言之,派遣
勞工依第六項規定於勞動契約轉換時,如尚未符合本法第五十三條所定自請退休
條件,則派遣事業單位(雇主)應以其適用本法、勞工退休金條例之工作年資,
依各該資遣費規定之標準及期限,計給派遣勞工資遣費;如又派遣勞工適用本法
勞工退休金制度(舊制),且於勞動契約轉換時已符合本法第五十三條自請退休
條件者,則派遣事業單位(雇主)應以其適用本法之工作年資,依本法退休金給
付之標準及期限,計給派遣勞工退休金。
〔勞動關 2字第 1080127136 號函〕
一、查勞動基準法第 17 條之 1 第 1 項規定:「要派單位不得於派遣事業單位與派遣勞工簽訂勞動契約前,有面試該派遣勞工或其他指定特定派遣勞工之行為。」,其立法理由為避免實務上常見要派單位與派遣事業單位約定所謂「人員轉掛」服務,即本項規定係禁止要派單位已經決定特定人選(如以招募、面試或其他方式)後,將該名勞工轉由派遣事業單位僱用,再派遣至要派單位,並接受其指揮監督從事工作之行為。
二、前揭行為禁止,係為規範要派單位不得有事先指定特定派遣勞工之行為,例如要派單位自行招募及決定派遣人選後,再要求派遣事業單位僱用;或於要派契約屆滿時,要求新派遣事業單位承接僱用原有派遣勞工等情形,即屬違反本項禁止面試或其他指定特定派遣勞工行為之規定。

























