有錢人越來越有錢沒錢的人反之
為什麼有錢人越來越有錢
作者柯利和雅德尼在書裡的開頭就點出了重點,我們是否該思考,在這之中發生了什麼,又或者我們做了什麼導致不同的結果,我想因該是最根本的習慣導致的,習慣是一種不需要經過大腦,可以說是我們的本能反應,這本書就是在教導我們透過學習去改變我們多年的習慣。「改變」讓你更富有
大部份金錢觀念和習慣是由父母那裡學習來的,這些觀念以及習慣和思考模式已經成為了濳意識,小時候家庭為了帳單支付或是為了各種金錢而爭吵,恐懼、害怕擔心沒錢過生活,這因該是多數人賺錢的動機吧!如果你賺錢的動機出自於恐懼和憤怒,即使你賺到了錢,恐懼不會消失,憤怒也不會消失。
教導我們金錢觀念的往往都是財務有問題的人,而非真正財務自由的人,所以我們透過後天的學習,改變我們長久且深根的關係及習慣,探討有錢人之所以會有錢,是做事情的方式習慣哪裡不一樣,透過後天的學習,不管你現今的財務生活如何,也能獲得良好的改變。你必須以不同方式做事。你必須用不同的方式思考。你必須有不一樣的行為。你必須養成不同的習慣那就是「富習慣」。
內在世界產生外在世界
「想法帶來感受、感受帶來行動而行動會產生結果」。根據吸引力法則,想法都從「純粹的能量」而成,信念就好像一種力量吸引另一種力量,而我也深深的相信這個行為模式,藉由改變最根本的思想,進而改變做事的方式產生良好的結果,你的想法會對你的行為結果產生極大的影響,你的願力越大這個世界就會盡量的滿足你,學習富人的思維,我相信對於我們的人生也能產生很大的影響。
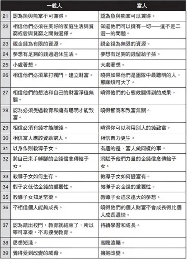
富習慣、富思維
書中沒有教導我們如何買賣股票或是投資房地產,而是教導我們如何去學習改變並充實我們的內在,探討富人與窮人之間存在的思想、習慣有什麼樣的差異性?


本書主要關注如何通過改變心理及行為模式上的習慣,幫助我們更容易實現財務上的成功。書中介紹了許多富人的成功故事,以及他們如何從日常習慣中發現致富潛力。這本書十分吸引我,若你也對此感興趣,建議讀者們也可以去詳細閱讀一下這本書。
























