3/25緣起:Jacky2020年8月第一次分享超慢跑。我們到棲蘭國家公園有玩。
最近我爲了達成健身app,不小心就赤腳原地跑步。然後之前見到政洋分享有貼文給家人分享,但沒我沒做。剛才又想到,我好像就是在超慢跑啊,就來貼文並多了解。
結果,剛才很驚訝地看到,原地跑步前腳掌根本沒離地啊!這連長者都可跑。
這位長者的超慢跑完全沒離地。媽咪可以做得到。我看葉子老師示範一小段也是這樣。咦,跟我想的不太一樣。
3/26開始跑稍多。有空就跑一下。再看點影片注意事項。
===
我朋友政洋,國中童軍老師,育有一子一女,推薦文:
今年八月初全家到高雄玩耍,和好友聊天的過程中,記下了這組關鍵字『葉子老師的猿猴式超慢跑』。 回台北後的某天下午,心血來潮就立馬在YouTube搜尋。帶著好奇心來練練看!
這一跑,不得了我嚇到了!才跑了十幾分鐘,我腳底板周圍的地板已經全是汗水,每一步都開始有噗呲噗滋的水聲,趕緊將拆開的網購紙箱墊墊在腳下,才能繼續跑完。
然後,不僅衣服被汗水攻佔,紙箱上也留下一雙前腳掌的汗水腳掌印。 那天起,我開始加入葉子老師發心的各種免費晨練的行列,決心讓身體變得更好。 也用我自己的方式理解猿猴式超慢跑的原理,其初階主要概念就是:骨架回正、肌肉增生、熱血湧動。
1.骨架回正:都市生活技術治理世界讓我們常常用錯誤的姿勢使用身體,導致頸椎胸椎 腰椎間頰骨等骨頭長期被拉到錯的位置。因此影響神經和內分泌的正常傳 導,時間久了相對應的器官就跟著失調,堆積各種有害健康的物質,像是 脂肪之類的。所以會透過拉筋和猿猴式站樁來回正骨架。
2.肌肉增生:由於長期的錯誤姿勢突然要把骨架強行拉回,肌腱力是不夠的。所以透過 模仿猿猴的姿勢反向拉回骨架,並且維持這個姿勢來進行三十分鐘的超慢 跑來鍛鍊足以將骨架回正並維持正常位置的肌肉。 葉子老師有說這過程要循序漸進,一開始肌肉量不夠是很容易痠痛的。初 學者超慢跑的過程,痠痛麻喘等,其實也是可以先回復成站姿緩衝,等不 適緩解了再轉回猿猴式。輕柔緩慢,循序漸進。
3.熱血湧動:猿猴式的跑步姿勢重心在前腳掌,目的在刺激足底湧泉穴,加上類似半蹲 的站樁姿勢來慢跑30分鐘,全身流汗,熱血湧動。逐漸打通身體十萬公 里的微血管,透過熱血來活化堵塞的血管,代謝之前沒代謝掉的脂肪和老 舊組織以及一些不好的穢物。也協助生病受損的器官和各部位的舊傷自我 復育,促進各種身體組織重生再生。
下面是YouTube頻道的連結,頻道每天大概五點多會上架一支葉子老師的「舊」直撥影片,初學者跟著影片練就可以了。
以及葉子老師針對這套功法成立的協會的正式網站,網站裡面也有很多內容,方便比較有空的人能獲取更多相關練功的資訊。
https://www.healthlives.org/index
以上就是我練超慢跑三個月後的第一篇,隨著練功時間的增長,陸續有很多心得和想法,之後會再慢慢整理成文字來分享。
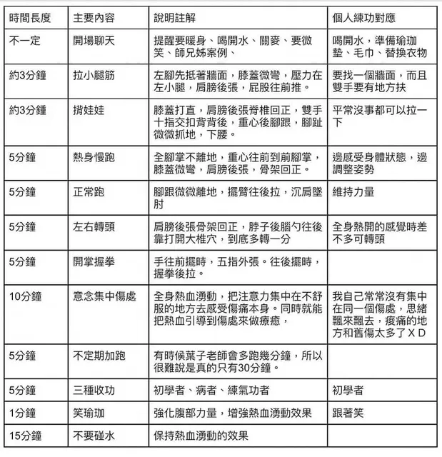
鍾的進一步解析:葉子老師猿猴式超慢跑每日「直播」影片個人解析 若你曾經想看直播團練,在YT頻道上五點等到六點卻都沒有「直播」出現。我得說這還蠻正常的,我2022年八月中練到現在,從沒遇過直播,全部都是重播,然後固定在早上約05:50的時候上架YT。 若你曾因為任何原因點開猿猴式超慢跑的影片,你會發現有別於網路上其他運動或練功的教學影片。葉子老師一開始都在聊天,每次聊天的時間長短都不太一樣,讓人搞不懂到底什麼時候才開始「超慢跑」,每支影片又長達40~50分鐘。說好的30分鐘超慢跑呢? 然後你就因此打退堂鼓,那真的很可惜。所以今天就來分享我看這個「直播」練超慢跑的觀影解析,用我個人的觀點來說明每支超慢跑影片在做什麼練什麼。 這裡要鄭重聲明:以下內容都只是用我自己的想法來整理的,並不是完整的正確功法,甚至有我個人對練功的謬誤。所以,如果想要更好的效果,親身實作,到官方網站查資料才是正解。
https://www.healthlives.org/index

===
但以下是他人介紹的。體適能教練徐棟英。1分鐘180步。或晴說1分鐘120下最佳。1秒鐘2步。
https://orange.udn.com/orange/amp/story/121312/7048767
「18種伸展運動」


















