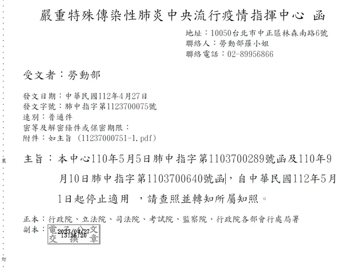
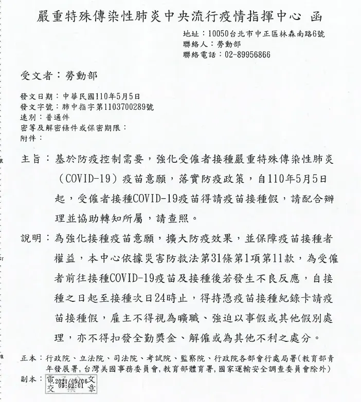
中央流行疫情指揮中心在今年(112年)4月27日表示防疫朝向常態化,隨著5月1日指揮中心解編降階,「疫苗接種假」已完成階段性任務,爾後如因接種疫苗有請假的需要,5月1日起將回歸一般性規定辦理,與流感疫苗等常規疫苗接種相同,無症狀或輕症確診者出院後仍應居家隔離,該期間得請「防疫隔離假」之規定,一併於5月1日停止適用。指揮中心也發布了112年4月27日肺中指字第1123700075號函來廢除了疫苗接種假及防疫隔離假。



112年5月1日後確診COVID-19及疫苗接種假別
勞動部也頒布勞動條 3字第 1120147881 號令來廢止勞工確診嚴重特殊傳染性肺炎經衛生主管機關通知居家照護、收治於指定處所或醫院,於隔離治療期間依相關規定請普通傷病假者,雇主不得扣發全勤獎金、並經衛生主管機關通知居家照護或指定處所收治,該期間請普通傷病假者,請假之日數併入住院傷病假計算及勞工使用家用快篩檢測新冠病毒結果陽性,依勞動基準法第 43 及勞工請假規則第 4 條規定請普通傷病假,自篩檢陽性日及次日起五日內,雇主不得扣發全勤獎金的相關規定。(勞動條2字第1110140434號令、勞動條3字第1110140411號令及勞動條2字第1120147591號令)
也就是說,廢止之後,勞工本人如有確診或疫苗接種,回歸一般請假規定,勞工可請普通傷病假,是否得以住院病假計算,應視是否有住院之事實,如果僅是居家自我防疫隔離,僅能算非住院病假,也因為勞動部廢止不得扣發全勤獎金的規定,所以如係因確診COVID-19或疫苗接種請普通傷病假者,仍得扣發全勤獎金,勞工如果有不想被扣全勤獎金或只領半薪的疑慮亦可以請特別休假或補休。
目前還有防疫照顧假
還沒被廢止的勞動部勞動條 3字第1110140518 號函意旨略謂於孩童自主防疫期間,勞工可依教育部、衛生福利部及本部相關規定請防疫照顧假或家庭照顧假。
而依照高級中等以下學校及幼兒園因應嚴重特殊傳染性肺炎防疫管理指引(112年 4 月 13 日 修正 (112 年 4 月 17 日適用)其中伍、相關假別(三)家長:如家長需照顧 COVID 19 篩檢陽性學生, 得申請「防疫照顧假」 。
- 適用的對象
依照教育部111年1月27日臺教授國部字第1110011921號函:四、有關申請防疫照顧假對象之原則,建議如下:
(一)「12歲以下(意即未滿13歲)之學童」或「國民中學、高級中等學校、五專一、二、三年级持有身心障礙證明子女」之需求者,家長其中一人得申請防疫照顧假。
(二)前述家長,包括父母、養父母、監護人或其他日常實際照顧兒童之人(如爺爺、奶奶等)。
- 適用的情形
因縣市政府宣布停課、預防性停課、改採線上教學、暫停或延期辦理各類活動、或各類為因應疫情而採取之措施者,如COVID疫苗接種等,於前項情形期間,家長如有親自照顧學童之需求,家長可申請防疫照顧假。
- 請假期間
依高級中等以下學校及幼兒園因應嚴重特殊傳染性肺炎防疫管理指引參、出現 COVID 19 篩檢陽性 含併發症者之應變措施規定:
輕症或無症狀者:建議 0 日及次日起 5 日內在家進行自主健康管理。故可以請6天(含當日);併發症(中重症)者:依據中央流行疫情指揮中心最新防疫措施進行隔離治療,符合解除隔離治療條件後,可入校上課。故可請隔離治療期間。
- 不得扣全勤獎金
勞工請防疫照顧假,因疫情無法歸責於雇主,故不強制雇主支薪。惟雇主不得視為曠工、強迫勞工請事假或予扣發全勤獎金等不利之處分,不得要求先請畢家庭照顧假或其他假別,始得請防疫照顧假,如扣發全勤獎金,將依違反勞基法第22條工資未全額給付。

結語
目前疫情已於今年5月1日解除,但最近疫情似乎又有升溫的情形,不知會不會指揮中心再度成立以及指揮中心及勞動局再恢復有關疫苗接種及防疫隔離假等價別及相關函釋,在恢復之前如果有確診的情形,可以上述說明處理,如果之後有恢復防疫的假別的話再來更新,希望是不要繼續有疫情了,這兩年多很多企業單位及員工真的是受很大的影響,甚至很多都難以維持生計。
懶人包重點整理
勞工本人確診或疫苗接種:可請普通傷病假,如請普通傷病假,得扣全勤獎金。
勞工子女確診或疫苗接種:符合申請「防疫照顧假」條件如下:
- 學童因暫停實體課程(或其他防疫需求)導致需成年人在家陪伴照護,家長的其中一人可申請「防疫照顧假」。
- 學童子女須是12歲以下(未滿13歲);或國、高中、五專1到3年級持有身心障礙證明。
- 家長可憑快篩陽性證明請防疫照顧假,有照顧需求者其請防疫照顧假期間分別有以下兩種情況:
- 請假天數:輕症或無症狀者:可以請6天(含當日);併發症(中重症)者:可請隔離治療期間。
- 可不支薪,但不得視為曠工、強迫勞工請事假或予扣發全勤獎金等不利之處分。






















