給考就服乙級第三梯次的學生一些提醒,每一年到了第三梯法條修正幅度都不小……,法條的變動是考生在準備就服乙級考試過程當中最麻煩的地方。

法條更新修正,是準備考試最麻煩的變化。
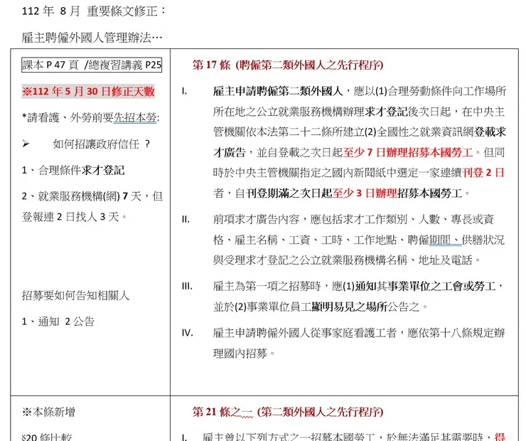
雇主聘僱外國人管理辦法 大修正 (就服法小調整)
從今年開始修正了 雇主聘僱外國人管理辦法, 尤其修正了聘僱外國人的等待期。 修正了 外國留學生在台灣學習語言課程的時間。
就業安定措施大調整
就業安定措施,也在6月29日進行大修正。將原本的3個月達1%的條件,改成以"僱用安定措施諮詢會議"開會決定,原本條件太嚴苛,台灣竟然0實施,甚至連疫情都無法啟動。 修正是對的。
個資法有修正
再來就是個資的修正,現行規定要先限期改正,未改正,才能處罰2萬到20萬元罰款。新修正為,非公務機關違反安全維護義務者,可直接裁處2萬到200萬元以下罰鍰,並令其限期改正,未改正者按次處罰15萬到1500萬。 當然這一次新增了一個新單位… "個人資料保護委員會"。
性別平等法大修法
ME TOO事件影響,多少藝人明星被拉下舞台,這次也跟著修正性別平等工作法,幅度有點大,完整檔一併附上,方便同學繼續整理閱讀。
第一篇第15節性平法(0828大修正).pdf (下載有期限需要密碼)
下載密碼公開在粉絲專頁處…下載期限只有幾天。請保握時間。
https://www.facebook.com/520Law520




















