一、為什麼新竹市政府要委託宇聯管理顧問有限公司(以下簡稱宇聯公司)提供心理諮商(詢)服務?
(一) 專業性:
宇聯公司擁有30多年服務經驗,聘請專業200餘位專家顧問進行全島化駐點,可依據案主的需求,媒合合適諮詢師,提供解決方案之建議。專業團隊則包括具備企業、學校、醫院、社福、政府等單位,具有職場心理健康促進實務經驗、有心理與管理雙重領域背景專長的臨床心理師、諮商心理師以及具備法律、理財、醫療、管理專業的律師、會計師、精神科醫師、家醫科醫師、職業醫學科醫師、職業衛生護理師、營養師、職能治療師、社會工作師、藝術治療師、音樂治療師、舞蹈治療師、體適能教練、管理顧問、教授等各類EAP或職場心理健康促進專家。
(二) 保密性:
新竹市政府所屬機關學校員工可逕洽宇聯公司,預約心理諮商服務,並訂定妥善保護當事人個人資料及隱私權之規定,使同仁能安心申請及使用 EAP。

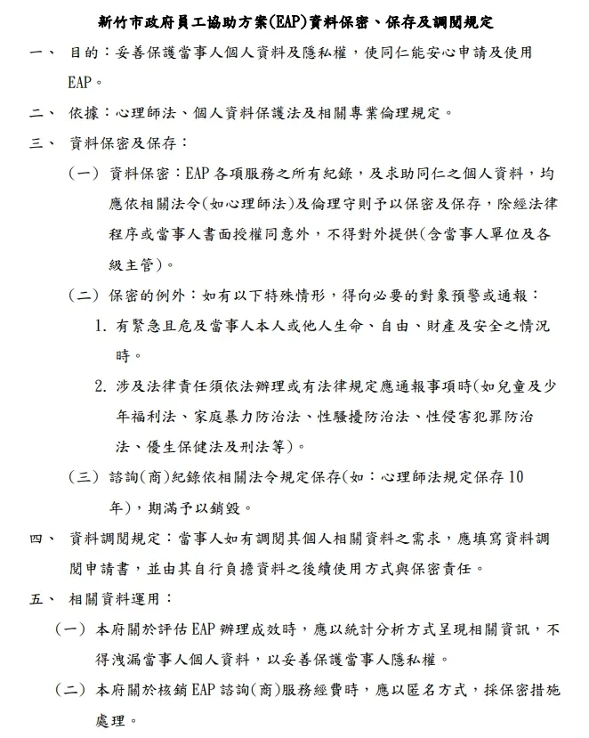
新竹市政府員工協助方案(EAP)資料保密、保存及調閱規定
(三) 24小時服務不間斷:
宇聯公司透過服務人員排班制度,提供全年24小時皆可電話連線服務,不受時空之限制。
二、進一步了解宇聯管理顧問有限公司
(一)宇聯心理健康志業群包括「企業諮詢」、「員工協助方案」(EAP)或「員工心理健康促進方案」 一級預防介入「宇聯管理顧問有限公司」以及職場心理健康促進跨專業整合平台「中華民國職場心理健康促進專業人員協會」等機構,主要提供事業單位企業諮詢、員工協助方案、員工心理健康促進方案、職場員工心理健康管理師,與職場員工心理健康諮詢師,專業人員訓練繼續教育認定課程。
(二) 職場心理健康促進與企業人力資本提升專業人員訓練繼續教育認定系列進階課程(公開班或企業 內訓課程)、職場高風險暨高關懷員工個案管理與追蹤關懷服務等。


宇聯管理顧問有限公司
三、要怎麼預約心理諮商服務?
(一) 新竹市政府委託專業團隊宇聯管理顧問有限公司提供心理諮商服務,有需要的同仁申請員工協助方案服務時,請電洽 03-5216121 分機 343,由初談人員協助安排,或逕洽宇聯管理顧問有限公司之後安排諮商後,再填申請表。

員工協助方案諮詢(商)服務申請表
(二) 申請流程圖:

預約心理諮商服務流程圖






















