↑上面我這樣擬定的標題也是亂來、急就章的,原本預定這只是篇閒聊文,本來想打在臉書的,但越寫越長乾脆在方格子編輯器處理,所以↓沒有很完整的結構。
--113年高中端學測國寫的知性題,是要求學生表達對標籤現象的看法;國中教育會考今天考的寫作測驗,則提供了六、七條新聞標題,要求學生說明標題設計的現象、推論此現象的成因。身為今年高三帶班應試的國文老師,今天也在敝校考場擔任監試委員,我覺得這兩題很有互相呼應的趣味,也想聊一聊我對國中端寫作教學的盼望。
--
先講結論:我希望國中老師可以多留意高中學測國寫知性題,從議題內容的社會意義、學生寫作應當要設計出來的作文結構、到國寫與會考寫作測驗的題型呈現模式,113年度恰好是很好的示範,讓我們知道從哪些方向培養學生的議論能力。
(國寫情意題則是從引文選文到測驗目標範圍都太大了,本文暫且略過不提。)
--
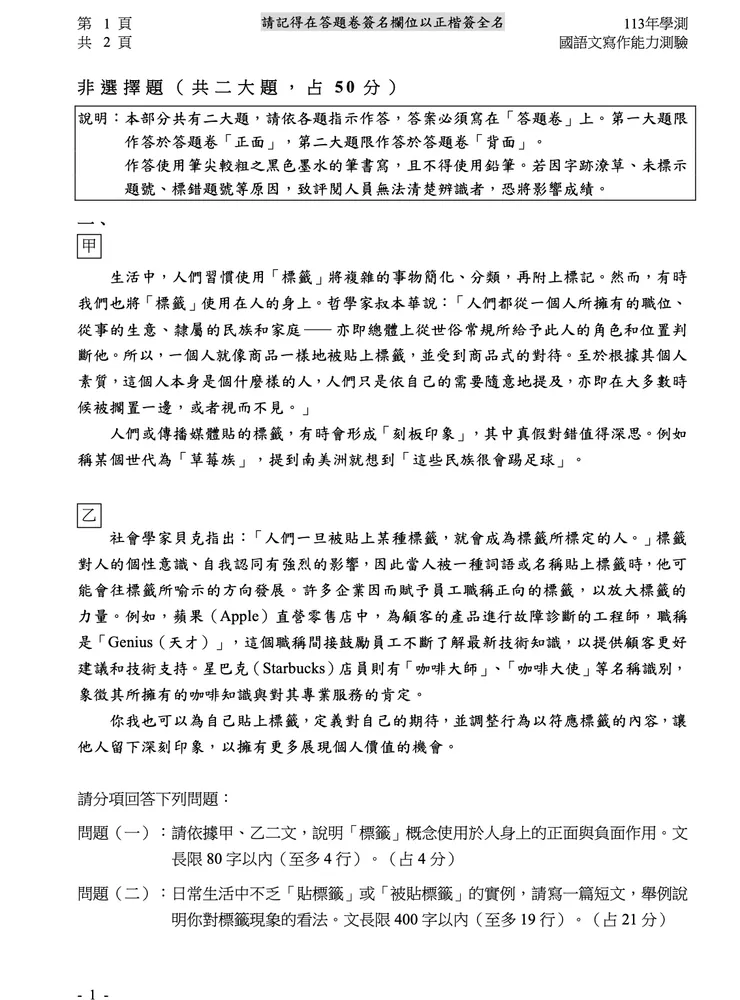
去看113國寫知性題的話,引文給法是甲、乙兩篇短文,分別站在標籤現象的正面與負面立場,明示「標籤形成刻板印象」與「標籤塑造自我認同」二種作用,要求學生運用日常生活中的例子撰寫自己的看法。
我個人認為113國寫知性題已經將「立場二擇一」這種題型宣示告一個段落了。從107新式國寫開始,「立場二擇一」題型經歷了「公說公有理婆說婆有理」(107網路是否有利認知學習、108校園禁止含糖飲料)、「普遍已有社會共識的立場」(多數贊成:109玩物喪志/養志;多數反對:110開放經驗機器上市)到個人人生抉擇(112福爾摩斯或華生的生活態度)這些階段,113回歸到在給題時就已經正反態度並陳,請學生從生活舉例,從正反標籤的運用討論議題。
這並不是說我們鼓勵學生回到「兩個立場各有道理和稀泥」的層次,而是希望學生能夠透過正反現象看待一個議題、能對議題有更高的視野——而這個議題的選材立意,才是113知性題得高分的關鍵。
113知性題佳作卷就示範了幾種好的寫法,卷1-1就用了真實歷史人物(周瑜)被貼標籤而影響歷史形象與風評,講到對人「分類」的風險性;卷1-4以「芭比(與電影《芭比》)」為例,討論被貼「享用父權紅利」標籤與電影試圖自貼標籤針砭「單一性別集權」的深刻寓意。(這個見解很好,很值得好好鋪陳說一說,可惜行數限制的應試作文,學生還沒能在漂亮的架構底下把意見好好講完——如果對此議題有興趣的話,歡迎參看筆者的《芭比》影評。←無恥廣告XD)
我個人是這麼認為、也這麼期待著:「立場二擇一」題型的歷年探索,喻示著我們對中學生議論能力的培養,是能「根據資訊或個人經驗選擇立場」、「梳理並說明社會主流立場的價值」、「就自我認同與生涯規劃說明選擇立場的原因」、「超越立場對一項議題正反立論」,而經歷這些「立場的考驗」通過大考測驗進入大學的學生,才能夠在自己的學科範疇內提出論述、為更高深的學術知識產出創新或者為社會議題產出自己的洞見。
既然那麼遠大的目標已經有清晰的圖像了,113兩場作文大考就是很好的演練。
--
113會考作文的測驗對象是國中生,當然難度要比學測國寫降低一些,並不要求學生寫出113國寫知性題佳作卷那樣的程度,選材與立意都需要他們再用高中三年好好學習打磨。
可是,審題的眼光是可以培養的,組織能力是可以在國中階段建立的。我粗糙一看國中生的組織能力,與其說他們「能」分段,不如說他們就「只會」分段而已。「起承轉合」四個字背後的脈絡經營,其實意味著寫作者要能夠懂得恰當的鋪陳與轉折論點、分配「什麼時候(段落)該說什麼」;無奈一些國中生可能就只知道「起承轉合=分四段」,細究起來四個段落其實只能講明白一件事、一個點而已。我看到一些同學拿到題目、看了看想了想、然後就衝下去寫了,想到哪兒寫到哪兒,不一定能意識到「為什麼」要拆分段落,而只是「寫了好多行了,換個段吧」這樣的分段。這是第一個問題。
第二個問題,我覺得跟題目給法也有關係。其實引導文字是很不錯的,給了好幾個問號,國中生但凡能根據一個問號分一段,就已經在水準之上了。我目前搜尋不到官方的題目,憑印象描述如下:
首先有一張圖片,列了六個新聞標題,這就是data;其次就是方向的引導,說這些標題都經過設計;然後大約四五行文字充滿了各種問句,是希望學生作文能夠涵蓋到這些問題:這些新聞標題是經過什麼設計?這些設計背後的原因是什麼?你的生活經驗有哪些相關?如何因應這種問題?——這差不多就可以寫四段了不是嗎。
起:這些新聞標題均透過誇張化的處理;
承:媒體與廣告用聳動浮誇的標題吸引閱聽人的注意與消費;
轉:我印象很深刻的一條標題;
合:我以後看待標題的態度。
以國中生來說,我想能用以上四段架構全文,文字不要太粗糙、句子不要亂寫,大概就是國中生的A等第了吧。
這一題給高中生拿去寫著玩,他們大概都能寫出差不多模樣的四段;而再更深化這個題目甚至改造題型、要求進階的思考,則是高中生朝向大學生的程度。
--
會考作文對國中生的要求不多,多數學生就抓到一個「標題誇大」的特徵就往下寫了;其實除了這個共通點外,題目給出的標題還可以更仔細點推敲,辨識、分類,這就是處理資訊的初步能力。
比如雜在眾多浮誇的標題中,有些是可以預期有深度內容或有正面效益的標題,一個是「百年大旱——水資源哪裡去了?」,一個是「打趴米其林五星蛋糕,竟出自國中生之手!」。
如果按照高中端國寫知性題的題型給法,這些標題可以經過不同的分類角度進行重組,比如「浮誇不實的廣告/聳動的新聞」或「吸睛的新鮮資訊/深度完整的報導」。
「14天減肥10%,實測有效」是「絕對是騙人的浮誇廣告」,「豪華包糕粽」可以預期是哪家餐飲店的業配,「前車這樣做,駕駛崩潰釀禍」是「聳動嚇人的新聞」,國中生做出高級蛋糕是有可能、而且社會大眾會持鼓勵的正面觀感的好新聞啊;動漫展只要銅板價,對沒錢的學生族群的確是「大確幸」啊;「百年大旱」雖然誇張到讓人對數字「百年」都無感的地步,可是吸引讀者去了解水資源的問題,這樣的標題也可以促成好報導的傳播。
多數同學能抓到「標題誇大設計」這一層次,普遍來說,這是社會上稱為「標題殺人」的一種常見現象,反映出資訊爆炸的注意力經濟世代,媒體與業者為了博眼球而用數字、極端情境做標題,造成了社會上普遍的媒體亂象,甚至導致閱聽人習以為常,以立場選新聞或乾脆不看不聽,也有劣幣驅逐良幣、假新聞浮泛或優質媒體生存困難等種種惡果。
而快世代的資訊碎片化、極端化,就是113國寫知性題論標籤現象,與113會考問標題現象,這兩大題的交集。
既然國寫知性題要求我們考慮正反立場,會考也可以做如是觀——題目提供的六個標題,又不一定真的都會「標題殺人」,有沒有可能,「標題也能救人」呢?
把113會考重組,像是用知性題分成正反兩邊,也可以鼓勵國中生思考聳動標題現象的正反面效益;或是同樣用國中生的四個問號四段要求,在立意上拔高一層,要求學生從正反兩面態度解讀六個標題,最後說說正確的媒體素養——現代社會資訊量爆炸,媒體為了吸引人注意總會使用聳動標題,但不論是標題殺人或是標題救人,都要求閱聽人對即時的快資訊抱持謹慎的態度,也要學會辨識優質報導與粗製濫造假新聞,我們可以培養好自己的媒體素養,對各有立場的報導要懂得多方參酌、辨識真相,對劣質的媒體要糾正、對優質媒體要鼓勵,「不信謠不傳謠」,並發揮自己的力量反詐騙也協助傳播真相⋯⋯bla bla bla的。
把上面的四段起承轉合改一下,高中生寫法:
起:這些新聞標題均透過誇張化的處理;
→要點出「誇大的數字」、「極端的情境」、「諧音的趣味」等具體的特色,這是對既有data的分析。
承:媒體與廣告用聳動浮誇的標題吸引閱聽人的注意與消費;
→將上面六個標題分類,指出有的是業者的廣告、有的是媒體迎合大眾獵奇心理、有的可能是深度報導的不得不為,然後要點出這是快世代的注意力經濟。
轉:我印象很深刻的標題;(高中生要能舉好多條)
→舉出生活中見過的特殊標題,可以有「我被壞標題吸引,但看了很後悔」或「我看了一篇好新聞報導,它的標題如何如何」,思考「標題殺人也能救人」。
合:我以後看待標題的態度。
→就是培養媒體素養,差不多我上面寫的那些。
--
總而言之,以上是我看113這兩次大考作文的一些意見,同一年度高中端跟國中端的考題都很貼合日常社會現象,鼓勵學生深度的思考,兩個題目都是好題目。
而新課綱以來我們總說「以終為始」來設計課程,國中端的會考題目剛好可以做不錯的銜接,讓國中國文的教師同仁們一起來留意,為了學生以後考大學寫國寫有議論的能力,練習國中會考作文的題目可以再多些深化的嘗試。這大概就是我這篇文章的用處吧。
我自己在高中端都會用國寫考古題來做寫作教學,分析題型、評估趨勢這些我都會做,讓學生演練國寫考古題就蠻辛苦的了,國中端如果能幫忙打好寫議論文的基礎、預知未來到高中端應當儲備的能力,我相信對學生的寫作會是很有幫助的。
以上,剛好今年帶高三又監考會考就比較搶快寫了一篇閒聊文。往後如果比較有時間,我也希望能把自己的國寫教學整理出來,也和大家多交流點意見。
























