大家好,我是Jui,今天要分享的是阿茲特克文明的基本須知。
阿茲特克因為經驗值光環跟戰鬥祭司的關係,不論是快攻還是防守發展都有不錯的優勢;但阿茲特克也是個相當注重控制力、判斷力跟控兵能力的文明,因此不適合新手使用,建議有一定程度後再來嘗試。
至於阿茲特克還有哪些需要注意的事項,就讓我們一起來看看吧!
《阿茲特克基本須知》
版本日期:2024/10
一、關於阿茲特克
阿茲特克為原版的美洲原住民文明之一,其特色為開局贈送鷹斥候跟戰鬥祭司、能有效對付重型步兵的奧托米擲石繩兵、能對付騎兵跟突擊步兵且攻城傷害高的美洲獅長槍兵、取代重型騎兵的近戰突擊步兵-土狼游擊兵、取代輕型騎兵的遠距突擊步兵-鷹游擊武士、可隱匿且能晉升的豹遊蕩武士、可遠距攻城且對砲兵跟船隻有額外傷害的弓箭武士、隨時代自動升級且近戰範圍攻擊的骷髏武士、社區廣場獨特的「治療」儀式跟「榮冠戰爭」儀式,以及具備經驗值光環的戰酋。
由於阿茲特克擁有獨特的經驗值光環及工作效率高的戰鬥祭司,所以不論是快攻還是防守發展都有優勢。前者能透過以戰養戰的方式快速累積兵力,後者則是使用各種儀式來強化自己,所以阿茲特克的玩法靈活,強度上也有一定水準。
但阿茲特克的機動性較差,即便是跑得較快的突擊步兵,移動速度也是比大多數的騎兵慢,追擊時會比較吃力。另外,阿茲特克沒有反步兵砲兵跟長重砲,對付強悍步兵海或大量砲兵的成本會比較高,加上本身經濟較差,如果會戰沒有取得優勢,又沒有吃海或升級貿易路線來開闢收入來源,經濟就會逐漸被拖垮。
除此之外,戰酋光環的使用機制、社區廣場的靈活運用,或是會戰時操控混合兵種的手速,都顯示了阿茲特克是相當注重控制力、判斷力跟控兵能力的文明,對基本功的要求可以說是全文明最高。因此不建議新手玩阿茲特克,等有一定程度後再來嘗試,才能發揮其強大優勢。
二、阿茲特克的優勢
1、開局的鷹斥候:阿茲特克的鷹斥候對寶藏守護者有額外傷害,開局贈送的鷹斥候可協助戰酋打寶,也能用來探圖、尋找牲畜動物跟偵察對手,功能可說相當多。
2、戰鬥祭司:戰鬥祭司對寶藏守護者有額外傷害,本身也具備治療能力,開局贈送的戰鬥祭司可協助戰酋打寶,並回復戰酋的生命值。除了打寶跟治療功能,戰鬥祭司也能進駐社區廣場工作,且工作效率為村民的2倍,是美洲原住民文明中效率最高的治療者單位。
另外,戰鬥祭司還有本身不佔人口、生命值較高,以及攻擊力會隨時代自動升級的特性,所以必要時可投入戰鬥,或是在社區廣場使用「戰靈」儀式,召喚戰士*來協助防守。
*註:會持續扣血且不佔人口的民兵,上限為8個。
3、開局能顯示所有交易站:美洲原住民文明開局能顯示所有交易站,可第一時間了解地圖的配置,若運氣好還能透過這些視野發現牲畜動物或寶藏,為阿茲特克開局的小優勢。
4、可怕的快攻爆兵:阿茲特克在時代二有「9奧托米擲石繩兵」、「8奧托米擲石繩兵」、「6美洲獅長槍兵」、「5土狼游擊兵」、「11馬雅盟友」等兵卡,市鎮中心的大按鈕還有4豹遊蕩武士可以召集,若再搭配戰酋的經驗值光環,能透過以戰養戰的方式快速累積兵力。所以阿茲特克的快攻爆兵速度相當可怕,對上某些啟動速度較慢的文明通常能取得不錯的戰果。
5、奧托米擲石繩兵:雖然奧托米擲石繩兵的攻擊力只有8,但他的攻擊速度快(每1.5秒射一發),攻擊時也沒明顯的抬手時間,加上他對重型步兵的傷害倍率為2倍,所以反重型步兵的效率比弩兵高,屬阿茲特克前、中期的優勢兵種。
6、鷹游擊武士:鷹游擊武士的攻擊速度快(每1.5秒射一發),攻擊時也沒明顯的抬手時間,能對重型騎兵跟近戰突擊步兵造成很高的傷害,加上本身只佔1人口,因此可作為阿茲特克的主力兵種。
7、豹遊蕩武士:豹遊蕩武士的移動速度為5,對騎兵、突擊步兵跟重型步兵有額外傷害,本身還能隱匿,屬於比較特別的近戰重型步兵。此外,豹遊蕩武士在更新後還新增了晉升機制*,只要擊殺敵方的軍事單位就能提升自身的攻擊力跟生命值,所以在某些場合可作為阿茲特克的主力兵種。
*註:豹遊蕩武士每擊殺一個敵方軍事單位就能晉升一次,第一次晉升時豹遊蕩武士的生命值條上方會多出青銅色的槓條,第二次晉升會變成銀色槓條,再來是金色,所以總共有三次晉升機會,每次皆會提升攻擊力跟生命值。
8、「治療」儀式:阿茲特克的社區廣場從時代三開始,可解鎖使用「治療」儀式,能回復所有閒置單位的生命值,如果進駐10個戰鬥祭司,每秒能回復7.9%生命值,其效果相當厲害。
9、戰酋光環:阿茲特克戰酋的經驗值光環能讓附近的軍事單位(戰鬥祭司除外)擊殺目標跟拆除建築物時,獲得2倍的殺戮經驗值,當研發完社區廣場的「奠基者」大按鈕,光環效果還能提升為3倍經驗值,可大幅加快船運的速度,因此為阿茲特克的優勢。
但要注意的是:目標跟建築物的最後一下傷害不能由戰酋、戰鬥祭司以及非軍事單位施加,否則就只能獲得原始經驗值。
三、阿茲特克的劣勢
1、機動性較差:阿茲特克沒有騎兵,而是以突擊步兵取代。雖然土狼游擊兵跟鷹游擊武士的成本便宜,而且只佔1人口,但他們的移動速度比大多數的騎兵慢,遇到騎兵偷襲會比較麻煩,需要另外發卡提升移動速度*,或是以包抄的方式解決敵人。這樣的問題在多人團戰會更加明顯,因為多人團戰的地圖較大,突擊步兵較慢的劣勢也會跟著放大。
*註:土狼游擊兵能透過「土狼戰術」卡將移動速度提升至6.88,比輕騎兵的6.75還快。
2、經濟偏弱:阿茲特克的市場只有一階打獵跟採礦科技,若要研發進階科技只能蓋農田跟農莊取得,但農田造價對前期的阿茲特克來說是一大負擔;而農莊也是一樣道理,還要到時代三才能建造。雖然阿茲特克可以透過「平均地權」卡免費研發農田跟農莊的採集科技,但這種強化方式需要的時間較長,經濟在全部研發完之前會比較差,如果又沒有吃海或升級貿易路線來開闢收入來源,這個劣勢會更加放大。
除了採集科技,阿茲特克的農莊效率加強卡也不多,也不像歐洲文明有工廠卡,所以中、後期的經濟會比部分文明稍弱一些。由於阿茲特克的經濟較弱,如果會戰沒有取得優勢,經濟就會慢慢被拖垮,這點要特別注意。
3、對付強悍步兵海或大量砲兵的成本較高:阿茲特克沒有反步兵砲兵,對付強悍步兵海只能使用奧托米擲石繩兵、土狼游擊兵、鷹游擊武士、弓箭武士跟豹遊蕩武士;但這些單位的劣勢明顯,分別是射程短、生命值較低、對步兵有減傷,以及容易被散兵針對,面對成形後的強悍步兵海容易死傷一片,要有數量上的優勢跟一定的控兵水準才能取勝。
另外,鷹游擊武士不像一般輕型騎兵對砲兵有額外傷害,想有效對付砲兵只能使用土狼游擊兵,或是對砲兵有額外傷害且射程遠的弓箭武士。土狼游擊兵對付有重兵防守的大量砲兵,跟遇到強悍步兵海一樣,只能依靠數量跟控兵來解決,而弓箭武士也有相同的問題。
雖然大多數的反步兵砲兵對弓箭武士有獨立減傷,但弓箭武士帶有「步兵」屬性,受到的傷害仍相當可觀,加上弓箭武士的普通攻擊為遠距傷害,而砲兵通常具有較高的遠距防禦,弓箭武士要有一定數量才有優勢,所以阿茲特克對付大量砲兵時會比較吃力。
4、較要求基本功:不論是戰酋光環的使用機制、社區廣場的靈活運用,還是會戰時操控混合兵種的手速,都顯示了阿茲特克是相當注重控制力、判斷力跟控兵能力的文明,對基本功的要求可以說是全文明最高,要有一定程度才能發揮出強大優勢。
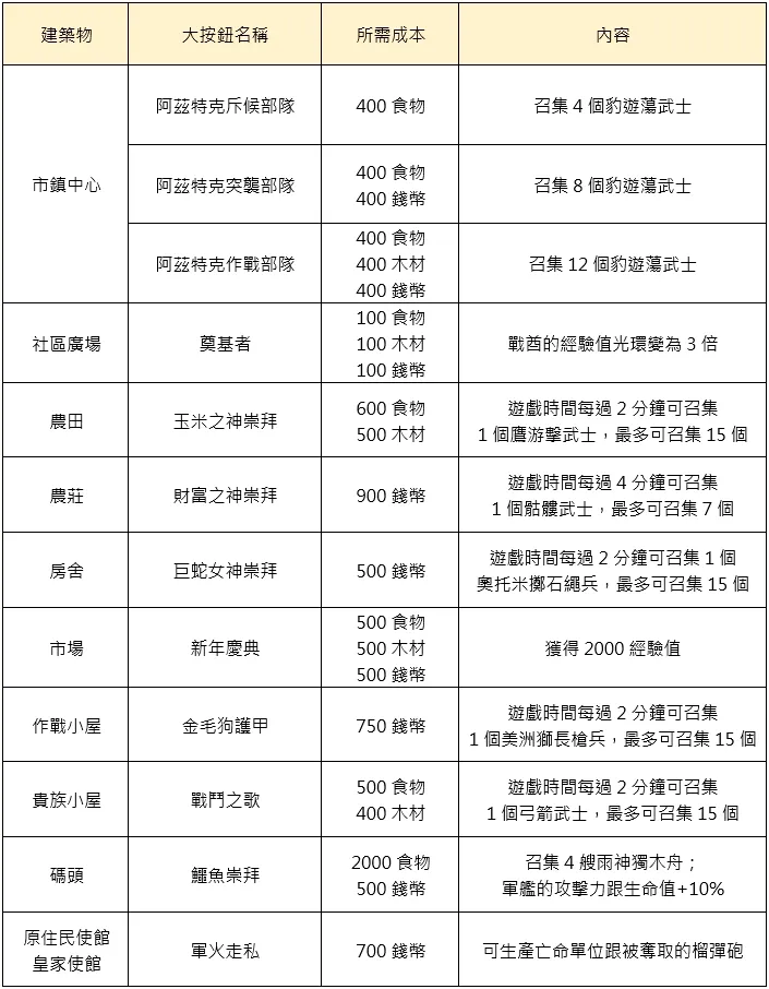
四、阿茲特克的大按鈕介紹

五、阿茲特克的升級選項
1、升商業時代:通常會選擇「長老」(1作戰小屋拉橇/作戰小屋跟貴族小屋的攻擊力及生命值+10%)、「戰士」(2骷髏武士)或「傳訊者」(縮短升級時間)。「長老」為快攻使用,升級贈送的作戰小屋拉橇可以派到前線建造,能用來產兵並當作軍事船運點;「戰士」同樣為快攻使用,通常開局不會蓋社區廣場,而是把木材留下來,在升時代期間於前線蓋一棟作戰小屋並設置軍事船運點,這樣2骷髏武士就可以直接在前線出來,但要注意的是:骷髏武士本身佔2人口,所以要記得蓋房舍補充人口;「傳訊者」為防守發展使用,通常會搭配「3戰鬥祭司」卡並使用「治療者」儀式生產更多的戰鬥祭司,等戰鬥祭司滿10個後就能切換其它儀式來強化自己。
2、升要塞時代:通常會選擇「長老」(2貴族小屋拉橇/作戰小屋跟貴族小屋的攻擊力及生命值+10%)、「女智者」(2農田拉橇/農田跟農莊的採集效率+10%)或「傳訊者」(縮短升級時間)。「長老」為防守發展使用,2貴族小屋可用來產兵並佔領資源區;「女智者」能加強阿茲特克的經濟,農田拉橇可以搭配「平均地權」卡免費研發採集科技;「傳訊者」可以快速升時代。
3、升工業時代:通常會選擇「女智者」(2農田拉橇/農田跟農莊的採集效率+15%)或「戰士」(5骷髏武士)。「女智者」能加強阿茲特克的經濟;「戰士」的骷髏武士會隨時代自動升級,可增加戰力。
4、升帝王時代:通常會選擇「女智者」(2農田拉橇/農田跟農莊的採集效率+20%)、「戰士」(8骷髏武士)或「酋長」(增加戰酋的生命值/戰酋新增可範圍攻擊的「掃蕩攻擊」技能)。「女智者」能加強阿茲特克的經濟;「戰士」的骷髏武士會隨時代自動升級,可增加戰力;「酋長」能另外強化戰酋。
六、阿茲特克的使用技巧
1、鷹斥候:阿茲特克開局的鷹斥候除了能協助戰酋打寶,也能用來探圖、偵察跟尋找地圖上的牲畜動物,尤其是現在有許多可透過牲畜動物強化自己的文明,搶到牲畜動物的同時也能削弱對方的發展。
此外,鷹斥候也能隱匿,隱匿後能更安全地偵察對手的動向及配兵組合。但要注意的是:只要鷹斥候靠近對方的可見隱匿單位及建築物(例如英雄跟市鎮中心),或是離對方的單位太近,隱匿狀態就會自動解除,這時要利用鷹斥候移動速度快的優勢趕緊逃離,等狀況解除後再次隱匿偵察。
2、戰酋:阿茲特克戰酋具備的經驗值光環有限定最後一下傷害不能由戰酋、戰鬥祭司以及非軍事單位施加,否則就只能獲得原始經驗值,打寶或會戰時要特別注意。
由於阿茲特克戰酋的打寶技能比較特殊,是極少數無法秒殺寶藏守護者的英雄技能,所以打寶時比較需要技巧。當遇到較弱且全都是近戰攻擊的寶藏守護者時(例如狼群),可以先用戰酋攻擊其中一個寶藏守護者,成功吸引注意後再將戰酋往後拉,等所有寶藏守護者追上並聚在一起時,就能使用「誇奇克崛起」技能(有冷卻時間且跟「徵召守護者」技能共享),這個技能會對寶藏守護者造成範圍傷害,並在短時間內提升戰酋的攻擊速度,能較快解決寶藏守護者。
如果遇到素質不錯的人型寶藏守護者,則要改用「徵召守護者」技能收服,徵召後可協助打寶或增加戰力。另外,如果有多餘的資源,也要記得研發社區廣場的「奠基者」大按鈕,來強化戰酋的光環效果。
3、進階採集科技:阿茲特克的市場只能研發一階打獵跟採礦科技,進階科技要從農田跟農莊取得。遊戲中期若有多餘的資源,要記得蓋農田跟農莊,並視情況發「平均地權」卡來免費研發採集科技,以提升食物跟錢幣的採集效率。
4、善用社區廣場:阿茲特克擁有獨特的社區廣場,能進駐村民跟戰鬥祭司並使用不同的儀式強化自己,例如「收割」儀式能加快單位的生產速度;「恩賜」儀式能獲得經驗值細流,加快船運速度;「戰酋」儀式能增加戰酋的生命值,若戰酋不幸躺下,也能將其復活並帶回社區廣場;「戰鬥」儀式能增加單位的攻擊力,通常為會戰時使用;「戰靈」儀式能召喚戰士來協助防守;「治療」儀式能回復所有閒置單位的生命值。阿茲特克玩家要視情況使用不同的儀式,才能提升獲勝的機率。
5、記得使用大按鈕:美洲原住民文明的特色為大多數建築物具備大按鈕科技,而阿茲特克的大按鈕除了能召集豹遊蕩武士、強化單位的素質,還能依時間長短取得對應的軍事單位,所以有多餘資源要記得使用大按鈕來強化自己。
但要注意的是:如果遊戲時間未達最低門檻的2分鐘(農莊為4分鐘),房舍、農田、農莊、作戰小屋跟貴族小屋的大按鈕是拿不到任何軍事單位的,這點要特別留意。
6、記得帶上「阿茲特克採礦活動」卡:阿茲特克有一張「阿茲特克採礦活動」卡,除了能提升採礦效率、延長礦場的採集壽命,還能將奧托米擲石繩兵跟土狼游擊兵的木材成本轉換成錢幣成本,出兵時會更有效率,後期也不用怕木材資源枯竭,所以記得將這張卡放入牌組,並視情況發來使用。
7、不要貿然對決:阿茲特克的奧托米擲石繩兵、土狼游擊兵、鷹游擊武士跟弓箭武士,都是以較低的生命值換取其它優勢,例如奧托米擲石繩兵跟鷹游擊武士的射速快,攻擊時也沒明顯的抬手時間;土狼游擊兵的模組體積小,比較不會被尋路機制影響,群毆能力相當不錯;弓箭武士的射程遠,也是少數能遠距攻城的步兵。
由於生命值較低,這些單位要有一定數量才能展現出該有的強度,除非是為了偷村或防騷擾,否則在量少的情況下不能貿然對決,不然容易被對手一一擊破。




















