四、第二發展階段(六到十二歲時期)
在瑪麗亞•蒙特梭利博士的人類四大發展階段理論中,0 到 6 歲是成長發展最快速的階段,以「吸收性心智」接受環境所提供的養分,並且用「蝶化」這個名詞來涵蓋幼 兒這個階段蛻變的速度和力度。兒童到了 6 歲之後就邁入了「推理性心智」的發展階 段,開始探索、理解環境中的各種「為什麼」,發展出對新知的積極與渴望。
在第二發展階段,心理、生理、社會和道德層次的發展越來越健全,已經學會控制 自己的雙手,可以擁有適度的選擇權,去選擇他有興趣或想做的事情、工作,對於生活 中具體的事物也有一定程度的認識,開始具有將事物抽象化的能力,在知識的學習上, 這個階段的孩子會想要進行很多的探索,並試著解答他心中關於各種事物的「為什 麼」,經過認識、理解、分析和歸納的過程後,最終可能獲得他想要的答案。也可能與 他預期的截然不同。另外,6 到 12 歲的孩子在嘗試各種事物和挑戰時,雖然有時候會 成功;有時候會失敗,但這都是過程,他會透過不斷的重複與修正,累積自己的經驗。
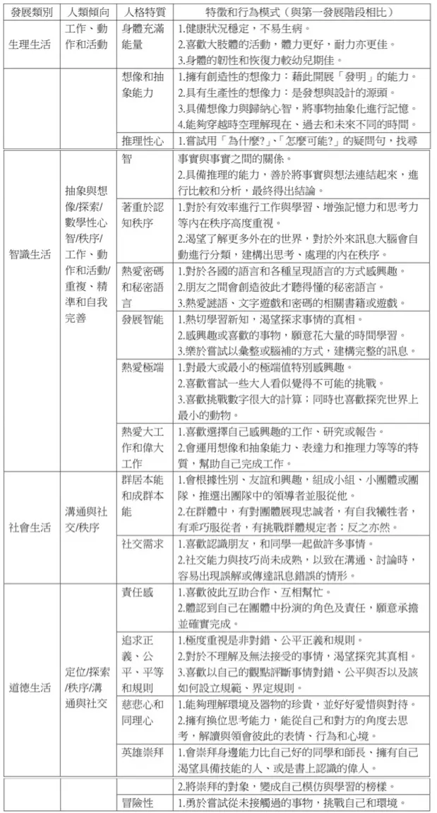
這階段的孩子如同毛毛蟲羽化成蝴蝶、蝌蚪成長為青蛙般,擁有和幼兒時期截然不同的特徵和特質,揮別了吸收性心智,持續建構健全的人類傾向,發展出有關生理生活、智識生活、社會生活和道德生活的人格特質,幫助他滿足在第二發展階段的需求。
五、第二發展階段人格特質

圖一:第二發展階段人格特質統整表
資料來源:研究者自行彙整
參、研究方法
一、研究方法
本研究以 6 到 12 歲的蒙特梭利小學學生作為研究對象,利用文獻分析法、實地考 察法及統計分析法等主要研究方式,就教室中實際觀察所得,與文獻所述之人類傾向與 第二發展階段人格特質相互對照,得出教育的價值。以下為具體研究方法之說明。
(一)文獻分析法
1.藉由研讀相關書籍和網路文獻,了解蒙特梭利小學教育、人類傾向與第二發 展階段人格特質各自的定義。
2.藉由分析相關書籍和網路文獻,歸納蒙特梭利小學教育、人類傾向與第二發 展階段人格特質之間的關係。
(二)實地考察法
1.透過實際於蒙特梭利小學教室進行觀察、撰寫紀錄得到實地考察的資料,對 照蒙特梭利博士提出的人類傾向和第二發展階段人格特質的真實性。
2.印證蒙特梭利小學教育是否可以對於人類傾向以及第二發展階段人格特質的 建構,提供適切的協助。
(三)統計分析法
1.整理和統計各人類傾向和第二發展階段人格特質,在什麼情況下較常展現?
2.分析人格特質發生的頻率。
二、研究流程

圖二:研究流程圖
資料來源:研究者自行整理


















