我不是保險業務員,因為保單要繳費期滿了。保險業務員要來跟我談保單健診了,自己先做功課"自我健診"跟"自我評估"一下!
我自己先思考:錢只有一份,
保險絕對沒有買夠的一天。
一張保單值不值得買,還是回歸自己整體財務規劃的觀點思考。
原本主約"長照險"
長照險不是請看護就有給付。
長照險是針對身體或心理失能,需要長期照顧的人,給予理賠金以支應長期的照護費或是生活支出,但並非需要「看護」就可以理賠,而是要符合條款「長期照顧」生理或認知功能障礙的判定才行。
看完給付條件,就是感覺好遙遠,當初為什麼要買這個啊?
•長照險:
以「狀態」來判定,不論是因為疾病、意外、老化,只要達到條款約定的狀態即符合理賠資格。
•失能險:
以「失能等級表」判定。
如果以利己的觀點,似乎失能險更實用些。
如果再加個
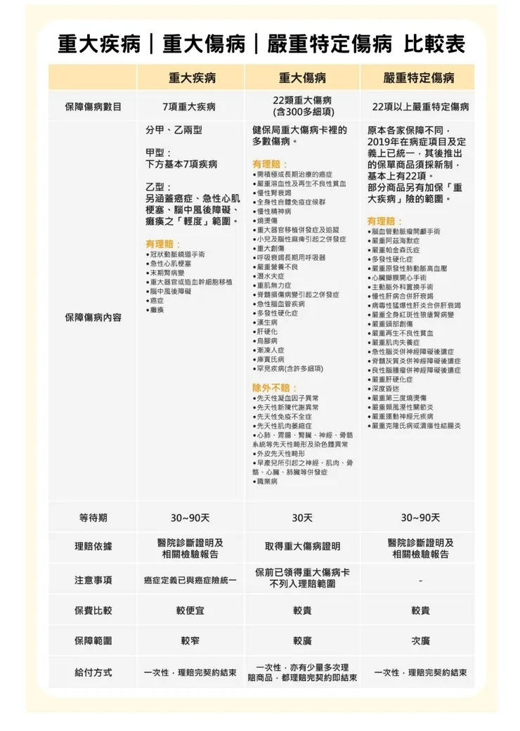
- 特定傷病險或重大傷病險
區分:重大疾病險、重大傷病險、嚴重特定傷病險。更實用些。
(三者的差別在於保障的傷病「範圍」與「定義」不同)。
思考方案
- 用終身主約出單;用定期附約拉高保障。
考慮加買:
- 特定傷病險或重大傷病險。
- 以實支實付醫療險+定期意外險為主軸規劃。
意外險保費便宜,不會隨年齡影響保費,多具高槓桿倍數。
實支實付醫療險主要轉嫁「住院」治療的醫療費用
醫療險和意外險可轉嫁風險,但醫療險往往是保費太高。
而且醫療險理賠最大的爭議,多和「必要性醫療」有關。
例如:
保戶罹癌,因為標靶藥物所費不貲,便主動要求醫師安排他住院一日,並在住院期間領取標靶藥物,出院後服用。
通常而言,服用標靶藥物不需要住院,保險公司有很高的機率拒絕理賠。
目前實務上,保戶若針對「帶藥出院」的爭議提起訴訟,結果也以敗訴居多。




















