P203L1~ P205LL2

改變自己的心,
給自己帶來希望、
光明和充實的人生,
從而影響他人,
利益他人。
佛法就是這樣的——
「自利利他」。
—引自《希望‧新生》四季法語│福智文化
【廣論‧消文】
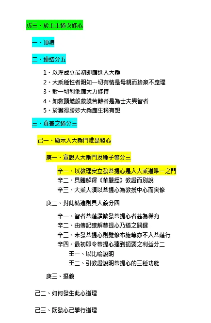
一、科 判

二、消文
本週進度:P203L1如是恆長修習生死種種過患~ P205LL2最要是彼補特伽羅入大乘數
師父開示:https://lamrim.xyz/player2/?&tch=gl1&af1=88a&st1=1498&af2=88b&af3=89a&et3=834
菩提道次第廣論卷八
敬禮至尊成就大悲諸善士足。
(1)頂禮
恭敬頂禮至尊成就大悲的諸佛菩薩蓮足。
如此敬禮的必要,即:令未生起大乘道者能生起,已生起者能穩固,已穩固者能增上。大乘功德之產生、穩固、增上與圓滿,都依賴禮敬大乘及一切諸先覺菩薩眾,由禮敬大乘能開發內在的大乘善根。
(2)連結文
1.以理成立最初即應進入大乘
如是恆長修習生死種種過患.見一切有如同火坑.欲證解脫息滅惑苦.由此希求策逼其意.學三學道.能得解脫脫離生死。又此解脫無所退失.非如善趣.然所斷過及所證德僅是一分.故於自利且非圓滿.由此利他亦唯少分.後佛勸發當趣大乘。故具慧者.理從最初即入大乘。如《攝波羅蜜多論》云.「無力引發世間利.畢竟棄捨此二乘.一味利他為性者.應趣佛乘由悲說。」又云.「知樂非樂等如夢.見癡過逼諸眾生.捨棄利他殊勝業.此於自利何精勤。」
如之前依多門中長時修習生死的種種過患,則見三有猶如火坑,無一處可以安住;為欲證得能息滅一切煩惱、痛苦的解脫道,求得涅槃,即以迫切希求解脫之心,策勵自己精進修學戒定慧三學,從而能成辦徹底的斷除輪迴、獲得究竟解脫。
又這種解脫功德雖然已不會退失,不像(有漏)善趣,一旦福報窮盡還會退墮,然而即便證了阿羅漢,他所斷的過失和所證的功德都只是一部分;如此,連自利尚非圓滿,由此要利他,也只是少分而已。最終仍須經佛陀放光勸說,策發這些阿羅漢能進一步發菩提心,以進入大乘道行列。因此,真正具慧的行者,理應從一開始就選擇趨入大乘。
如《攝波羅蜜多論》所說:「聲聞、緣覺既然無能力成辦一切有情的利益,就應徹底捨棄修習二乘之心;如果行者一心想要利他,就該直接趣入以大悲心為體性的大乘道。」又說:「大乘菩薩以智慧觀見輪迴的苦樂猶如夢一般虛幻,了無自性,又看到眾生因無明愚癡之過而受到眾苦逼惱,因此油然生起大悲心,怎麼可能捨棄利他的殊勝事業,反而精勤於追求自利呢?」
2.大乘種性者明知一切有情是母親而捨棄不應理
如是見諸眾生墮三有海與我相同.盲閉慧眼不辨取捨.履步蹎蹶不能離險.諸有成就佛種性者.不悲愍他.不勤利他不應正理。即前論云.「盲閉慧目步蹎蹶.欲利世間有佛種.何人不起悲愍心.誰不精勤除其愚。」
如是,看到眾生和自己一樣,也漂墮在三有苦海中,如盲人般沒有慧眼,不知善惡取捨,舉步蹣跚地趨向險道。見此光景,具有大乘種性的菩薩,不悲愍眾生、不積極利他,怎麼說也不合理。如《攝波羅蜜多論》所說:「看到眾生盲無慧目,步履蹎蹶地走向險處,發願要利益眾生的大乘菩薩們,誰還能不起悲心?不努力幫助眾生去除愚癡?」
3.對一切利他應大力修持
當知此中.士夫安樂.士夫威德.士夫勝力.謂能擔荷利他重擔.唯緣自利共旁生故。故諸大士本性.謂專一趣注行他利樂.《弟子書》云.「易得少草畜亦食.渴逼獲水亦歡飲.士夫此為勤利他.此聖威樂士夫力。日勢乘馬照世遊.地不擇擔負世間.大士無私性亦然.一味利樂諸世間。」
應知,此處所說上士內心希望作的、上士的功德威力、上士的殊勝能力,都是指他能肩負利益眾生的重擔,如果只緣自利,和旁生又有什麼區別?所以,大士夫的本性,即專注於成辦他人的利益、安樂。《弟子書》中說:「無需辛苦地有一點草可以吃,有一點水可以喝,就感到滿足快樂,這是旁生的本性;然而大乘士夫卻不同於此,而是日夜精勤於利他,因此,大士夫能感得第一等的威德、安樂、和力量。如同太陽無私地遍照世界,驅除黑暗;大地平等地承載萬物,無所揀擇;大士夫無私的本性亦是如此,只有一味地利樂世間有情。」
佛菩薩的叮嚀:
明明知道三界一切有情都跟自己一樣,具有相同的能力,相同的權利,以及相同的欲望→離苦得樂。明明知道這種的實際情況,我們又怎麼能夠只為自己的離苦得樂,而來思惟呢?明明看到別人也在受苦了,我們怎麼能夠自己一個人獨自享受呢?如果是如此的自私自利,或者是只求自利的這種心態來講的話,我們太自私了,這是不應有的。或者是我們只能夠滿足自己,或者自己身邊的眷屬,只能夠滿足如此的狹小利益的話,那畜生道的這些眾生們,他們也能夠作得到。像是動物牠們不只捕捉獵物,或者是尋找食物的時候,不只自己可以填飽肚子,也可以讓自己的兒女填飽肚子一樣,這樣的話跟動物幾乎是沒有兩樣的。
4.如救頭燃般救護苦難者是為士夫與智者
如是見諸眾生眾苦逼惱.為利他故而發怱忙.是名士夫亦名聰叡。即前書云.「見世無明煙雲覆.眾生迷墮苦火中.如救頭然意勤忙.是名士夫亦聰叡。」
看到眾生被眾苦逼惱,而發起急切救拔眾生的心,日夜奔忙、不辭勞苦,這種人才稱得上是大士夫、也叫智者。如《弟子書》中所形容:「見到眾生被無明黑雲遮蔽慧眼,見到眾生被煩惱迷亂墮入火坑,大乘行者就像自己頭上著火,急急忙忙趕去救度,這種毫不為己而精勤利他者,堪稱為大士夫、大智者。」
5.於獲得勝妙大乘應生稀有想
是故能生自他一切利樂本源.能除一切衰惱妙藥.一切智士所行大路.見聞念觸.悉能長益一切眾生.由行利他兼成自利.無所缺少具足廣大善權方便。有此大乘可趣入者.當思希哉。我今所得誠為善得.當盡所有士夫能力.趣此大乘。此如《攝波羅蜜多論》云.「淨慧引發最勝乘.能仁遍智從此出.此是一切世間眼.具足照了如日光。」由種種門觀大乘德.牽引其意起大恭敬.而當趣入。
所以,大乘是出生自他一切利樂的本源、是消除一切煩惱衰損的妙藥、一切智者均從這條大道走向菩提;大乘行者的見、聞、念、觸,都能長養、饒益一切眾生,並在行利他的同時,也能一併成辦自利,無有所缺,具足了廣大的善巧方便。有如此殊勝的大乘法門可以趣入修學,應當思惟:實屬稀有難得。今天,我慶幸自己有此善根因緣,得以聽聞這個妙法,我當竭盡所能趣入大乘。正如《攝波羅蜜多論》中所說:「以清淨的智慧,能引發最殊勝的大乘之道,這是佛陀一切智智的出生處,是一切世間眾生的眼目,如同日光可以破除一切無明、黑暗、愚痴。」我們應由各種角度思惟觀察大乘的功德,以此引發修習意樂和恭敬心,並真正趣入大乘。
佛菩薩的叮嚀:
如同太陽生起的時候,陽光能夠照耀一切世間所擁有的一切事物般,是非常無私的來照耀所有世間,驅除一切的黑暗。所以同樣的,想要去利益一切有情的這顆殊勝善心,他像是消滅一切黑暗的太陽般,來利益一切有情,成就一切眾生的利樂。所以如是的大乘的發心,在因位上,因為他所緣一切,以及乃至虛空未盡之前,要利樂一切有情眾生,所以發心非常的廣大。由此發心所行的善行和所思惟的法義,也是非常的廣大殊勝,所以所得的果報,也是非常的圓滿無量,故稱大乘。因為在因地上、正行上,以及他的果位上,都是無人能及,非常廣大殊勝的緣故,而稱為大乘。我們今天要隨喜自己的因緣,具有如此的善根,能夠聽聞大乘的教法,在此應該善諦聽大乘教授。
(3) 真實之道分三
由是因緣於大士道次第修心分三.一顯示入大乘門唯是發心.二如何發生此心道理.三既發心已學行道理。 今初
己一、顯示入大乘門唯是發心
庚一、宣說入大乘門及種子等分三
辛一、以教理安立發菩提心是入大乘道唯一之門
如是若須趣入大乘.能入之門又復云何。此中佛說二種大乘.謂波羅蜜多大乘與密咒大乘.除此更無所餘大乘。於此二乘隨趣何門.然能入門唯菩提心。
若要趣入大乘,首先應該知道什麼是能進入大乘之門?關於這點佛陀宣說了二種大乘,即波羅蜜多大乘(顯教.一般大乘)和密咒大乘(密教.金剛乘),此外再沒有其他大乘了。對這二種大乘,不論趣向哪一種,要進入大乘的時候,唯一的入門只有菩提心而已。
若於相續.何時生此未生餘德.亦得安立為大乘人。何時離此.縱有通達空性等德.然亦墮在聲聞等地.退失大乘。大乘教典多所宣說.即以正理亦善成立。故於最初入大乘數.亦以唯發此心安立.後出大乘亦以唯離此心安立。故大乘者.隨逐有無此心而為進退。
換句話說,無論是誰,在他的心續上,生起這顆殊勝菩提心(此指世俗菩提心),縱使沒有其他的功德,也稱為大乘人,因為他入了大乘了。
相反的,無論是誰,離開了這顆菩提心,縱使有現證空性的智慧,縱使是聖者,可是便會墮入於聲聞或者是獨覺等地,退失大乘。
對此,許多大乘教典多有宣說,而且透過正理也善能成立。所以,最初進入大乘,唯一是以發起菩提心而安立,後來退出大乘,也唯一是以退失菩提心而判定。因此,是不是大乘行者,完全是隨著有無菩提心而成進退。
名相釋義:菩提心分類及修行次第 詳見福智僧團全球資訊網
問題:何謂世俗菩提心、勝義菩提心?何者為勝?是否有次第差別?
回答:
簡言之,一般所言的「為利有情願成佛」的心,就是世俗菩提心。從入大乘道至佛位之間皆有世俗菩提心,未入大乘道者心中皆沒有世俗菩提心。勝義菩提心則具足三種殊勝:一、經教殊勝→多聞;二、因殊勝→集二資糧(福智資糧);三、內證殊勝→現證空性,且是大乘主要的殊勝意識,即是勝義菩提心。簡言之,是大乘聖者心中的現證空性之心。
如果想要成為大乘聖者(實證空性後的大乘聖者,又稱勝義菩薩),心中非有勝義菩提心不可;如同想要成為菩薩(這裡特指初階入菩薩列的凡夫,還未證悟空性了脫生死),心中一定要有世俗菩提心。
對一位大乘定性的行者來說,必須先生起世俗菩提心,成為菩薩,其後累積一大阿僧祇劫的資糧,成為聖者時才能生起勝義菩提心。勝義菩提心的殊勝建立在世俗菩提心的攝持,有世俗菩提心的人不一定現證空性。就生起層次而言,勝義菩提心較為殊勝。
解答法師:釋性藏
補充:
菩提心分為兩種:一種世俗菩提心(凡夫菩薩). 一種勝義菩提心(聖者菩薩.佛),擁有這兩種菩提心其中一者,都稱之為"菩薩"。
所不同在於其修道進程,世俗菩提心者為初入大乘,還在廣修資糧道、加行道的菩薩,其本身還在生死輪迴中,還未證悟空性得解脫,但因心中已實證菩提心,因地廣行菩薩行,是名菩薩。
勝義菩薩則已經了生脫死,進入登地的菩薩,由凡夫已修證成為聖者,此擁有空性慧所攝持的菩提心,名"勝義菩提心"
如《入行論》云.「發菩提心剎那後.諸囚繫縛生死獄.然應稱為善逝子。」又云.「今日生佛族.今為諸佛子。」此說發心無間.即為佛子。
如《入行論》中說:「當發起菩提心的刹那,即使是仍被繫縛在生死輪迴中的凡夫,也應該被稱為佛陀之子」。《入行論》中又說:「今天發菩提心,今天就進入佛的家族,成為一切諸佛的真正佛子。」這是說無論是處於畜生道或者是地獄道的眾生,只要發起了這顆菩提心,瞬間就會成為了菩薩,也就是所謂的佛子了。
《聖彌勒解脫經》云.「善男子.譬如破碎金剛寶石.然能映蔽一切勝妙金莊嚴具.亦不棄捨金剛寶名.亦能遣除一切貧窮。善男子.如是發起一切智心金剛寶石.縱離修習.然能映蔽聲聞獨覺一切功德金莊嚴具.亦不棄捨菩薩之名.能除一切生死貧窮。」此說雖未學習勝行.然有此心便名菩薩。
《聖彌勒解脫經》說:「善男子!譬如金剛寶石,縱使它破碎了,卻仍勝過其他一切勝妙的金飾,既不失其原來金剛寶石之名,它昂貴的價值也一樣能去除世間一切貧窮。善男子!同樣的,如果發起了成佛利他的菩提心,就像金剛寶石ㄧ樣珍貴,即使尚未修學殊勝的學處,也仍然超越聲聞、獨覺一切如黃金般的功德,不僅具有菩薩之名,也能遮除一切世間的貧乏。」此說明,縱使未修習六度等殊勝菩薩行,但只要具有菩提心,便可稱為菩薩。
龍猛菩薩云.「自與此世間.欲證無上覺.其本菩提心.堅固如山王。」
龍樹菩薩說:「若想解決自己和世間一切有情的苦,需證得無上正等正覺,其之根本在於發堅固如須彌山的菩提心。」
《金剛手灌頂續》云.「諸大菩薩.此極廣大.此最甚深.難可測量.秘密之中最為秘密.陀羅尼咒大曼陀羅.不應開示諸惡有情。金剛手.汝說此為最極希有.昔未聞此.此當對何有情宣說。金剛手答曰.曼殊室利.若有正行修菩提心.若時此等成就菩提心。曼殊室利.爾時此諸菩薩行菩薩行.行密咒行.當令入此大智灌頂陀羅尼咒大曼陀羅。若菩提心未圓滿者.此不當入.亦不使彼見曼陀羅.亦不於彼顯示印咒。」故法雖是大乘之法.不為滿足.最要是彼補特伽羅入大乘數。
《金剛手灌頂續》中說:「諸位大菩薩!這是非常廣大、甚深、難測、秘密、極密的陀羅尼咒大曼陀羅,不應該為惡劣的有情公開教授。文殊菩薩問:『金剛手菩薩!您說這最稀有、前所未聞的密法,應該對哪種有情宣講?』金剛手菩薩回答:『文殊菩薩!唯有已經進入菩提心正行而且獲得成就的人,才能聽聞。文殊菩薩!這些能行菩薩行和密咒行的菩薩行者,應該讓他們進入此大智灌頂的陀羅尼咒大曼陀羅。如果菩提心尚未圓滿者,就不應該進入密乘,不應讓他觀看壇城,也不應向他顯示手印和咒語。』
由此可知,法雖然是大乘之法,但僅以「法是大乘法」尚不足以安立「人是大乘人」,最重要的是,這位修行者必須真正發起大菩提心,真正進入大乘的行列。
名相釋義:
「陀羅尼」咒: 陀羅尼是「總持」的意思,即總持某個本尊的真實精神。陀羅尼可以說是將某一位本尊、佛菩薩、聖者、天神、護法等作連結與掌握其精神的做法。密咒,則是在陀羅尼的基礎上,具有秘密,這個秘密即是「誓言關係」。修行者跟某一位本尊、佛菩薩等有誓言關係,因為具有秘密的誓言關係,所生的力量才稱為密法的力量。
「大曼陀羅」是集合所有的諸尊,全部在一起:佛、菩薩、金剛護法、空行跟諸天,都在一起的,就叫做「大曼陀羅」。
總之,這些密行的內容,很難用文字來全部呈現其甚深的內涵,有待我們一步一步學修上去,去見證祂的本地風光。對於尚無法窺其一二的深廣大法,生仰慕心嚮往心,當為願景,以期未來!
與 常師父 心靈對話:
- 何謂"殊勝下士"? 何謂"中士夫"? 何謂"上士夫"?
https://lamrim.xyz/player2/?&tch=gl1&af1=88b&st1=3&et1=269 - 自己的問題都解決了,為何還要走入"大乘""上士"?
https://lamrim.xyz/player2/?&tch=gl1&af1=88b&st1=269&et1=512 - 走路與騎馬,燭火與太陽,同樣的生命,不同的能量場
https://lamrim.xyz/player2/?&tch=gl1&af1=88b&st1=728&et1=945
https://lamrim.xyz/player2/?&tch=gl1&af1=88b&st1=959&et1=1082 - 何為"文父真養子"? 何為"善逝子"?何名"佛子"?
https://lamrim.xyz/player2/?&tch=gl1&af1=89a&st1=74&et1=238 - 入"密地"受"灌頂"的最根本的條件是什麼?
https://lamrim.xyz/player2/?&tch=gl1&af1=89a&st1=517&et1=782




















