❤️加入🔗帝亞官方群★健康管理師可隨時為您解答問題
❤️前往🔗帝亞官方購物商城享更多優惠市場趨勢研究機構 KANTAR 凱度消費者指數 2023 年第一季的研究顯示,在台灣每 2 位消費者中就有 1 位在過去一年內購買過保健食品,消費普及率高達 56 %。然而,面對琳瑯滿目的保健食品,若選擇不慎可能購買到身體不需要的產品,食用久了還可能造成身體負擔。快跟著帝亞用 4 大法則,根據自身需求選擇適合自己的保健食品吧!
挑選保健食品法則一:確認自身身體狀況需不需要保健食品
保健食品全稱為「保健營養食品」,主要協助身體補充每日營養及調整體質,作為一般性的營養補充品使用。但我們的身體,是否真的需要保健食品呢?你可以從以下 4 大面向來評估:飲食方式、自身體質、生活習慣及身體對營養素的消耗量。
如果你常吃外食、飲食不均衡、純素食者..,那你會需要保健食品
「均衡飲食」是最適合補充身體營養素的方式,根據衛生福利部國民健康署 107 年頒布的每日飲食指南手冊,建議的三大營養素比例是:蛋白質 10~20 %、脂質 20~30 %、醣類(碳水化合物)50~60 %,這個比例可以確保人體獲得足夠的營養,維持健康生活。

數據來源:衛生福利部國民健康署,出版年月:107 年 10 月
但對於大部分外食族來說,要做到每天均衡飲食其實難度非常高,尤其是現代人喜歡食用油炸或加工食品,這些食品的營養成分往往受到烹調、製造方式影響而流失;若你經常挑食或為純素食者,更難以攝取到足夠均衡的營養。在這種情況下,選用保健食品來協助補充營養是個不錯的方式。
但具體我們的身體需要補充哪些營養素呢?根據衛生福利部食品藥物管理署提出的國人膳食營養素參考攝取量,不同年齡族群需要補充的營養素有所不同,營養素建議指標包括熱量、蛋白質、13 種維生素、膽素以及各種礦物質。保健食品包裝上通常會顯示每日建議食用量,讓消費者可以根據自身需求服用足量的營養。

如果你的身體易受風寒、常感疲累、身體狀態不穩定..,那你會需要保健食品
除了飲食層面,如果你容易受外界溫度影響而手腳冰冷,或經常感到精神不濟,除了尋求專業的醫師協助外,也可以適量補充保健食品。例如,想要提升活力,可以選用含有 B 群的保健品;想要維持肌膚好氣色,則可以定期食用美妍光粹膠原粉。這些保健品可以補充身體所需的營養,有助於提升身體整體狀態。
如果你生活中習慣晚睡、時常久坐、極少運動..,那你會需要保健食品
在忙碌生活中,如果你養成習慣晚睡、長時間久坐、又缺乏運動等習慣,這會加速身體的營養素流失。因此,適時補充能提升精氣神的保健食品是很重要的,例如滴雞精、人蔘飲等產品,這些保健食品含有豐富的營養素,能協助改善身體疲勞感,提高生活品質和工作效率。
如果你正處於懷孕、減脂、術後等對營養素消耗量大的期間,那你會需要保健食品
除此之外,在身體需要消耗大量營養的特殊時期,如懷孕、減脂、術後、重訓..等,也可以搭配保健食品讓營養更充足。例如,在懷孕期間補充葉酸可以幫助寶寶更健康地發育、在減肥時補充膳食纖維保健品可以增加飽腹感,有助於控制食欲,讓身體在特殊時期得到更好的護理。
👉推薦閱讀:2024網路推薦酵素品牌!!最新7款消化酵素推薦重點一次看!
👉推薦閱讀:2024 年 5 款膠原蛋白推薦!3 原則告訴你如何吃出澎潤好氣色
挑選保健食品法則二:了解保健食品中營養素的功效
透過前述的篩選,你已經評估過你的身體需要補充保健品來提升營養後,還需要了解這些營養素主要有哪些效用,此處整理衛福部提出國人膳食營養素參考攝取量中 13 種維生素及 8 種礦物對應之生理功能,讓你知道這些營養素如何幫助人體維持運作。
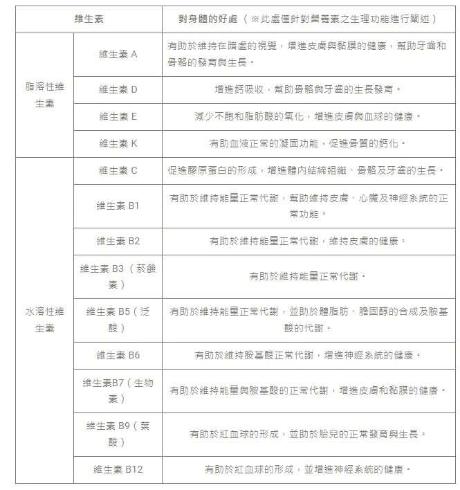
13 種維生素對身體的好處
人體共需要 13 種維生素,包括 4 種脂溶性維生素(維生素 A、D、E、K )和 9 種水溶性維生素( 8 種維生素 B、維生素 C )。儘管維生素無法提供身體熱量,但在身體代謝中卻扮演著關鍵角色,以下列表整理了這些維生素對身體的好處,幫助你瞭解維生素的保健功效。

常見 5 種礦物對身體的好處
我們的身體也需要從食物中攝取適量的礦物質, 以維持各細胞和器官的正常功能,像是鈣有助於維持骨骼的發育、碘有助於維持身體的機能、鎂有助於身體正常代謝..等等,以下我們整理了常見礦物對身體的好處,讓你知道每種礦物的效用。
❤️加入🔗森崎SENGI官方LINE@有專人問您服務
❤️前往🔗森崎SENGI官方購物商城享更多優惠

挑選保健食品法則三:篩選安全有效的保健食品
當你已經從 4 大面向評估過自己的狀況,並且了解營養素對身體的好處之後,接下來你需要透過 3 個指標來挑選出安全有效的保健食品:營養成分劑量、品質安全證明、完善的保存方式。
營養成分劑量:確認保健食品中營養素的有效劑量足夠
由於人體每天需要一定比例的營養素,當保健食品中有效成分劑量過低,買了不僅浪費錢,還可能吃到身體其實不需要的元素。故選購保健品時,應該先確認產品外包裝或營養標示中,主要營養素的添加含量是否清楚標示,確保能夠滿足你的營養需求。
品質安全證明:確認保健食品經過專業機構檢驗有效性和安全性
保健食品主要是為了補充身體所需的營養,倘若商家使用劣質成分或在製造上偷工減料,不僅吃了無感還可能會傷害身體。因此,我們應該確認保健食品經過第三方公正機構檢驗,如 SGS 台灣檢驗科技;並通過食品安全相關認證,如 HACCP、ISO22000 等,才能讓我們更加放心地選擇保健品牌。

完善的保存方式:確認保健食品的包裝完整並備註保存方式
保健食品的保存方式也相當重要,沒有良好的保存方式容易讓營養素流失。通常保健食品需要「放置陰涼乾燥處,避免陽光直射」,有些液體類飲品則需要放置在冰箱保存;當保健食品的包裝上沒有清楚標示保存方式,致使保健食品無法被人妥善保存,將可能導致其接觸到水分或空氣而受潮、氧化,失去原本的保健效果。
挑選保健食品法則四:選擇正確服用保健食品的方式
當我們挑選到有效、品質有保證的保健食品後,再來需要建立正確服用的觀念,才能讓產品真正發揮效能。服用上主要可以聚焦在 2 大方向:保健食品的服用時間、保健成分服用的禁忌。
保健食品服用時間大不同
在正確的時間服用保健食品,才能讓其發揮最佳的吸收效果。例如,膳食纖維在空腹時食用更有助於促進腸道蠕動、魚油屬於脂溶性營養則建議在餐後服用,普遍我們會將保健食品的食用方式分為 3 類:空腹吃、飯後吃/隨餐吃、睡前吃。
腹吃保健食品(飯前至少 1 小時以上/飯後至少 2 小時以上)
鈣片/檸檬酸鈣:溶解度不受胃酸 pH 值影響,故任何時段皆可食用。

膠原蛋白:空腹或睡前膠原蛋白較不受其他食物影響,進入體內容易被吸收。
👉 有效安心的膠原蛋白如何挑?從功效到選擇方法一次看懂!
- 鐵:鐵劑在酸性環境下有較好的吸收率,故建議空腹或睡前吃。
- 益生菌(耐酸):耐酸的益生菌可於空腹時服用。
- 膳食纖維、菊苣纖維:空腹吃能增加飽足感並有助於降低食慾。
- 滴雞精、鱸魚精、滴魚精、蜆精、人蔘飲、苦瓜素、甲殼素、蜂膠:早晨空腹時食用能提升吸收效果。
飯後吃保健食品(飯後 1 小時以內吃)/隨餐吃保健食品(跟著餐一起吃)
- 鈣片/檸檬酸鈣:溶解度不受胃酸 pH 值影響,故任何時段皆可食用。
- 益生菌(不耐酸):飯後吃可以避免食物中的胃酸破壞益生菌,提高益生菌活性。
- 水溶性營養( B 群、葉酸、維生素 C ): 飯後攝取,有助於提高吸收效果。
- 脂溶性營養(維生素ADEK、葉黃素、魚油、藻油、DHA、蝦紅素、磷蝦油、魚肝油、月見草油、Q10、大豆卵磷脂、薑黃):餐後或隨餐食用,有助於與食物中的脂肪一同吸收,提高脂溶性營養的吸收率。
- 酵素:酵素主要功能在於幫助食物從大分子營養分解為小分子營養,故飯後食用最合適。
- 紅麴、蜂王乳、靈芝: 適合於飯後補充。
睡前吃保健食品(睡前 30 分鐘以內吃完就去睡)
- 鈣片/檸檬酸鈣:溶解度不受胃酸 pH 值影響,故任何時段皆可食用。
- 膠原蛋白:空腹或睡前膠原蛋白較不受其他食物影響,進入體內容易被吸收。
- 👉 有效安心的膠原蛋白如何挑?從功效到選擇方法一次看懂!
- 鐵:鐵劑在酸性環境下有較好的吸收率,故建議空腹或睡前吃。
- 水溶性營養( 葉酸、維生素 C ):睡前搭配水服用幫助吸收。
- GABA: 睡前攝取有助於入睡。

保健食品服用禁忌一定要知道
除了保健食品的食用時機外,如果搭配錯誤的服用方式,不僅可能會影響吸收效果,也可能對身體產生不好的影響!接續我們分成 3 區塊來講述,食用保健食品時有什麼需要注意的事項。
保健食品成分間的搭配禁忌:這些成分不能一起搭著吃!
✖ 鈣和鐵不能一起吃:鈣和鐵都屬於二價礦物質,兩者在身體吸收路徑相似,會互相競爭影響吸收率。
✖ 鐵和膳食纖維不能一起吃:膳食纖維會降低鐵的吸收率。
✖ 膳食纖維和油脂類的保健食品不能一起吃:膳食纖維會吸附油脂,故會降低油脂類保健品的吸收率,如魚油、藻油。
保健食品與藥品不要互相搭配食用
由於腸道內的食物會一起被吸收,所以無論是中藥還是西藥,都不建議與保健食品同時補充,因為它們之間可能互相影響!例如抗生素可能會剷除益生菌,使益生菌失去功效,因此,建議藥品和保健食品之間應該間隔 30 分鐘以上再補充,也可在先諮詢醫生意見,確認開立的藥品與保健食品是否會有作用問題產生。
要吞嚥保健食品時不要搭配茶或咖啡
在服用保健食品時千萬不要貪圖方便,而直接用手邊有的茶或咖啡來搭配,這兩種飲品可能會影響有效成分的吸收;同時因為利尿的關係,可能會讓水溶性維生素加速排出,造成保養效果大打折扣,故在服用保健食品時,還是以水搭配服用為主。

對於保健品常見的 3 大迷思
迷思 1:保健食品能夠取代藥品來維持身體健康
儘管保健食品可以補充身體所需的營養,但它們本質上僅是食品,並不具有治療疾病的功效。因此,在面對明顯的健康問題時,仍需尋求專業醫生建議和治療,以免錯失最佳的治療時機。同時,要想調整身體狀態,仍需朝著良好的生活作息和均衡的飲食努力,不應僅將保健食品視為唯一的解決方案。
迷思 2:一次吃越多保健食品身體保健效果越好
保健食品用於日常特定營養素的補充,根據衛福部提出國人膳食營養素參考攝取量,不同年齡層的人都有不同營養攝取含量的建議,所以並不是用量愈高愈好!攝取過多可能還會導致負面效果,像是攝取過量的維生素 C 會引發噁心、嘔吐等徵狀,攝取過量的維生素 A 恐會導致眩暈、視力模糊等副作用,故遵照保健產品建議服用量才是最佳解方。
迷思 3:保健食品吃了就馬上見效
每種保健食品的效果展現時間各有不同,建議按照保健食品的外包裝建議量來服用,通常需要連續食用 2 到 3 個月以上才能看出效果;同時記得要持之以恆地服用,才能確保身體獲得足夠的營養。如果在服用保健食品後感到身體不適,應該立即停止使用,並尋求醫療協助,以確認問題的來源。

想要安心選到有效的保健食品,快來帝亞免費諮詢
想要安心選到有效的保健食品絕對需要謹慎評估,透過 diaboutique 帝亞整合的 4 大法則:確認自己是否需要保健食品、了解保健成分的功效、藉由 3 個指標來篩選安全有效的保健品、了解如何正確的服用保健品,並破解保健品常見的 3 大迷思,才能讓身體在補充到足夠營養的同時,也不會對身體造成傷害。倘若你仍然不知道如何選擇有效可靠的保健食品,
❤️加入🔗帝亞官方群★健康管理師可隨時為您解答問題
推薦閱讀
👉推薦閱讀:長期應酬=變胖,身體發炎代謝下降怎麼辦
👉推薦閱讀:減肥瘦身需增加新陳代謝,來保持好身材
👉推薦閱讀:少吃『澱粉』還是胖,原來是沒減『醣』不怕醣類剋星來幫你
👉推薦閱讀:代餐的健康功效:輕鬆減重與營養補充的理想選擇
👉推薦閱讀:減肥吃代餐,輕盈計畫的有效指南
👉推薦閱讀:你也有排便不順的困擾嗎?3 大菊苣纖維功效助你享受輕盈排空感
👉推薦閱讀:膠原蛋白的神奇功效,補充關節與細胞的關鍵因素
👉推薦閱讀:水嫩透亮的肌膚秘訣,『內外兼顧』是關鍵
參考資料
參考資料 1:KANTAR 凱度消費者指數-保健品 M 型化平均消費增 54 %熟齡網購勢力漸起
參考資料 2:衛生福利部國民健康署-每日飲食指南手冊
參考資料 3:衛生福利部食品藥物管理署-國人膳食營養素參考攝取量
























