警察薪水
- 本俸
- 專業加給
- 警勤加給
另外還有不是每個警察都有,依身分職務、人口繁雜和交通不便地區、特殊技術常見的加給有:
- 繁重加給
- 主管加給
- 地域加給
- 刑事加給
- 鑑識加給
最後還有深夜危勞津貼、超勤津貼(加班費)的部分,以上全部相加就是每個月的警察薪水。年底有年終獎金,每年依考績不同,考績獎金也不同。
警察補助的部份,享有一般公務員的相關補助(婚喪生育、子女教育),還有國旅卡補助,以及不休假加班費等。接著細部介紹相關薪水及補助規定。

警察薪水:本俸
本俸就像底薪,警察本俸依不同官等、職等(官階)及俸級會有不同俸額(點),不同俸額(點)會對應不同金額。
官等有警監、警正、警佐;職等(官階)有一、二、三、四階。各職等(官階)有不同的對應俸級與俸額(點)。
比如剛通過四等考試的基層警員,官等為「警佐」職等為「三階」、俸級為「三級」,由俸額 150 (點)起跳,而依下圖「警察人員俸表」可知對應的金額在 113 年為新台幣 21330 元,此數字即為本俸的金額。
要晉升職等(官階)或俸級,則需要考績,依《公務人員考績法》規定:
- 晉升職等(官階):需二年列甲等;或一年列甲等、二年列乙等。
- 晉升俸級:考績甲等或乙等都可跳俸級;若為丙等則留原俸級。
新人如連拿四年甲等,可以比全拿乙等的同期畢業同學多跳 20 元俸點,上一樣的班,領比較多的錢。
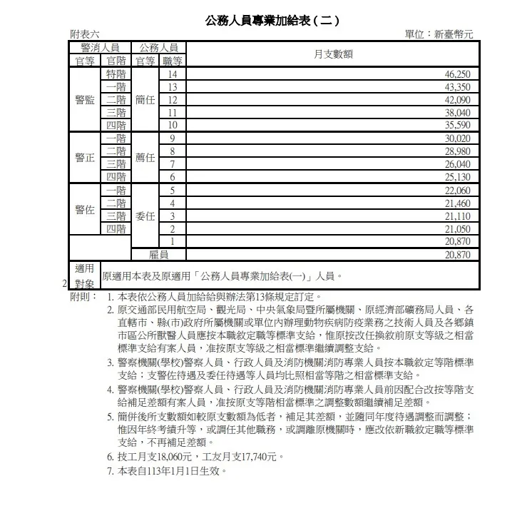
警察薪水:專業加給
專業加給為警察專業技術、工作危險性等因素所給予的加給,由下圖可知,在警佐官等,職等(官階)在三階與一階,在民國 113 年差額為 950 元。但一旦通過升官等考試或佐升正訓練,警正四階與警佐一階,就差了 3070 元。
所以只要能通過升官等考試或佐升正訓練,就能加薪 3000 元。超勤加班費與年終、考績獎金也會一起增加。
如圖,剛畢業的警佐三階三級,專業加給為 21110 元。
警察薪水:警勤加給
為因應警察人員隨時要面對的危險性和不安定性,以機關層級分為三級,第一級為 9700 元,第二級為 8730 元,第三級為 7760 元。此加給不會隨官等職等晉升增加。
由下圖可知,剛畢業就分發到臺中市(直轄市)的警員,警勤加給為 9700 元。
警察薪水:繁重加給
此部分為六都直轄市才有,為各直轄市支出而非中央支付。此加給同樣不會隨官等職等晉升增加。
- 臺北市及新北市為警勤加給的一倍。
- 桃園市、臺中市、臺南市、高雄市政府警察局及其所屬機關(單位) ,為警勤加給的七成。
畢業就分發到臺中市(直轄市)的警員,可以拿到 9700 元的七成,即 6790 元。
所以,剛通過警察考試的新人,依通過三等或四等考試的不同,起薪也不同:
範例一:
- 通過警察四等特考,剛畢業就分發到臺中市區派出所的警員小明,為警佐三階三級起敘(俸點 150 )。在不算加班費,也不扣掉勞退及退撫自提部分的情形下,每個月的薪水會有?
- 答: 21330 + 21110 +9700 + 6790 = 58930 元。
範例二:
- 通過警察三等特考,剛畢業就分發到臺中市區分局擔任巡官的大壯,為警正四階三級起敘(俸點 245 )。在不算加班費,也不扣掉勞退及退撫自提部分的情形下,每個月的薪水會有 ?
- 答: 28390 + 25130 + 9700 + 6790 = 70010 元。
警察薪水:超勤津貼
超勤津貼就是所謂的加班費,每天上超過 8 小時的部份可報超勤,除因特殊狀況(國定假日、偵辦臨時緊急案件)外,一天超勤限 6 小時內,一個月限制 80 小時,但遇特殊情形能延長,金額上限為 19000 元。外勤單位較能報超勤加班,內勤單位除督勤等特殊情形外,一般不能報加班費。
超勤加班費的計算如下:
- 前例剛畢業的警員小明(俸點 150 ),他的加班費為每小時( 21330 (本俸) + 21110 (專業加給) )/ 240( 8 小時/日* 30 日) = 177元。
- 若今天是警正四階(俸點 275 )的警員老張,在派出所任職,未擔任正副主管的情形下,他的加班費為每小時( 30620 + 25130 )/ 240 = 232 元。
在不請假的情形下,臺中市警員每月加班 40 - 50 小時,也就是小明每月加班費,小明的加班費大部份會落在 7080 - 8850 元之間;老張的加班費大部份會落在 9280 - 11600 元。
警察薪水:主管加給
在警察單位擔任主管,如派出所正副所長,因為責任繁重,又要長時間在派出所顧廟,所以有額外的主管加給,會依官等、職等(官階)不同,有不同的金額,同時也會增加超勤加班費的金額。
如資深巡佐為警正四階,在派出所擔任副所長,除了可以多領主管加給 4720 元外,每小時加班費亦會增加( 4720 / 240(四捨五入) )20 元,但因為主管加班時數高,超勤加班費常常是報滿 19000 元。
警察薪水:地域加給
此加給是衡量偏遠地區的交通、生活不便程度,依艱困程度分級,並設有年資加成,也就是待越久,地域加給的金額就越高。
如派任到馬祖,每月可加領 9790 元,若待滿15年以上,可額外獲得年資加成最高三成的 2937 元。
警察薪水:刑事加給
此為偵查隊等刑事編制人員可多領的警勤加給,如偵查佐、小隊長、偵查員、分隊長及正副隊長等。金額為警勤加給的六成。與繁重加給同樣規定於警勤加給的附則裡。
如在臺中市警察分局裡擔任偵查佐,則比派出所警員可加領 5000 多元。
警察薪水:鑑識加給
需符合特定資格才能領取此加給,一般偵查隊支援鑑識工作不一定能領此加給。
警察薪水:深夜危勞津貼
為 113 年 6 月剛生效的「警察、消防、移民、空中勤務機關輪班輪休人員深夜危勞性勤務津貼支給表」所訂核發津貼規定。對深夜 00 時至 06 時實際在駐地外執行勤務的人員核發,每小時 100 元。但若為駐地內值班,備勤受理案件(夜間還是會有民眾到派出所報案),則無法領取此津貼。
相關規定:
一、行政院於 113 年 5 月 17 日核定「警察、消防、移民及空中勤務機關輪班輪休人員深夜危勞性勤務津貼支給表」,並自 113 年 6 月 1 日生效。內政部警政署業於 113 年 5 月 31 日訂定核發作業規定轉發各警察機關據以辦理。
二、警察機關輪班輪休人員深夜危勞性勤務津貼核發作業規定,所稱深夜危勞性勤務指前點人員自每日 0 時至 6 時於駐地外實際執行且無法休宿之下列勤務(不含督導勤務):
(一)巡邏。
(二)臨檢。
(三)守望。
(四)專案(屬)勤務。
(五)其他 實際外出執行之勤務。
三、本津貼支給基準及核計方式:
(一)每人每小時支給基準為新臺幣 100 元。
(二)深夜危勞性勤務時數以小時計。 同一勤務時段累計出勤時數未滿 1 小時者,均以 1 小時計。
(三)外出執行深夜危勞性勤務處(受)理 案件人員返回駐地後,接續就該案件 辦理必要性工作之勤務時數得合併計之。
四、本津貼非固定性給與,其支領對象、支給基準及深夜危勞性勤務時數核計時數應依上揭規定審核作業,核實發給。有冒領或審查不實者,依法究辦並追究有關人員責任。
五 、本津貼之核發目的係基於照顧長期作息紊亂、危勞程度及深夜於駐地外執勤風險較高之第一線輪班輪休人員,同時考量政府財政負擔及避免各類夜間執勤之公務人員要求援比,爰非輪班輪休人員及於駐地內執勤同仁不宜比照支給。
警察薪水:年終獎金、考績獎金
年終獎金是每年年底,依據公務員服務年資,官等官階及所擔任職務核發的獎金,警察與一般公務員相同,計算方式如下。
- 年終獎金:(本俸+專業加給+主管加給)* 1.5 (軍公教人員年終工作獎金發給注意事項)
- 考績獎金:(本俸+主管加給+專業加給+警勤加給+繁重加給+偏遠加給) * 0.5 (考績乙) 或 1 (考績甲)(公務人員考績法第7條)
- 考績獎金(年功俸):若職務滿十年未能晉階或升官等任用,而已晉至本官階職務最高俸級者,晉年功俸一級,並增加 0.5 個月(考績甲或乙);若達年功俸最高階俸額,則加 1 個月(考績甲或乙)。(警察人員人事條例第33條)
警察補助
警察同為公務人員,因此也享有公務人員的相關補助,以及休假補助及不休假獎金等,補助分別為:
- 子女教育補助
- 婚喪生育補助
- 休假補助(強制 10 天、國民旅遊卡)
- 休假補助(逾 10 天)與不休假加班費
以下就各點分別介紹。
警察補助:子女教育補助
為公務人員教育子女的補助金,從就讀國小(含)以上學校,符合資格即可申請,從國小的一學期 500 ,到私立大學最高補助 35800 元。
警察補助:婚喪生育補助
「結婚」與「生育」補助額度皆為兩個月本俸。
喪葬補助額度則分為父母或子女身故,有三或五個月本俸。
警察補助:休假補助(強制 10 天、國民旅遊卡)
因公務人員有強制休假每年至少十天(年資休假天數不足十天則強制休完),強制休假的天數,會補助 16000 元核銷國內消費,分為旅宿業消費和一般消費,旅宿業消費可超過(含) 8000 元,一般消費則限制在 8000 元內。
國旅卡等於將一日加班費限縮在 1600 元,相當於加班費 200 元/小時。但相較於資深警員不休假加班費可達 299 元/小時(俸點 525 ,警正四階, 299 =( 46590 (本俸)+ 25130 (專業加給))/ 240 ),10 天下來相當於少了近八千元。
由於國旅卡制度,以強制公務員休假的名義,變相讓公務員無法選擇不休假領取不休假加班費,且許多公務員有責任制,請休假仍要自主加班完成業務,等於無法確實休假,又無法拿金額較高的不休假加班費。加上消費有限制,也無法用於儲蓄、投資,因此許多公務人員並不喜歡這個制度。
行政院人事行政處國民旅遊卡相關事項 Q&A( 113 年 4 月修訂)
警察補助:休假補助(逾 10 天)與不休假加班費
計算方式為年度特休扣除掉強制休假的 10 日,第 11 日起有休假補助費;未休天數則有不休假加班費,計算方式為超勤加班費(小時/元) * 8 (小時),為單日不休假加班費。但若有國外休假則計算方式不同。
- 休假補助費(逾 10 日休假部分):整日:按日支給 600 元;畸零小時:按時數支給 75 元。
- 不休假加班費:【(本俸+專業加給+ 主管加給 )/ 240 (四捨五入)】* 8 小時
例如小美超勤加班費為 200 元 / 小時,其年資已達特休 21 天/年,今年休假 12 天,仍有 9 天未休假。今年的休假補助與不休假加班費則為 ( 600 * 2 ( 12 天扣除強制休假的 10 天) ) +( 200 * 8 * 9 )= 23600 元。
以上是警察薪水和補助。因為資料分散在各處,蒐集花了不少時間,希望對現職人員或想從事警職的朋友有幫助。若有誤植或登打錯誤也請跟我說。
我是A.P Penlight,謝謝你的閱讀,歡迎幫我按❤️、追蹤✅和分享轉傳或連結👋。
































