
在上次用過 perplexity 之後,就在想說...perplexity 這種服務。有其他類似的服務(競爭對手)嗎? 有的,就是 FeloAI。
為什麼會想找類似服務呢? 主要是 perplexity 有時候會回答全英文的答案,雖然說可以叫它翻譯,但...還要打字叫它翻譯(?),麻煩了一點。後來發現了 FeloAI,呦! 不錯呦~ 在它設定裡...直接有 繁體中文 的選項喔!(perplexity 目前只有簡體中文可以設定)

這幾天用下來(還沒有認真用啦),有發現兩個不同點可以補充一下:
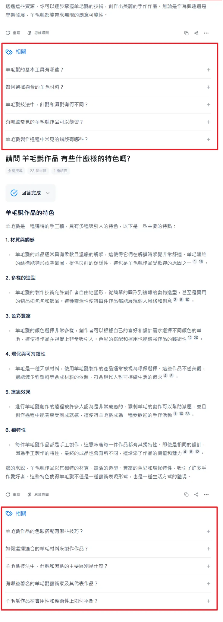
1.FeloAI 問後的建議後續 "相關" 提問會保留!
perplexity 只有一份,會放在整份提問的最後,問了新問題就會產生新的 "相關" 的內容,就看不到之前的了,這樣可能整份文件比較簡潔啦!

FeloAI 問後的建議後續 "相關" 提問會保留! 這樣比較方便,因為有時候 "相關" 內有兩個以上的問題想問,就可以捲動回去,再問另一個問題~ perplexity 就沒辦法這麼方便了!

2.FeloAI 可以產出思維導圖(心智圖)...仔細看,答案的最後會有一個 思維導圖 小小按鈕,您可以按下去看看。

蠻酷的! 如果您是心智圖愛好者...那麼! 唯一選擇 FeloAI ,哈哈哈!
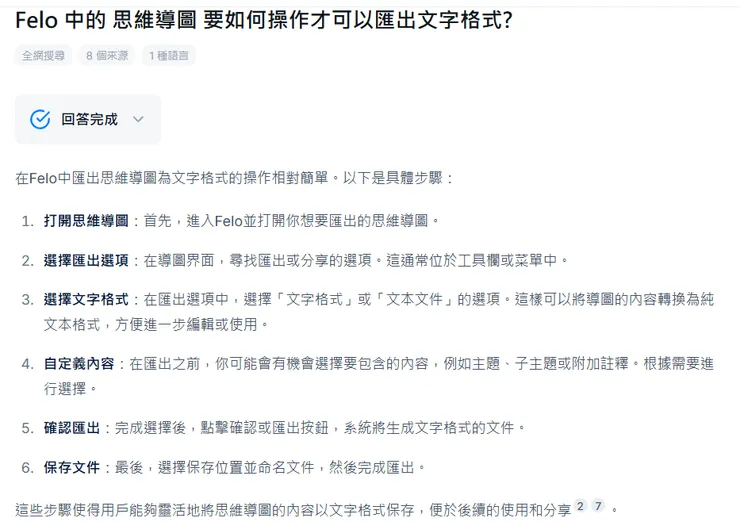
不過,雖然產生心智圖的時候,它有個下載鈕,我試過,是可以下載成 PDF 檔(複製鈕則是複製圖片格式),我問過 FeloAI自己,它是說可以匯出成文字格式(如此...之後要在心智圖軟體中修改會比較方便)...但我沒找到在哪裡? 下圖是它的回答:

它是講得...煞有介事啦~但...嘻嘻! 沒看到!
好的~ 其他部分~ 我還沒有深入研究啦! 有興趣的話,您認真試試看!
























