
圖片來源:茶水間
Perplexity+DeepSeek R1強強聯手:AI搜尋引擎如何解決工程師痛點,提升效率?
前言:不怕專業外洩為優先考慮
聽說Perplexity搜尋引擎,是連黃仁勳都愛用的 AI 搜尋引擎!既然在今早07:00收到 Aravind email:A major update to Perplexity。哇,它要導入大陸火紅的 DeepSeek R1 這還得了啊!
這會不會嚇壞一堆人呢?詢問、搜尋的數據會不會在對岸持續監控呢?細細閱讀之後了解到:他的伺服器託管在美國、歐洲,不在對岸。這下總算可以放心使用了。➡️直接結論:
🔥重點是:免費使用,就很夠用了!🔥
🔥上傳Handbook+團隊=效率化知識管理🔥
工程師痛點是什麼?
我83年跨入半導體產業,85年被派去日本三菱見習,半年時間得把製程技術學回來,還得把英日文handbook全數改版成中文。那時候真的是燒腦啊,因此對工程師的痛點,我相當感動身受。
✅半導體設備handbook,光是一個製程單一個站點,handbook就高達數千頁,全部英文,讀完還不代表你完全理解了!
✅半導體產業鏈,多數是專業分工,因此跨國客戶的DCC改版文件,全是英文你還得讀懂,翻譯成廠內文件給同仁使用。
✅其他的異常處理,得透過「專家知識庫系統」找出Top 10排除方案;客戶稽核準備事宜等等…。
題外話:石頭哥決定~直接去函官方,幫台灣的學生、老師們爭取月租4.99美元(原先20美元)也把方格子連結🔗分享到🇺🇸

選項的「空間」適合工程師們:⭐️⭐️⭐️⭐️⭐️
接下來,我們談談它頁面下方的四個選項,其中的空間如何使用?
「空間(Spaces)」是一個強大的功能,允許用戶為不同的主題創建獨立工作空間。以下是其使用方法:
- 建立新Space:用戶可以創建一個新的Space,並為其命名和添加描述。這有助於組織和管理不同主題的內容12。
- 選擇AI模型:付費用戶可以選擇高級AI模型,如GPT-4,以適應特定工作需求26。
- 🔥上傳 Handbook =直接幫你讀:每個Space可上傳50份文件,每份文件最大25MB,這對於新手要閱讀1000多頁半導體某製程 Handbook 或是跨國企業文件轉換,甚至你要查詢解決方案,都非常有用26。
- 🔥雙重資料來源:Spaces可以從上傳的 Handbook +網路資源中搜索=解決方案,提升查詢效率2.
- 🔥協作功能=效率⬆️up 100%:重點是使用者可以邀請團隊成員,搭配項目3、4的上傳 Handbook,結合網路搜尋,簡直是你的團隊知識庫啊!56.

Perplexity:AI助手還能幫你什麼?
看完上面的「空間」運用,你是不是也覺得這個時代懂得運用AI的人,總是能讓你的效率更好,職場更為寬闊呢?
以後,有機會再來分享:哪些是老師們,最❤️愛使用的AI輔助工具呢?AI如何3分鐘完成我的簡報?我的AI簡報竟然直接串接Canva編修?腦袋空空,想風暴⛈️都難,什麼 AI心智圖可以無限擴編?0程式技術,也能10分鐘製作AI資料庫系統嗎?採購要特採零組件,AI如何自動直接生成查詢系統、二維條碼系統呢?… 先聊聊我放棄谷哥改用 Perplexity搜尋引擎吧!
為何 Perplexity 值得我推薦?
寫過論文的朋友一定知道,論文不只是要言之有物,更重要的是「有所本」。
現在的網路資訊爆炸的年代,謊話連篇的假文章一大堆,Perplexity.ai的優點包含會在你對話式搜尋中,讓你知道所有答案來源的可靠性,剔除掉很多的網路垃圾文、快速的Q&A、深入研究所有內容,底下還會提供可以更深入的擴展問題,以上完畢!
真有這麼厲害嗎?以下,彙整他的強項與案例:
獨特優勢:
✅資料來源引用:每個答案都附有可靠的資料來源,確保資訊透明且可信25。
✅知識圖譜:連接不同資訊點,形成全面理解3。
產品特色:

其他網路搜尋示範案例:
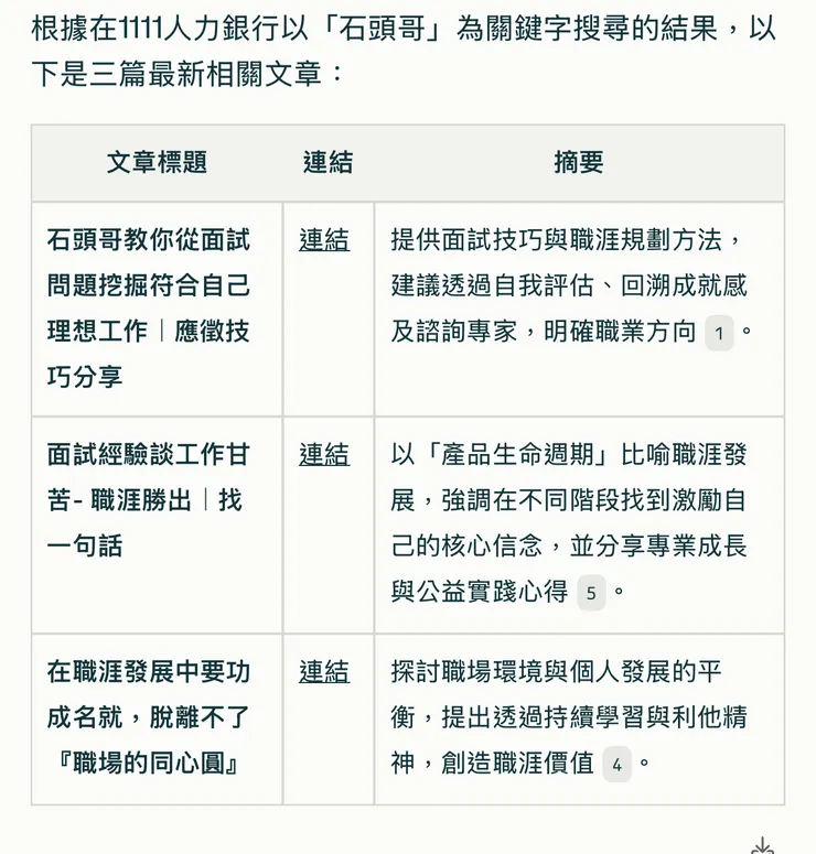
假設要在 1111人力銀行 職涯文章網站中,找到石頭哥最新的三篇文章,可以直接在Perplexity中輸入相關關鍵字進行搜索。

圖片來源:石頭哥取材Perplexity搜尋引擎

結論:為什麼你應該試試Perplexity?
懂得運用AI助手,菜鳥工程師、菜鳥主管,你都別擔心,快速幫你讀完Hankbook ,然後邀請團隊腦力激盪,再請它幫你建立成適合你們需要的知識庫就很厲害了。
最後我想說的是資訊過載的時代,搜尋已不再只是「找到」資訊,而是要「找到有價值的資訊」。Perplexity搜尋引擎結合AI技術,不僅能夠提供準確答案,還能讓你確保每個資訊的可信度與來源,這對於任何需要深入研究與學習的使用者來說,都是一項強大的助力。
現在,既然你已經知道這款工具的強大之處,那麼,不妨親自試試看?更何況這款AI搜尋引擎又結合了開源程式的DeepSeek R1,伺服器託管在美國🇺🇸。一來放心,二來可快速篩選出權威來源,同時具備交叉驗證能耐,石頭哥推薦你試試看囉!
➡️點我🔗連結Perplexity.ai https://www.perplexity.ai/
























