
一、產品體系
此系列始於2010年的Pirate Kings,截至目前商業化成績最好且最知名的是2016年的Coin Master(金幣大師),廣告詞「你剛攻擊我的村莊?」、「哇! 珍妮佛羅培茲」,連台灣都風靡一時;也有如Board Kings、Piggy GO(豬來了)等"致敬"產品,近期則是2019年的Dice Dreams與2023年的Monopoly Go突圍而出;根據海外報導統計,Dice Dreams與Monopoly Go累積營收分別突破16億美金與20億美金,直逼Coin Maste的39億美金。
單機向體驗+好友互動 是該產品體系的主要核心玩法,透過輪盤、拉霸或骰子等行為獲得金幣/錢來推動遊戲進度並解鎖更多地圖與系統功能,在行動的過程中還會觸發與好友間交互,破壞、搶錢與防禦等,不只是自己獲得資源(與心理滿足),更會拖緩他人遊戲進度。
雖然整體遊玩過程都是點擊→獲得反饋,在看似隨機性滿滿且有選擇的權力,實際上更像是透過精密數值計算好的數值體驗,讓用戶產生自己可以控制且很幸運的錯覺,還常常有差一點就能拿到下一階獎勵進而促使用戶付費。
二、核心玩法
Monopoly Go的核心玩法完全承襲該產品體系,完美將其IP元素融入其中,行動(擲骰子)→獲得獎勵(錢)→花錢建設→獲得更多行動點(更多骰子),並且加入更多社交與蒐集要素。
筆者認為Monopoly Go中最突出的是「貼紙系統」,承載成就、目標、大量獎勵、稀有性與用戶交流等重要節點,每種貼紙分為1~5星,每期有150~200種不同星級的貼紙,蒐集到特定組合後可以獲得大量獎勵(骰子、錢),在蒐集完全部組合後更可以獲得稀有性外觀(棋子、盾牌),每期約2個月左右,可以視為通行證的概念,讓用戶在有限時間內盡可能活躍,並在過程中產生花費,此本期為例,是與Marvel聯動的貼紙系列,其稀有性外觀是死侍造型的棋子與驚奇隊長盾牌的造型盾牌,若是Marvel迷會有很強的付費慾望。
在蒐集的過程中會遇到缺乏特定貼紙,根據近兩個月玩下來的結果,不同帳號缺的貼紙會不同,進而促使用戶交流交換,在遊戲中甚至會主動將用戶導入至官方Facebook Group,截至目前該社團有達875萬用戶(其粉絲專頁為922萬),不過仍然保留一定的商業化空間,因為五星貼紙則是無法透過交換取得,僅能在營運活動中獲得稀有卡包或是購買萬能卡來達成,是產品重要的營收來源之一。
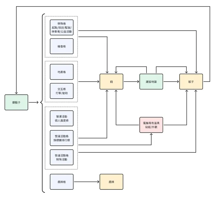
三、經濟循環
從經濟循環圖中可以發現,所有的遊戲行為皆始於骰子,骰子是Monopoly Go中最重要的資源,同時還透過建設地盤與個人進度條(1~2天)來做為短期目標,並有錦標賽排行榜(2~3天)、營運活動(4~6天)作為中期目標,最後搭配蒐集稀有道具作為長期目標來不斷刺激用戶遊玩,同時也是大中小R不同用戶族群的追求點。
此外,遊戲中每小時恢復10個骰子,也就是每天透過恢復可以獲得240個骰子,實際遊玩後會發現,在個人進度條、錦標賽排行榜與其他獎勵可獲得數倍於透過時間恢復的骰子數量,可以讓用戶潛意識中認為玩越多=賺越多,但實際上在獎勵門檻級距拉高後,開始會遇到骰子花完的時候,此時就想儲值來獲得更多獎勵,此概念與博弈遊戲中常用的RTP(Return To Player)概念雷同。
以上是筆者個人想法與心得,歡迎留言或私訊交流更多你的看法。






















