和大 (1536) 是一家專業生產汽車和摩托車傳動元件的製造商,主要業務範圍包括製造、加工及銷售汽車、卡車、摩托車、農業機械、機械設備及航空航天領域的齒輪、軸和各類傳動元件。其中以生產汽、機車傳動系統零組件為主,包括汽車變速箱、齒輪組、輪軸等動力傳輸系統,透過全球變速箱大廠,間接出貨給世界各大汽車品牌。主要生產基地位於台灣台中、嘉義與中國無錫,在美國、中國、日本等汽車銷售量大的國家都設有行銷據點。
2024/11/14 法說會內容
法說會連結- 今年到 10 月累積營收較去年衰退 10%,後續兩個月會比 10 月好,但總體應該還是衰退 9 ~ 10%。
- 導致今年衰退最大的原因是特斯拉,由於特斯拉今年有幾波的裁員,而且需求比較差,所以特斯拉部分有減少 3 成左右,其他客戶有稍微成長,但無法彌補特斯拉的減少。
- 以目前訂單來估算的話,2025 會比 2024 成長 5 ~ 10%,成長性比較大的應該會在 2026 ~ 2029 之間,有幾個專案在進行。1) 有接到歐洲的知名車廠的油電車齒輪箱,獨家供應,今年下半年有慢慢成長直到 2027 年。2) 從 2020 年開始研發特斯拉的 SEMI 電動卡車的減速齒輪箱,目前也是獨家,技術層次比 Model 3/Y 高很多,目前總共交 325 台,最近接到通知,預定 2026 年開始量產,單價相當高。3) 美國新創電動車廠訂單,今年開始第一次交貨,預計 2026 開始量產。4) 跟美國汽車零組件廠合作,供應變速箱前三大廠 (ZF) 的離合器元件,量會從 2025 就開始供,一路成長到 2027。
- 預估今年是低潮,明年以現有訂單來看有 5 ~ 10% 成長。
- 過往跟特斯拉合作的經驗是,對方預估會比較樂觀,所以產能會慢慢開出,不會一口氣到位。
- 特斯拉曾經要求和大在美國供應 Cyber 的零件,但公司那時沒同意,所以沒拿到單。
- 目前稼動率只有 6 成左右,新創公司訂單進來可以達到 9 成。歐洲車廠訂單目前在台灣生產。
- 第四個專案一年預估收入有 3 億多 (在 2026 的時候,2025 約一半),主要是現有的零組件更換供應商,有十幾款車在用,有些用 3 到 4 顆,是獨家供應。
- Semi 的產品毛利率很好,比 Model 3/Y 的好很多,超過四成 (當良率達到 95% 以上,之前提供的 300 多套有些良率只有一半)。
- 歐洲齒輪箱毛利率有超過三成、離合器零組件毛利率也有三成。
- 新創車廠的 32 萬套預估是 23 ~ 24 萬台車,對方估 2026 6 萬輛、2027 12 萬輛、2028 24 萬輛,單價應該有 $150 以上 (這個單位是什麼不清楚)。
- 今年特斯拉給的訂單總共在 11 億左右,明年差不多 13 億,多差不多 20%。
- 1 ~ 10 月份,第一大客戶是 BorgWarner 40%、第二大是特斯拉 20%、第三大是 BMW 7.5%,第四大是 XXX 3%、第五大是 Eaton 2%。
- 新專案毛利率應該都有三成以上,最好的是 Semi 有機會超過四成。
- 美國/墨西哥廠進度會慢慢來。
- 跟盟立轉投資的盟英有供應大陸的機械手臂,有在接洽特斯拉看能不能爭取到訂單。2025 下半年或許會有新消息。
- 後年這四個新的專案進來成長會不只 10%。
- 近幾季毛利率波動原因主要是營收規模下降,但折舊不變。電費上漲也有影響到毛利率 (過往電費 1 億,今年佔到 3 億),預估 2026 規模上來 + 產品組合可以提升毛利率。
- 都停止特斯拉大陸廠的供應了。目前大陸的競爭對手都還只能供應上海廠,沒有辦法供應到美國那邊。
- Model 2 要等美國設廠後才有可能接到。有要求要在美國設廠。
- 2025Q3 或 Q4 可能就會開始少量出貨 Semi 2026 要組裝的貨。
- 2025 毛利率會比現在好些,應該可以回到 15 ~ 20%。
- Q4 毛利率不好,應該在 15% 左右。
- 公司估計特斯拉平價車款應該在 2026 年。
- 長期希望費用佔營收的 12%。
- 明年特斯拉營收從 11 億到 13 億;Borgwarner 從 25 億到 27 億;BMW 約 5% 上升。
- 公司不清楚 robotaxi 用的零組件的信息。
- 稅率 20%。
- 特斯拉最近沒有再要求公司降價。
- 6 月的營收 7 億有包含蓋房子銷售,本業還是只有 4 億多。
- 特斯拉毛利率 18 ~ 20%,Borg 20 ~ 25%,BMW 15%。
- 印度報價較低,目前公司沒有提到印度會不會去美國設廠生產產品,公司認為目前印度可以拿到的產品已經都拿到了,目前印度品質沒有和大好,所以有些產品是搶不過去的。
- BWM 在 2022 佔 8%、2023 佔 6%。
- 2022 燃油車約佔 7 成、2023 佔 65%、2024 70%。 (這個應該是公司營收佔比)
2024Q3 財報
和大這兩年毛利率持續下降,從兩年前還有 20 ~ 25% 到 Q3 只剩 11.4%,根據公司說法 Q3 毛利率應該是最低點了。

資料來源:財報狗
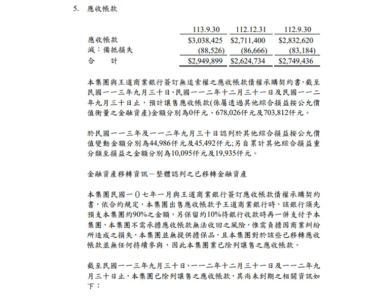
先看資產負債表,從資產負債表中可以看到這季的現金是下降的,考慮上季是虧損的狀況,現金下降好像也不意外。公司的應收帳款相較於營收是相當高的,如果用 11 月營收來看的話大概是六到七倍....代表公司的議價能力其實是不太好的,或者說他的下游都比他大牌XD 存貨部分稍微下降,主要下降的部分是製成品。

資料來源:公司財報

資料來源:公司財報
在應收帳款這邊看到一個之前沒看過的東西,從敘述看起來是公司有賣給王道銀行應收帳款的債權,可能是公司避險的方式之一吧,但即使賣了一部份,公司還是有相當多的應收帳款... (這邊如果我有講錯歡迎指證)

資料來源:公司財報
負債部分跟上季差不多,整體負債比在 60% 左右,非流動負債有新增了公司八月發行的可轉債,2027 年到期。

資料來源:公司財報
綜合損益表裡沒什麼特殊的,營收季減、毛利率持平,營業費用佔 14%,業外是虧損的,主要是外幣兌換利益跟利息,利息佔比其實滿高的,可以看到比例接近 Q3 毛利的 1/3 了。Q3 EPS -0.3 元。

資料來源:公司財報
從現金流來看,公司今年營業現金還是淨流入的,雖然稅前淨利較去年少很多,但由於有折舊跟存貨減少,還是有現金流入。

資料來源:公司財報
籌資現金流流出,融資現金流也是流出,看起來主要是靠公司債多還了些長期借款,這樣應該也可以降低前面看到的利息占比,今年為止整體現金是些微流入的。

資料來源:公司財報
未來展望
先從公司法說內容來估一下未來幾年可能的表現,先假設公司營收跟毛利都照著法說提到的內容走 (理想狀況)、然後營業費用佔 12%、所得稅 20%。照這樣假設 2024 到 2029 的營收大概如下表 (公司法說 31 分鐘左右也有公司評估新專案未來的營收貢獻),表格中比較沒把握的是公司毛利率,因為新專案公司都估計毛利率高於三成,但公司舊產品的毛利大概只有兩成左右,所以綜合起來我這邊是先列了一個三成,2025 因為沒有新專案所以毛利率我用 20% 來估。可以看到公司的確從 2026 開始有機會展現不錯的成長動能。

另外在評估這家公司時值得列入考慮的還有它跟盟立及其他幾間公司成立的盟英科技,是機器人中相當重要的諧波減速機,目前盟英已經有在供應中國那邊的機械手臂,公司法說也有提到目前盟英在嘗試透過和大打進特斯拉供應鏈,如果真的打進去那就又多了一些想像的空間了。
總結
2024 對和大來說表現相當慘澹,不過公司目前認為已經開始逐漸看到回升的跡象 (但老實說從 10/11 月營收還看不太出來)、毛利率公司也估計 Q4 可以達到 15%。在 2026 開始有新專案進來的情況下,獲利應該可以比這兩年好不少,但即使獲利都如公司預期的開出來,目前的股價我覺得也並沒有到相當低估的狀態。不過或許可以當作買個樂透,建立小小的部位觀察之後盟英是否真的可以打進特斯拉機器人供應鏈~

























