大家好,我是 Javiis,於2024年12月透過一般入學/考試入學報名「台灣師範大學-設計學系碩士班-產品與服務設計組」,在此跟大家分享一些申請的經驗及心得!希望對於想要申請此系所的同學有所幫助! (最後以正取 4 錄取)
本文主要分成以下段落:招生資訊、評分內容、報考過程、面試分享。大家可依自身需求查閱!招生資訊
招生名額 (產品與服務設計組)
- 甄試入學:8人
- 一般入學:4人
招生時程
- 甄試入學
- 招生公告:9月初
- 報名時間:10月初
- 面試時間:11月初
- 錄取放榜:11月下旬
- 一般入學 (因時程關係,我是申請一般入學管道)
- 招生公告:2024.11.01
- 報名時間:2024.11.26-2024.12.05
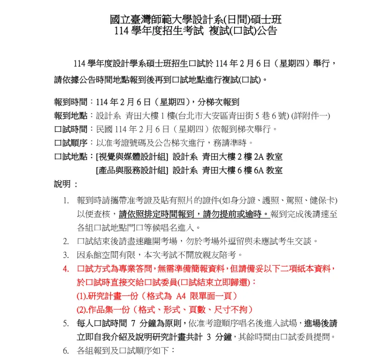
- 面試時間:2025.02.06 (2025.01.25公布面試名單,須自行至官網查詢)
- 錄取放榜:2025.02.27
報名費用:1300 元
評分內容
現在甄試及一般入學(考試入學)基本上都是資料審查和面試,除了招生時間及名額,我看起來沒有太大差別。
- 初試 (占比50%):資料審查,分為兩個項目:個人作品集 & 專業及學習表現
- 個人作品集
- 專業及學習表現:研究計畫、履歷、自傳、大學成績單、其他有利審查資料
- 複試 (占比50%,初試分數前50名均可面試):口試/面試,共 7 分鐘
- 自我介紹 (含研究計畫介紹):3 分鐘
- QA:4 分鐘
- 面試指引要求攜帶:研究計畫A4一面、作品集一份 (面試結束後資料均會歸還)

台師大設計所產品組初試資料上傳區 (送出前都可以替換上傳檔案)

擷取至台師大設計所114學年一般入學複試公告
報考過程
本人當時除了報考台師大設計所的產品與服務設計組外,還報考了台科設計所的工業設計組及北科創新設計所的工業設計組。時程上都是台師大最早,大約都早一兩個星期。
比較困擾的是三校第一階段的資料審查格式都有些不同,需要略為調整。這部分再請大家注意每個學校要求的格式。建議大家一次就把想要報考的學校的要求都看過,再回頭來做資料的準備,或許會比較省力。
個人作品集
當時也有問了一些同學的看法,這邊提醒大家幾個可以注意的點:
- 作品簡介:在作品封面寫大約50-100字的作品簡介,可讓教授快速了解作品
- 設計議題:請確保每個作品前都有設計議題的說明。(*議題包含:設計背景、環境背景、設計動機、background 等)
- 作品集輸出問題:台師大面試要求須帶作品集(有些學校則不要求),因此製作時需要考量到輸出,如跨頁、紙張大小、出血等問題
- 作品集細節:統一視覺、字體風格及大小
我自己粗鄙的作品集,供大家參考:Javiis 2024 作品集
專業及學習表現
我放的順序是:履歷(含自傳)、大學成績單、研究計畫、讀書計畫、推薦信,推薦信我個人感覺是放心安的,不確定到底有沒有效果。下方提供研究計畫及讀書計畫供參考。
研究計畫
分成六個大標:研究背景、研究目的、研究方法、設計執行、預期成果、參考資料。
當初在選題目的時候,原本也在「迎合教授和做寫自己有興趣的內容之間」掙扎一段時間,不過最後評估後覺得這個題目對於台師大和台科大都挺勉強適用。因此,我就選擇了一個我自己比較有興趣的方向來寫。
讀書計畫
讀書計畫不外乎就不是太重要的東西,但目的就是為了展現就學及勇於學習的決心,唯一值得提醒的是,建議可加入預計修課內容,這能讓教授知道「你需要來研究所學習」這件事情。
p.s.台師大才沒有設計方法論這堂課,被我誤植進去了。
面試分享
經過了一番煎熬的等待,一階段如願通過 (台師設計所簡章寫初審前50名都可以面試,應該一定可過第一階段),比較需要提醒的是,台師大需要自己注意面試名單的公告時間喔,因為台師大基本上不會寄信通知 (台科、北科就會寄信通知),且也不會提供一階段的分數 (台科、北科會提供)。建議在第一時間看完簡章就把所有重要的日程加到行事曆,之後就可以比較省事。
本屆產品與服務設計組的面試名單共有30人,並再重複一次面試內容:總共每個人都是 7 分鐘,控時算挺精確的,前 3 分鐘為自我介紹(含研究計畫的介紹),後 4 分鐘為 QA 時間。全程中文面試,面試我的教授為:梁桂嘉教授、鄧建國教授及長友大輔教授,都是梁教授和鄧教授提問,長友教授一言不發。
基本上進門前助教會先跟你拿好需要提供教授的資料,雖然面試指引寫只要帶一份 A4 研究計畫和一份作品集,但我爬文的時候看到是有三個教授來面試,所以我的資料和作品集也都是準備 3 份。(一開始我還以為有另一個教授,後來才發現她看起來比較像系辦的工作人員,我還納悶為什麼她不用看作品集,可以看著我)
進會議室後,助教會先把資料發給每個教授,然後鄧教授就跟我說,坐好就可以開始,當我開始介紹後,教授看起來都是先瘋狂翻閱作品集。我就自顧自地自我介紹內容大致如下,包含經歷簡介、人格特質、研究計畫說明:
教授們好,我是XXX,畢業於XXX,服兵役結束並工作一段時間後,才決定報考研究所。...過去在XXX擔任設計實習生,比較特別的是...。
人格特質的部分我濃縮成三點介紹:第一個喜歡問「為什麼」,...;第二個是我重視社會影響力,...;第三個是我覺得我喜歡知識,也樂於分享知識,...。
研究興趣及研究計畫的內容。我的研究主題是XXX。...我認為應該透過如論述設計這種傳達性的設計呈現,更能夠達成改善此問題的目的。簡單來說該研究希望能夠實現兩個目的...。
QA時間的內容大概如下:
教授:你是成大畢業的,那麼「論述設計」相關設計,會在成大的哪一組?
我:丁組,情感設計(我應該要講感性研究),因為它比較偏向「人」的這個部分。
教授:你有對短影音現象做什麼樣的研究嗎?
我:我有看了一些論文、文章,對於注意力有些影響,以及...。
教授:為什麼要來考研究所?這邊老師可以提供給你什麼?
我:因為能力不足、研究興趣取向;因為台師教授專業符合我的興趣及台師還有視覺組,因為我自己對於美學上、詮釋上的知識,也想再了解更多一些。
教授:有個教授的科技部計畫就差不多是做這個,說不定之後可以合作。
我:好。
教授:所以你未來不打算往科技業?
我:我覺得我的興趣比較不在這邊。
教授:你說你都會PO那個十分鐘的思考練習,那你對設計思考的理解是什麼?
我:我覺得設計思考有時候作為設計的理想、有時候設計思考是一種方法論。我自己是對設計思考挺有興趣的,到底怎麼樣的流程是有效的、對人的認知會有什麼影響。
總結來說,看起來大部分問題會先從研究計畫開始聊,聊完就會聊其他的。
小結
希望上述內容對於要報考工業設計所的考生們有些幫助,祝福大家都能考到自己理想的學校,並好好完成學業,到達自己想抵達的目標!也鼓勵大家能夠多分享關於報考或其他設計相關的資訊,讓設計圈的資訊越來越普及、多元,一同為台灣的設計界貢獻一分心力!
並在最後補充我的錄取結果是正取 4 (最後一個正取),所以上面的內容應該多少是可以參考的。






















