EPC作為一種結構化的方法,能夠精確地描述業務流程中的事件、功能以及它們之間的邏輯關係,不僅為業務流程提供了可視化的方式,還支援對流程進行分析、模擬和最佳化。透過EPC,管理人員能清楚看到流程的全貌,從而發現潛在的問題和改進機會。同時,EPC也提供了一種通用的語言,使跨部門和跨組織之間的溝通變得更加容易和有效率。
這篇文章主要從EPC的概念、基本元素、繪製方法和大家在日常工作中實操的真實案例出發,為大家全方位解讀EPC,希望對大家有幫助。Ⅰ. EPC事件過程鏈簡介
EPC(Event-Driven Process Chain,事件驅動過程鏈)是一種用於企業內部業務流程建模和分析的方法,它由德國電腦科學家August-Wilhelm Scheer教授在1990年代初提出,並在SAP公司中得到了廣泛應用。
EPC是一種圖形化的建模語言,它透過將業務流程中的靜態資源(如係統、組織、資料等)組織在一起形成一個動態模型,以完成特定的任務或流程。
Ⅱ. EPC的基本元素
EPC包含多種元件,其中較為常見且標準化程度較高的有事件、功能、邏輯連接,其他元件在不同工具中有細微差別。
1. 事件(Event)
事件表示系統中發生的動作或狀態變化,是觸發業務流程流轉的起點或節點,它通常以六邊形表示。

事件可以是內部產生的,例如使用者提交訂單、庫存達到警戒線等;也可以是外部觸發的,例如接收到客戶請求、市場變化等。
事件通常是主謂結構,例如訂單到達、成本計算完成等。
2. 功能(Function)
功能表示對事件的回應,即對事件進行處理的操作或活動,它是業務過程中的核心執行單位。功能實現了業務過程的具體操作,是業務邏輯的具體體現,它通常以圓角矩形表示。

功能可以由組織單元中的成員(如員工、部門)執行,也可以由系統自動完成(如透過軟體應用)。
功能的描述通常以動賓短語表示,如輸入訂單、計算成本,避免使用模糊的單一動詞表示。
3. 邏輯節點(Logical Node)
邏輯節點包括:「與」(ANG)節點、「或」(OR)節點、異或(XOR)節點。
1)「與」節點(AND Node):所有輸入分支都必須執行後才能繼續。
2)「或」節點(OR Node):任一個輸入分支執行後就可以繼續。
3)「異或」節點(XOR Node):只能有一個輸入分支執行後才能繼續。

4. 資料/資訊(Information Resource)
資訊表示完成功能時所需要的資料訊息,它們既可以是功能的輸入,也可以是功能的輸出,它在業務過程中扮演著重要的角色,傳遞著必要的資料和訊息,確保功能的正確執行和流程的順暢進行。它通常用矩形表示。

5. 連接線(Connection Line)
用於表示事件、功能和邏輯節點之間的連結關係。箭頭表示流程的方向。
6. 組織單元(Organization Unit)
組織單元表示負責執行功能或任務的組織結構或成員,如部門、團隊或個人。在EPC模型中,組織單元被明確地標識出來,以便了解哪些功能或任務由哪些組織單元負責執行。

7. 流程路徑(Process Path )
流程路徑表達流程之間的連結關係。

8. 系統(System)
承載某一流程的資訊系統。

Ⅲ. EPC的建構原則
1. 事件-功能-事件:EPC模型通常遵循事件-功能-事件的結構,即一個事件觸發了一個功能,而該功能的完成又會引發下一個事件。
2. 閉環結構:EPC模型通常構成閉環結構,意味著從開始事件到結束事件,形成一個完整的業務流程。

Ⅳ. EPC的應用
EPC在多個產業和場景都有使用的空間和價值,接下來列舉幾種:
1. 流程最佳化:EPC模型可以幫助企業識別流程中的瓶頸和無效活動,從而進行最佳化。
2. 決策支援:透過模擬不同的業務場景,EPC模型可以為管理階層提供決策支援。
3. 培訓和文件:EPC模型可以用作培訓材料,幫助員工理解業務流程。
4. 系統整合:EPC模型也可以作為系統整合的依據,指導不同IT系統的連結和交互作用。
Ⅴ. 如何用ProcessOn繪製EPC圖?
ProcessOn是一款專業繪圖工具,支援繪製EPC圖,流程圖,心智圖等專業圖形。 EPC的繪製方法,從前期的準備到最後完成,共分5步,以下是詳細操作步驟。
Step1:明確要建模的業務流程的具體範圍,確定建模的目的,例如流程優化、問題識別等。
Step2:確定關鍵元素。找出流程中的重要事件,包括開始事件、結束事件以及中間事件;明確完成流程所需的各項功能或任務;確定事件和功能之間的邏輯關係等。
Step3:新建一張流程圖,在左下角【更多圖形】中勾選【事件過程鏈】,把相關圖形加入圖形庫。

Step4:繪製初步模型。根據收集的資訊和確定的關鍵元素,設計模型的佈局;使用相應的圖形符號表示事件、功能和邏輯節點。
Step5:審查和完善。團隊成員之間進行審查,檢查是否有遺漏或錯誤,然後根據回饋進行必要的調整和修改。
Ⅵ. EPC使用者範本案例
接下來分享幾張EPC的使用者案例,幫助大家理解前面的信息,讓大家能快速有效率地掌握EPC圖的繪製方法。
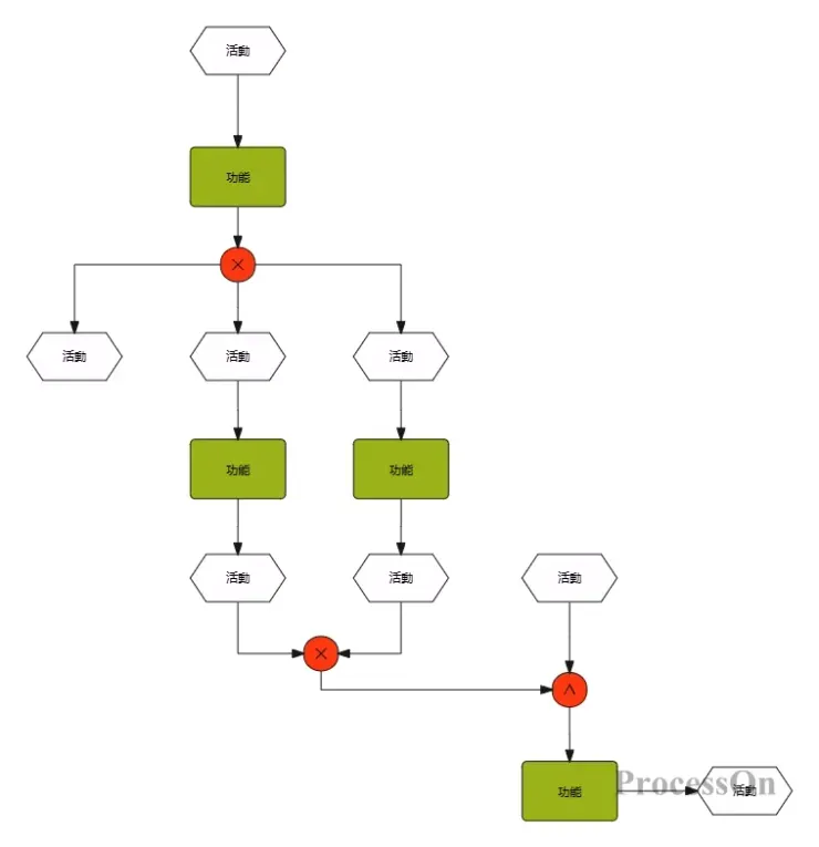
1. 貨物接收處理EPC

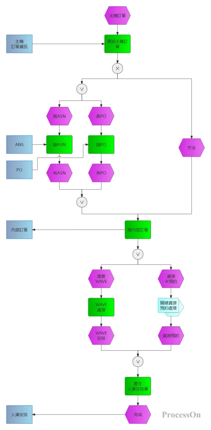
2 .入庫訂單處理EPC

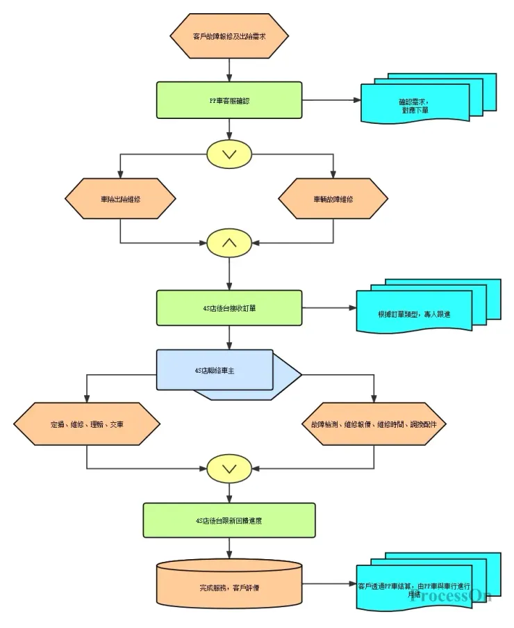
3.推修流程EPC圖

4. 專案管理EPC

透過本文的介紹,我們不僅了解了EPC的基本資訊和它在現代企業管理中的重要性,也學習了它的繪製方法。
EPC作為一種強大的圖形化建模工具,為業務流程的描述、分析和優化提供了清晰的視角。它不僅幫助企業識別和解決流程中的瓶頸問題,還能促進跨部門之間的溝通與協作,最終推動企業的整體效率和競爭力的提升。























