✨「與其一開始就埋頭推轉移函數,不如先用模擬觀察行為,反向推敲關鍵變因。」
尤其像 LLC 或變種結構(例如 CLLC),它們的諧振行為有時候在數學式上推導起來相當冗長,這時候使用 SIMPLIS 模擬的掃頻分析功能,能夠非常直觀地看出增益曲線的形狀,協助我們掌握設計方向。
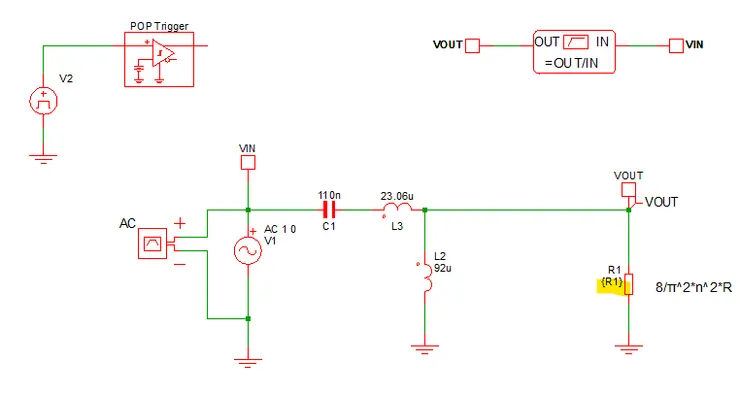
SIMPLIS多重模擬操作教學(以 R1 為掃描參數)
1️⃣ 先將你想掃描的參數(如電阻 R1)改成參數寫法:

✨「與其一開始就埋頭推轉移函數,不如先用模擬觀察行為,反向推敲關鍵變因。」
尤其像 LLC 或變種結構(例如 CLLC),它們的諧振行為有時候在數學式上推導起來相當冗長,這時候使用 SIMPLIS 模擬的掃頻分析功能,能夠非常直觀地看出增益曲線的形狀,協助我們掌握設計方向。
1️⃣ 先將你想掃描的參數(如電阻 R1)改成參數寫法:






















