在上篇文章中,我們透過對Esping-Andersen三種福利國家體制的批評,看到女性主義學者將性別引入分析,關注女性,強調家庭、國家和市場之間的相互關係,在結構化的福利體制中如何作用。面對少子化危機,各國提出的生育支持政策便是很好的例子,我們得以看見公私領域的相互依賴或分離。由於照顧服務的市場化與商品化可能導致以下後果,故照顧公共化,成為許多國家鼓勵生育的政策改革方向:第一,市場生產不足且價格昂貴,一般家庭無法負擔;第二,照顧工作者受到剝削,而多數從事這類工作者是女性;第三,照顧服務品質不佳使得老人或兒童未能得到理想的照顧(註1, p. 83)。反過來看,照顧公共化可以調節家庭、國家和市場之間的相互關係,降低照顧市場價格、讓資源可近的同時,因國家介入品質管控並提供相關補助,故避免弱勢勞工與弱勢雇主相互剝削所導致的品質下降。
本文將通過五篇文章,看台灣照顧公共化的改革與挑戰,並從衛福部、教育部的兩種準公共化出發,探討後者非營利幼兒園(以下簡稱非營園)的政策,如何不同歐洲的PSE(Public-Sector Social Enterprise),能作為照顧公共化的過渡,帶有準社會民主的精神。***
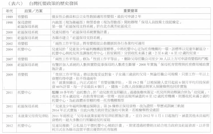
在進入討論之前,我們先來看台灣幼托政策的發展簡表,整理如下(註3,p. 40):

台灣幼托政策發展表
從2000年到現在,台灣歷經了幾次藍綠政黨輪替,雖然兩黨在提升生育率的目標上雙方立場一致,然而在具體策略上卻有明顯的分歧,反映出背後不同的施政邏輯。以至於到了2025年,台灣形成一套多元且理念分裂的生育與育兒補助體系。
例如,原本於2001年以去家庭化為目標所建置的社區保母系統,到了2012年卻因政策轉向,放寬保母資格,最後以「爺奶津貼」形式重新強化家庭照顧責任,形成再家庭化趨勢。另一方面,單次性經濟補助--如新生兒四萬元津貼--不僅燒錢,更難以根本上改變個人或家庭的生育決策。眾所周知,生育意願更多地取決於未來長期照顧資源的可負擔性與可近性,而非單一、短期的經濟誘因所能左右。可見,並非所有津貼與補助措施皆能有效促進照顧公共化、去家庭化,或真正提升生育意願。事實上,部分快且易於呈現成效的單次性政策,更可能意在拉攏選民與宣傳施政績效,而非真正回應民眾的需求。接下來,我們要聚焦「社區保母系統」與「非營利幼兒園」(非營園),討論照顧公共化的挑戰。
***
傅立葉與王兆慶(2011)在指出,「保母托育管理與托育費用補助實施計畫」(內政部兒童局,2008)設計目的有三:第一,採用普遍主義的政策原則達成社會整合,避免社會排除。第二,藉由公共化照顧服務創造工作機會,將無酬家務勞動導向照顧服務產業,但同時維持非低新與中度專業性。第三,由國家負責促成和管理照顧服務的提供,以解決一般照顧服務市場化的各種弊端,例如:價格昂貴、勞動力剝削、品質堪虞等問題(註1, pp. 84-85)。傅立葉與王兆慶認為,該計畫不是單純服務品質提升、現金補助,和婦女就業促進政策:
保母系統的建立與費用的補助,具備將女性無償的家務勞動,納入有償的勞動市場的意義。〔...〕涉及整個社會對於性別秩序及性別體制的想像,〔...〕,而是兼顧父母、兒童、婦女等多面向需求的社會制度建構。(註1, p. 85)
然而立意良善的「社區保母系統」卻碰到許多實踐上的困難。首先,保母們認為大可不必加入系統、也不用被管,靠自己的鄰里人脈就能獨立招收孩子。其次,認為自己不是在「就業」,而是在社區內互相幫忙、用愛養育孩子。換言之,根本不覺得應該被納入勞動市場,反倒在被納入後,可能導致「營利」之嫌,有違自己的照顧初衷。此外,保母們也抗拒系統本身,系統就像法律,有許多硬梆梆的規定,讓不符合規定的保母無所適從,如保母B2說到:
現在的社會政策好像在封殺一些沒錢的保母。為什麼呢?你去他們家看環境的時候......他們家,有什麼什麼安全那是最好的。試問今天如果我有錢,我有五六十萬去裝潢的話,我幹嘛當保母?(註1, p. 101)
而另一方面,符合規定的保母則認為「自己有做好就好」,何必加入系統讓人監督、去看你家環境,根本是自找麻煩。而這個「監督」,也被加入系統的保母抱怨,一個系統由四個不同的外包單位管理,讓行政複雜化;要家長替自己打分數,是在挑撥保母和家長的關係。整體來看,保母加入意願不高、保母不喜歡政府介入,以及民眾多請親友帶小孩,或相互介紹,照顧者是否有保母證未必是首要考量,種種因素,使社區保母的納管率僅13%左右,無法達到公共化效果。而這也顯示了非正式經濟的固體戶並不容易馴服。
那麼,針對「社區保母系統」政策,我們可以提出哪些反思?在〈托育擴張之路〉一文裡,王兆慶與王舒芸(2018)指出,正式托育的擴張,取決於(1)論述策略的建構、(2)政府思維與執行意志,以及(3)民間與政府之間的互動合作,三者能否相互共舞(註2,p. 195)。在政策推行過程中,必須透過由上而下的論述操作,將「監督」重新定義為對保母的「支持」——例如金費補助與持續性的專業進修課程——而非淪為單向度的檢視與責難。同時,在鼓勵保母考取證照的政策目標下,政府可串聯民間,同步提供足夠且具階段性的培訓資源,並加強向民眾宣導合格保母由國家認證、作為品質保障的意義。此外,說服保母「就業」,可以嘗試將「營利等於沒有愛心」轉化為「政府支持保母一定的生活水準,讓愛心持續」,薪資不必然導致物化,也可能用來賦權保母。
最後,王兆慶與王舒芸提到,台灣有許多公、私跨領域合作的經驗,是西方文獻較少見的,這或許能成為共舞的基礎,發揮民主審議的調和效果(註2,p. 203)。
註記
- 傅立葉、王兆慶(2011)。照顧公共化的改革與挑戰:以保母托育體系的改革為例。女學學誌,29,79-120。
- 王兆慶、王舒芸(2018)。托育擴張之路。台灣社會福利運動。
- 王品、王舒芸(2014)。台灣照顧福利的發展與困境:1990-2012。收錄於陳瑤華主編,台灣婦女處境白皮書:2014年。台北:女書。
【延伸閱讀】
平等與社會(一):Why Greater Equality Makes Societies Stronger?

























