我們都不希望意外降臨在自己或摯愛的家人身上,但天有不測風雲,當命案或重大刑案真的發生在生活周遭,最折磨人的,是漫長法律程序中的無力與茫然。可能是兇手尚未落網、證據線索似乎中斷,或是警方的辦案效率不如預期,當時間拖得越長,變數就會越多,各種疑問與懷疑也如影隨形...案件是不是被忽略了?有沒有重要線索未被發現?我們是不是還能再多做些什麼?
在這樣的情況下,有些家屬選擇不再被動等待,而是主動尋求民間機構的協助,例如徵信社。雖然徵信社不具備公權力,卻擁有靈活、人性化且多元的調查方式,能從不同角度切入案件,蒐集線索、分析疑點,甚至引薦法律資源,為破案帶來一線曙光。
立達徵信社的【刑案調查服務】,正是為了回應這樣的需求而存在。當案件陷入膠著、真相遲遲未明時,立達私家偵探能迅速介入,結合多年辦案經驗與高科技偵查設備,協助客戶釐清案件疑點。我們從多面向著手,包括監視器影像調閱、可疑通聯紀錄分析、金流流向調查、嫌疑人背景與行蹤追查,補足司法所欠缺的關鍵證據。無論是加重詐欺、毒品犯罪、故意殺人、過失致死,甚至擄人勒贖等重大刑案,只要您需要協助,歡迎隨時撥打「立達國際徵信社0800-250-555」24 小時免費專線,讓我們陪您走過最艱難的那段路。
徵信社真的能調查刑案嗎?會不會違法?
如果只是隨便找一家徵信社,我們真的不敢對您下保證。畢竟,業界素質良莠不齊是眾所皆知的事實。就連抓姦、跟監、安裝GPS追蹤器等案件,都可能因手法不當而觸法,更遑論調查重大刑案這類高度敏感、專業性極強的任務了。
但我們也不建議民眾以偏概全,因為業界確實也有少數具備專業素養與實戰經驗的優質徵信團隊,能在合法範圍內協助客戶進行刑案相關調查。他們不僅熟悉調查流程,清楚掌握法律界限,還能與律師事務所緊密合作,提供案情分析、合法蒐證,到聲請法律程序的一條龍支援。如果您能慎選值得信賴的徵信社,便可結合公部門與民間力量雙管齊下,加快調查進度,讓真相早日水落石出、兇手繩之以法。
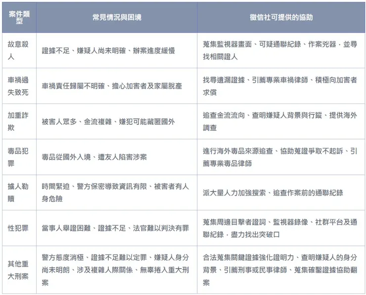
哪些重大刑案可以委託徵信社協助調查?

徵信社刑案調查適用情況與服務
徵信社能夠做的,就是深入追查嫌疑人的背景與行蹤,蒐集各類有力且合法的證據,協助釐清案情脈絡,補足司法調查中的盲點。透過這些證據,檢察官能夠強化起訴的基礎,法官在審理時也能做出更明確的判斷,讓兇手繩之以法,還給家屬一個公道。
民間調查與警方辦案可以同時進行嗎?
可以!雖然依據「偵查不公開」原則,警方不會對外透露案件的詳細資訊,但徵信社仍可憑藉自身的經驗、設備、蒐證技術與情報人脈網絡,盡其所能地進行合法調查與證據蒐集。
檢警機關作為擁有公權力的官方單位,負責蒐證、逮捕、訊問及提起公訴;而徵信社則屬於民間調查團體,雖不具備公權力,卻能靈活運用各種資源與合作網絡,例如律師事務所、國外偵探社與心理諮商師,提供更全面的支援。
面對疑似潛逃出境的嫌疑人,徵信社可啟動跨國調查機制,追查其行蹤與背景資訊;若案件牽涉複雜的人際糾紛或心理因素,也能借助專業人士的能力,深入剖析作案動機、找出可能的突破口。
當警方辦案受到時間、人力限制或行政程序的制約時,徵信社作為相對彈性、高機動性的民間單位,便能因應個案需求,快速派遣充足人力,不受冗長流程掣肘。畢竟,公家單位的每一個流程都需向上呈報、獲得核准,這可能會錯失查案的黃金時間。因此,無論是覺得警方效率緩慢、蒐證不夠全面,或只是不想被動等待消息,都可以考慮委託徵信社同步調查,雙管齊下,為案件帶來更多破局的可能,也讓真相早日水落石出。
徵信社能提供哪些實質幫助與法律支援?

刑案調查專案詳解
立達徵信社主打一條龍的專案式服務,不僅在調查與蒐證領域全力以赴,更善用廣泛的合作資源,為客戶引薦專業刑事律師,結合掌握的關鍵證據,提供完整的法律支援。服務內容包括:
- 法律諮詢:由合作律師深入分析案情狀況,解答客戶的各項法律疑問,並擬定後續對策。
- 法律程序協助:協助客戶聲請「再議」或「上訴」,爭取重審機構,保障自身權益。
- 訴訟代理:針對刑事或民事訴訟,立達將引薦勝訴經驗豐富的專業律師,為客戶代理訴訟,爭取最佳判決結果。
- 協助民事求償:可透過民事訴訟、私下和解或調解等程序,積極為客戶爭取合理的民事賠償。
刑事案件審理程序嚴謹且繁複,雖然會由刑警與檢察官主導調查,但他們可能還要同時處理其他案件,無法兼顧每一位家屬的心情與案件進展,更不用說最後的結果可能也未必盡如人意。與其被動等待消息與結果,不如從一開始就積極行動!善用徵信社的力量與專業,掌握關鍵證據,為案件爭取有利的判決結果。
立達徵信社所提供的刑案調查服務,不僅有合法、專業且全面的案件調查與蒐證協助,更可以結合律師資源,為客戶引薦合適的律師人選,並由合作律師提供法律諮詢、訴訟代理、民事求償等多方面的支援。沒有人希望這種事情發生在自己身上,但一旦發生,就只能鼓起勇氣去面對、積極處理。無論您是受害者、家屬,或是無辜捲入刑案的當事人,隨時都可以撥打【24小時免費諮詢專線0800-250-555】,立達私家偵探全年無休,隨時為您提供最專業、即時的服務。






















