刑事案件的發生,從來都不是人生計劃裡的一部分。它可能來自一場衝突、一個誤會、一次錯誤的選擇,甚至是完全無從得知的他人行為。無論您是案件當事人,還是手足、配偶、父母,在那一刻,您會發現自己的世界彷彿瞬間崩塌。
「我該怎麼辦?要不要找律師?我這樣還能減刑嗎?會被抓去關多久?」 這些問題排山倒海而來,但最殘酷的是,您甚至不知道該從哪裡開始。
立達徵信社團隊深知,在刑案當中,比法律條文更讓人困惑的,是資訊的混亂與選擇的焦慮。【刑案意見諮詢】不只是回答各類法律問題,更是從一開始就協助您「看清局勢」、「評估風險」、「規劃出路」,採用一條龍地服務模式幫您釐清案情、蒐集證據、引薦辯護律師、安排代客道歉與專業協商以爭取減刑,更在必要時甚至提供服刑階段的人道照應。法律不是一般人能夠單槍匹馬能與之抗衡的體制,但只要找對助手,萬事皆能迎刃而解。請記得:您不是只能被動接受,而是可以主動爭取!現在就撥打0800-250-555,立達徵信團隊24小時免費諮詢專線,取得更多協助。
面對刑事糾紛先別急!量身打造專屬協助策略
刑案發生後,許多人第一時間只想「找個律師處理一下」,但你知道嗎? 光是「找對律師」這件事,就已經困住許多人。有人一開始太害怕,依循警方指示時胡亂供述;有人誤信網路說法,以為沉默就能自保;有人直到開庭當天才發現律師根本不了解他的案情⋯⋯
立達做的,不只是「找一位律師」,而是幫客戶整合出一套真正適合當事人的刑案應對計畫。

【立達】真實服務案例
不論您正處在哪一個階段:想要提起刑事訴訟、剛接到傳喚通知、檢方偵查中、已進入審判流程、或是親人已開始服刑,我們都會依據不同情境提供可行的策略,來盡可能突破現狀、爭取更多時間來保障您的權益。

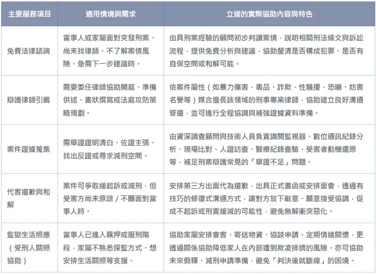
【立達徵信社】刑案意見諮詢!不同階段,不同服務
【刑案意見諮詢】全方位法律x徵信服務一覽
很多人問:「你們真的能做到這些嗎?不是只能找律師嗎?」
我們的回答是:刑案不是一人能解的事,它是一場結合法律、心理、人情與時機的全面戰爭。因此立達團隊建立的是「能夠打這場仗」的全方位支援系統,而不只是提供一兩項服務的單一窗口。

【刑案意見諮詢】全方位法律x徵信服務一覽
真正的專業不只是快速解決一個案子,而是懂得讓每一個委託人都能在風暴中,逐漸找回對自己人生的主導權。我們也了解,當事人與家屬面對的是龐大壓力與焦慮,因此在諮詢服務過程中也會給予心理調適建議與周邊資源,必要時可引薦心理輔導專家!
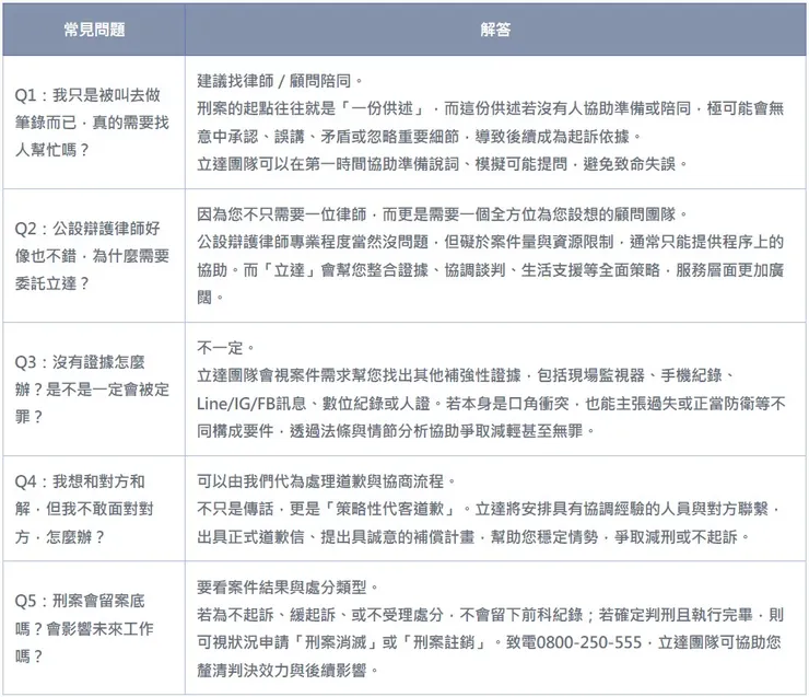
刑法大哉問!刑事案件常見Q&A

刑案問答詳解
立即連繫刑案問題處理專家:24小時線上免費諮詢
刑事案件的處理從來不是單點作戰。從警調偵辦到地檢起訴,從偵查不公開到法庭攻防,每一個環節都牽動當事人未來的自由、名譽、甚至是人生的可逆性。
立達徵信團隊所提供的刑案意見諮詢,不僅有應急法律諮詢,且著重於從案情研判、蒐證規劃、辯護策略、和解協商、再到監所關照等完整流程的全盤佈局。不只是協助案件推進,更是讓當事人在體制運作與情勢變動中,有機會做出最有利的選擇。
每一條刑法條文背後,一定都有可以爭取協談的空間。只要方法對、時機對、論點穩,您的處境就不是被動接受,而是能主動防禦。若您正面臨刑案壓力,或有各類型刑法疑問,歡迎撥打【0800-250-555】立達刑案意見諮詢專線。我們將傾聽您的煩惱,提供具體方案、明確路徑與合法手段,協助您穩定局勢。






















