背景:從跨界收購看產業新趨勢
7月8日晚間,科創板上市公司上緯新材料(688585.SH)公告將易主,買方為成立僅兩年的人形機器人初創企業智元機器人。智元機器人計劃通過協議轉讓和要約收購取得上緯新材至少63.62%的股份,交易總價約21億元人民幣。消息一出,次日上緯新材股價即以20%漲停報收9.34元,市值約38億元。
收購案也預計為上緯投控(3708)帶來顯著的潛在獲利與估值重估機會。據推估,智元估值約150億人民幣,持有上緯新材59.21%,可推算上緯新材整體估值達253.4億人民幣,約新台幣1013.6億元。上緯投控仍持有上緯新材20%股權,價值約202.72億元,換算約可貢獻EPS183.8元,稅後可認列一次性EPS約33.6至45.6元,不僅將推升上緯投控的短期財報表現,也為其股價與長期價值創造重估契機。這宗收購之所以引發關注,在於「新材料 + 人形機器人」這兩大熱門領域的結合。其中一個關鍵交集正是PEEK高性能材料。本文將透過產業分析與投資觀點,深入解析兩家公司各自優勢、PEEK材料的重要性、收購案的戰略意涵,以及對相關板塊估值的啟示。
公司簡介:新材料與人形機器人的佼佼者
智元機器人:具身智能領域的後起之秀
智元機器人成立於2023年2月,是中國人形機器人賽道的領先者之一。雖創立時間短,但憑藉強大的技術團隊和全棧研發實力,智元迅速脫穎而出:
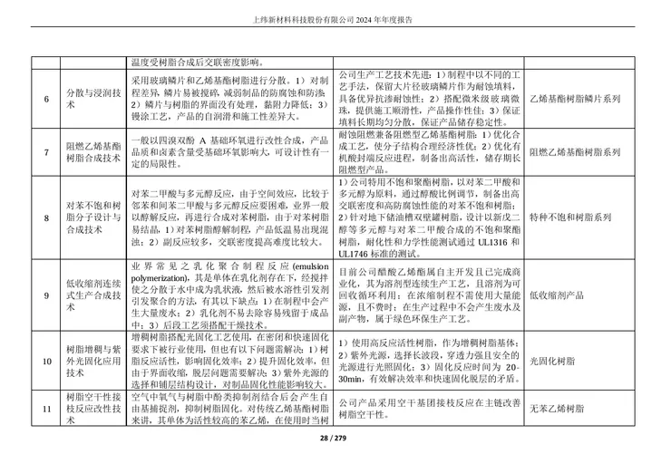
技術背景與團隊
公司董事長、CEO鄧泰華曾任華為副總裁,聯合創始人兼CTO彭志輝是前華為工程師及擁有200萬粉絲的技術博主。創始團隊年輕而經驗豐富,被稱為「天才少年」組合,採取軟硬件全棧自研的路線,一開始即布局機器人“大腦”與“身體”的核心技術。彭志輝專注機器人大腦(AI算法),上海交大教授闫維新專注機器人身體(機械結構)。這種“從0到1”全棧研發模式使智元在運動控制、AI模型等多方面均掌握自主技術。
產品進展
智元機器人已推出「遠征」與「靈犀」兩大系列多款商用人形機器人產品,並於2025年1月成功下線第1000台通用人形機器人。目前中國眾多人形機器人企業中,智元等少數幾家進度領先,已具備雙足人形機器人的完整開發能力,在研發迭代速度、硬體性能提升和成本控制上表現突出。例如,智元首創了適用於機器人視覺的FAV錨定視角模型,以克服環境遮擋問題;並提出G1~G5的具身智能技術演進路線,目前已在G2階段實現通用抓取、插拔等原子能力模型,在G3階段研發全流程具身數據方案AIDEA。這些技術積累讓智元在人形機器人算法與整機設計上都處於領先地位。

資料來源: 智元機器人
市場與融資:智元尚處於產品化早期,但已獲資本市場青睞。成立至今拿下高瓴、紅杉、比亞迪、百度風投、騰訊等9輪融資,最新估值達約150億元人民幣。同時,公司積極探索商業化落地,2024年與多家車企合作試點,小批量測試順利進行,預計2025年啟動量產銷售,多家企業目標銷量超千台。智元能在短時間內獲得大額融資和戰略合作,一方面在於其華為血統和全明星投資陣容增強市場信任,另一方面也因人形機器人被視作下一個十年顛覆性產業,各方願意提前布局。
總的來說,智元機器人以全棧技術和高速成長著稱,在具身智能人形機器人領域站穩了創新引領者的位置,其需求側對高性能材料的重視為此次收購埋下了伏筆。
上緯新材料:深耕高性能樹脂的材料先鋒
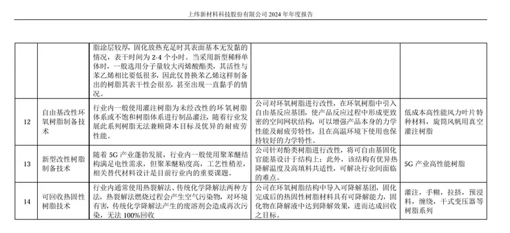
上緯新材料科技股份有限公司(簡稱上緯新材)成立於2000年,2020年登錄上交所科創板。公司由臺灣企業家蔡朝陽創立,長期專注於高性能樹脂及複合材料研發、生產與銷售,是該領域的先行者與領導者之一:





資料來源: 上緯新材
產品與技術優勢
上緯新材的主營業務涵蓋環保高性能耐腐蝕材料、風電葉片用材料、新型複合材料和循環經濟材料等板塊。核心產品包括乙烯基酯樹脂、特種不飽和聚酯樹脂、風電葉片灌注樹脂、黏著劑,以及創新的可回收熱固性樹脂「EzCiclo」系列等。
公司注重研發創新,截至2024年6月已獲授權專利123項,擁有通過DNV和CNAS認可的標準實驗室,是中國少數具備高水準研發裝備的材料企業。上緯在環保耐蝕樹脂領域處於全球主要供應商地位,乙烯基酯樹脂產品多年來國內外市占率名列前茅;在風電葉片專用環氧樹脂市場,產品出貨規模居全球前列。

資料來源: 上緯新材
市場佈局
上緯新材立足中國,放眼全球市場。近年來持續開拓東南亞、歐洲、北美等海外市場,並與國際大廠如西門子歌美颯(西門子Gamesa)簽署合作意向。2023年公司海外收入達4.13億元,占營收比重由2020年的11%提升至30%。公司亦積極擴展材料應用場景,從傳統的節能環保、新能源領域延伸至循環經濟材料、低空經濟(如無人機與eVTOL飛行器)、儲能等新興領域。例如,上緯的特殊環氧樹脂已用於無人機外殼和油箱,滿足低空經濟對輕量高強材料的嚴苛要求。

財務概況
2024年上緯新材營收RMB14.94億元,同比增長6.73%;歸母公司淨利潤8868萬元,同比增長25.01%。雖然淨利規模不算巨大,但公司利潤增速和毛利率穩步提升,期間費用率逐年下降,經營效率改善。作為科創板材料股,公司在二級市場表現穩健,此次收購前停牌價7.78元/股,總市值約33億元。
綜上,智元機器人代表新興的智能製造力量,上緯新材則是傳統產業中不斷創新的材料翹楚。雙方看似行業迥異,然而在高性能材料應用這一節點上找到共鳴。其中,最受矚目的便是PEEK(聚醚醚酮)材料帶來的合作契機。
PEEK材料的重要性:輕量高強的關鍵交集
PEEK是一種超高性能的特種工程塑料,全名為聚醚醚酮。1978年由英國帝國化學公司研發問世,憑藉優異的綜合性能在各行各業嶄露頭角:
特性
PEEK兼具高機械強度、耐高溫、耐磨損、耐腐蝕等優點,還具有阻燃、絕緣、生物相容性佳、易加工成型等特性。它可與玻纖或碳纖維複合增強,成為理想的高強度輕量材料。
應用廣泛
由於性能全面,PEEK在電子電器、精密機械、交通運輸、醫療器械、航空等領域獲得廣泛應用。全球PEEK需求穩步增長,2019年市場規模約7.21億美元,預計2027年將增至12.26億美元(年均增長6.8%)。中國市場更是增勢迅猛——2012年全國PEEK消費量僅80噸,至2021年已飆升至1980噸,年均複合增長率高達42.8%。預計2022-2027年間國內需求仍將以16.8%的高速增長,2027年有望達到約5079噸。可以看出,PEEK正成為新材料領域的新星。
符合人形機器人需求
值得關注的是,PEEK的特性與人形機器人研發對材料的要求高度契合。人形機器人為實現靈巧運動和高效運作,要求零部件輕量化(降低自身重量)、高強度(支撐機體結構和負荷)以及高精度(確保運動精準)等。同時,關節等部位頻繁運動,對材料的耐磨抗疲勞性能要求極高。傳統金屬零件往往重量大且需潤滑維護,而PEEK塑料密度低於金屬且自潤滑耐磨,不僅能減輕重量,還降低了機械噪音和維護成本。
實際上,已有開始將PEEK材料應用於人形機器人的關節、軸承、齒輪等核心部件。例如,人形機器人的傳動齒輪可用PEEK取代部分金屬齒輪,以降低轉動慣量並提高耐久性;機械關節中的軸套/軸承若採用PEEK製造,能在無油環境下長時間平穩運轉。可以說,PEEK正成為機器人體內“骨骼”與“關節”材料的理想選擇之一。
對智元機器人而言,PEEK材料的價值不言而喻:如果能夠掌握並穩定獲取PEEK等高性能材料,將有助於研發更輕巧有力的人形機器人,加速突破硬體瓶頸。而對上緯新材而言,PEEK屬於公司“新型複合材料”範疇的一部分,有望成為其未來新的業績增長點。
事實上,全球PEEK市場長期被英國Victrex(威格斯)、比利時Solvay(索爾維)等少數巨頭壟斷,中國企業產能較小但積極擴張布局中。上緯具備進軍PEEK產業的研發和產線改造基礎。此次智元入主,或許也正是看中了PEEK材料應用於智能機器製造的廣闊前景。

資料來源: MarketandMarkets
收購邏輯:技術、供應鏈與資本市場的考量
智元機器人收購上緯新材,背後蘊含著多重戰略意圖,可從技術合作、供應鏈整合以及資本布局三方面解讀:
技術合作
對智元而言,擁有材料公司的支持可實現“研發-製造-材料”一體化,幫助其在機器人硬體上取得突破。例如,智元未來可與上緯合作開發專為人形機器人優化的材料方案(如定制化的PEEK改性材料或新型複合材料),以提升機器人關鍵部件的性能和可靠性。
正如智元在權益變動報告中所述,未來將發揮科技創新企業的優勢,整合產業鏈資源、突破技術瓶頸,加速產業升級。這意味著收購完成後,雙方研發人員可緊密合作:機器人團隊提出性能需求,材料團隊量身定制解決方案,從而打造更輕、更強、更耐用的新一代人形機器人。
供應鏈垂直整合
PEEK等高性能材料過去主要依賴進口,價格昂貴且交期漫長。智元掌控上緯後,相當於擁有上游原材料供應和加工能力,能在一定程度上保障自己產品的材料供應安全。垂直整合帶來的另一好處是成本控制和議價能力提升:由於上緯本身具備材料批量生產能力,智元可依需求協調生產,降低對外採購依賴,減少中間成本。
同時,上緯作為上市公司,產線擴張和原料採購可通過募集資金進行,一定程度分散了智元自行建廠投入的風險。對上緯而言,引入智元的下游應用場景後,也有利於其開發新產品,成為機器人產業的關鍵供應商之一。
資本布局
此次收購的資本運作意義也不容忽視。智元機器人作為未上市公司,通過收購上緯新材,實現了快速登陸A股科創板的目的。相比漫長的IPO排隊,這種曲線進入資本市場的方式大幅縮短了時間表,為公司後續融資與擴張提供了便捷渠道。
同時,智元方面明確否認此舉為“借殼上市”,強調僅為獲取控股權且未涉及資產注入。但無論是否立即整合業務,資本市場已經對“機器人 + 新材料”題材給予積極反饋:上緯新材股價應聲漲停,交易完成後智元團隊將合計控制約67%股權,鄧泰華出任實質受益人。對上緯原股東而言,引入智元相當於給公司貼上了“人形機器人概念”標籤,在市場估值上有望享受一定的跨界溢價。
綜上,智元-上緯的合併具有清晰的內在邏輯:技術互補,產業鏈合作,資本雙贏。當然,要真正發揮1+1>2的效果,雙方仍需克服一些挑戰,例如不同材料體系的融合、研發文化差異等。但從長遠看,這種跨界合作有潛力催生新的創新火花,值得持續關注。
強化具身智能生態:從材料到整機的佈局
此次收購對智元機器人來說,意義不僅在於控股一家上市公司,更在於進一步完善其具身智能生態版圖。過去,智元已經從控制算法、伺服執行器、整機設計等方面構建起人形機器人的核心能力。現在,隨著上緯新材這一材料板塊的加入,智元的生態將向上游延伸,形成更閉環的創新體系:
整機優勢
智元創立之初便強調整機自主研發,軟體與硬體並進。收購上緯後,智元的“整機”概念拓展到了原材料與製造工藝層面。未來,智元可以在機器人研發階段就將材料因素納入考量,例如一起設計新型關節用複合材料或高剛性輕量骨架。材料研發人員直接參與機器人產品開發,有望縮短試錯迭代周期,打造更優化的機電系統。這種從材料到算法的一體化創新生態,將是智元區別於其他機器人公司的獨特競爭力。
具身智能
在具身智能(Embodied AI)的概念中,“身體”與“大腦”同樣重要。智元一位聯合創始人專注機器人身體,另位專注大腦,本身就體現了對身體硬體的重視。而“身體”的極限性能很大程度取決於材料科學的進展。有了上緯的加持,智元可更深入地探索機器人體系結構的材料極限:例如開發更靠近生物骨骼性能的仿生材料,以提升機器人的靈巧度和抗損能力。同時,上緯的循環材料技術(如可回收樹脂)也能引入機器人領域,探討機器人部件的回收再利用,增強產品的可持續性。
研發合作
目前上緯新材的主要產品是熱固性環氧/酯類樹脂,而人形機器人外殼與部件多採用熱塑性材料(如PC、ABS,以及PEEK等工程塑料)。這意味著雙方在材料應用上存在一定差異。但正因如此,智元的加入可引導上緯開拓新的研發方向:將其耐腐蝕、高強度材料技術嫁接到熱塑性高分子領域。事實上,PEEK合成技術壁壘極高,全球迄今僅有4家企業產能達千噸級。雙方在詳式收購報告中也暗示,未來將推動彼此業務的有效合作,以滿足科創板重組監管對上下游合作的要求。
歸根結底,智元機器人此舉展現了打造“從材料到智能體”的雄心壯志。這與國際科技巨頭的垂直整合趨勢一脈相承——正如Tesla自研電池材料、Apple自研晶片一樣,智元也在通過掌握材料環節,為未來的人形機器人大規模商用奠定更堅實的基礎。
領趨觀點:新材料與機器人板塊的交叉溢價
對投資人而言,智元收購上緯新材透露出哪些信號?這是否意味著新材料與機器人板塊將產生“1+1>2”的溢價?我們從市場反應和估值角度做如下觀察:
市場熱情高漲
消息公布後,上緯新材股價即迎來20%漲停,顯示資金對這一跨界整合充滿期待。預期智元的加入將為上緯帶來新的成長故事——從傳統風電材料企業搖身變為涵蓋人形機器人材料的高科技公司。這種題材切換往往帶來估值重估:上緯停牌前本益比約37倍,而人形機器人概念股由於高成長性預期,市場願意給予更高估值倍數。
新材料板塊受關注
此次收購也讓高性能材料(尤其是PEEK板塊)進入更多投資者視野。事實上,券商早已指出新興應用領域的發展將帶動PEEK材料及上游原料需求,並建議關注相關企業。人形機器人正是這類新興應用的典型代表,其爆發成長將直接拉動對PEEK、碳纖維複材等先進材料的需求。如果智元與上緯的合作驗證了“機器人用新材料”前景,資本勢必加大對該領域的投入。未來不排除出現更多材料企業與機器人企業合作的案例,資本市場對相關概念的炒作熱度也可能上升。
估值與財務結構
從估值面看,本次交易作價7.78元/股,較停止交易前股價無溢價,總投入約21億元取得控股權。以收購完成後上緯約3.8億股本計算,新股東團隊付出的對價對應上緯估值約33億元。相較之下,智元機器人最新一輪融資估值高達150億元。換言之,智元用不到自身估值15%的資金,即獲得了一個借力資本市場的跳板。當前上緯淨利僅數千萬元,短期看收購對智元財務貢獻有限,更多是戰略佈局考量。然而長遠看,若智元最終將自身業務注入上市公司,或推動上緯涉足PEEK等高附加值材料,上市公司業績與估值都可能迎來質變。
值得注意的是,由於科創板對重組上市有嚴格要求,智元必須證明與上緯同行業或上下游且具協同。因此近期智元高機率不會急於併表,而是先透過資本補血上緯、推動材料業務升級,以實績證明合作價值,再伺機深化整合。
風險提示
當然,投資者也需理性看待跨界融合的風險。人形機器人經濟規模的不確定性相當高,新材料研發也存在技術難關。如果合作不及預期,則市場熱情可能降溫。此外,監管機構對快速“借殼”行為態度審慎,未來政策變化也可能影響交易完成後的資本運作空間。在追捧題材紅利的同時,也應關注業績落地與監管合規等因素。
結論:跨界融合開啟新藍海
“智元機器人收購上緯新材”這一事件,反映中國科技產業的一個趨勢:新興技術領軍者正在尋求與傳統產業龍頭融合,透過資源互補開拓新藍海。對智元而言,併購上緯意味著從AI算法、機械設計延伸到材料工藝,朝著完備產業生態邁進一步;對上緯而言,引入智元則為其傳統材料業務注入了人形機器人基因,未來有望在高端材料領域更進一階。
PEEK材料作為二者的交集,背後代表的是新材料與人形機器人深度連結。展望未來,隨著人形機器人逐漸從實驗室走向工廠和日常生活,高性能材料的需求只會與日俱增。可以想見,資本市場將持續關注這一交叉領域的動態變化。
參考資料:
- 华鑫证券,《上纬新材:风电材料领军,循环材料与低空经济开拓新局》,2024年7月等。
- 东吴证券,《国内机器人行业梳理:量产元年,百家争鸣》,2025年2月等。
- 华金证券骆红永,《塑料及制品:PEEK材料空间广阔,国内企业积极布局》,2024年12月。
- 新浪财经,《智元机器人拟“入主”上纬新材 具身智能企业挺进科创板》,2025年7月9日。
- 36氪,《21亿元入主上纬新材,智元机器人否认“借壳”》,2025年7月10日等。
- 上緯新材料2024年報。





















