本文為《從惡性開始的療癒旅程》第14篇
你是不是也在「選醫師」這件事上,很焦慮?「是不是該再問一位醫生?」
「萬一錯過了更好的選擇怎麼辦?」 「我怎麼知道自己做的決定是對的?」
「全切+重建,內視鏡8萬、達文西15萬、皮瓣和神經重建40萬,OO醫院的報價讓我覺得好像待宰羔羊。」
很多癌友在剛被診斷後,不是馬上開始治療,而是陷入一場資訊與信任的拉鋸戰。
我們以為自己是在做醫療決策,其實是在試著安撫那個還沒準備好接受事實的自己。
尋求第二意見,其實是想得到一種「安心感」
舉例臉書社團中常見的三種場景:
- 有人跑了兩三間醫院,只想聽見「不必全切」的回答;
- 有人一聽到報價就想逃:「我是病人還是顧客?」
- 有人因為一位醫師的眼神或話語,決定留下來治療——即使那不是最大醫院。
這些選擇背後,其實都不是在挑「最專業」的醫師,而是想找「最能接住自己」的醫師。
但我沒有尋求第二意見,為什麼?
我沒去問第二位醫師,因為我知道,這是一場跟時間賽跑的戰爭。
我非常相信診斷醫師。
我的 Ki-67 是 60%,診斷為三陰性乳癌,在我看醫師之前
已經看過病理報告了,所以我有大把的時間先了解疾病及可能的治療方式
所以看診時,幾乎是很快就進入討論治療方式,和安排日期的節奏
三陰性乳癌,科普一下:
「侵襲性高:TNBC通常比其他類型的乳癌更具侵襲性,增長速度較快,容易復發。」
細胞繁殖快,各種快~到讓人喘不過氣。
(當時我緊張到一直在查案例...連全切都有復發在胸壁上的案例!What the ….)
從 6/17 診斷,到 6/27 開刀,只有十天—— 如果我拿著轉診單去醫學中心排隊、等權威、比設備、徵詢三個版本的說法, 也許惡的我,早就又長大一圈了(有案例是短至 12–20 天,不到一個月腫瘤大小可能翻倍)。
跟三陰性乳癌對決,有時不是誰比較聰明,而是誰比較快。
我們追求的不是「完美選擇」,而是「可以承擔的選擇」
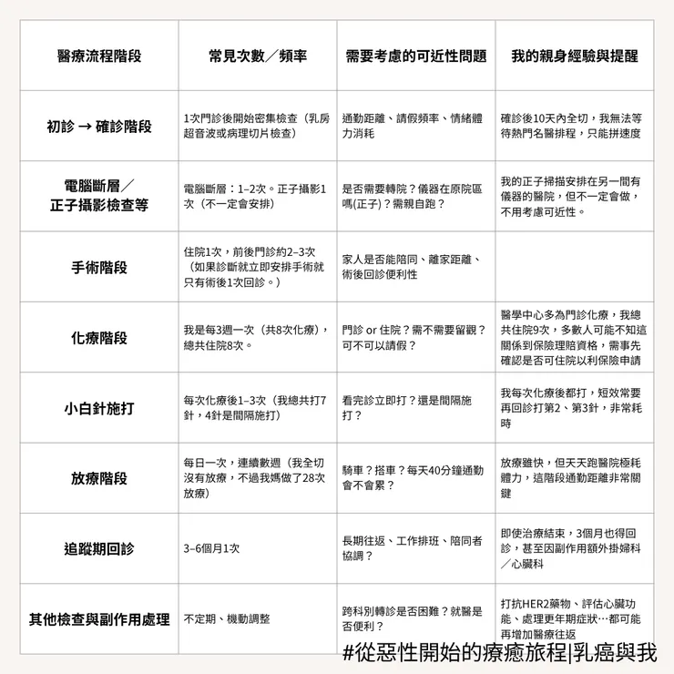
我們的情緒和體力會再開始治療後無限被消耗 我提供一些觀點可以給你參考,讓你先知道,你會怎麼在通勤上被消耗 通常我們去醫院第一次得知自己是癌症的那次門診後, 後面就是會迎面而來許多檢查或手術等等,需要考慮可近性的點
「不斷地回診,回診看門診便利嗎?」(意味著要請假...甚至我聽說名醫看診至半夜的也有..)
「你自己回診嗎?家人陪你回診?那麼你們要一起請假嗎?明天上班可以嗎,會不會太累? 」
- 回診:也包含手術後(術後回診)、化療打完後的回診(約9-10次),治療結束進入追蹤期,如果是有抗癌藥吃的癌友,變成3個月回診1次,像我沒有就是3個月或6個月追蹤檢查一次。 還有一些不是常規要回診的:例如:停經後更年期症狀嚴重(婦產科門診)及評估打健保小紅莓評估心臟狀況(安排心臟超音波)。
- 安排胸部電腦斷層檢查:醫師會安排多次電腦斷層檢查來評估在影像學上是不是有轉移到淋巴或其他器官(1-2次,診斷癌症時及治療完成時)。
- 正子影像學:不一定1次,至其他有儀器的醫院進行(我的醫師很佛有幫我安排),全身掃描來評估在影像學上是不是有轉移到淋巴或其他器官。
- 住院:總共住院9次(含手術和每次的化療),很多保險理賠都是要住院才能夠申請 醫學中心通常可以門診化療,所以在和確定治療方案時也詢問一下是否可以住院化療。
- 放療,連續打數次,每天過來打5分鐘放射治療,騎車很方便但要40分鐘?這真的是越近越好。
- 無數次的打小白針:我每次化療完必打小白針,短效3針(不是每次都要打3針,得看白血球及ANC,醫師評估覺得打1針也有,當下看完診,當天施打,但如果還有2針又得再回來醫院打),長效1針。(上述事由整理後,如下表:)

往返醫院可能的事由
如果你還沒準備好接受全切,尋求第二意見可能對你很重要。
如果你還沒哭出來,還沒說出口「我很怕」, 那就去找那個願意聽你多問一點的人,慢一點也沒關係。
治療沒有標準答案,第二意見不是幫你選擇,而是讓你看見更多模糊地帶
如果你已經準備好了,已經想說一句:「我想活下來,快點開始吧。」
那麼你不需要再問第三個人、也不需要更多選項,你已經在路上了。
醫療選擇,不是孤軍奮戰
我沒有尋求第二意見,不是因為我放棄比較,
而是因為我清楚自己已經知道答案。 這不是盲信,而是內在的明白。
如果你現在正站在選擇的十字路口,
請記得:選擇從來都沒有最好,只有更好
你一定會隨著時間不斷找到更好的選擇
但是我們都要為自己的選擇而去承擔,
「對你此刻來說,最剛好的選擇」。
也是值得信任的選擇。
📌 如果你曾經也在選醫師、選療程的路上卡住過,歡迎留言聊聊或添加WeChat/Line
私訊我,我們都不孤單。
📌謝謝閱讀,你可以免費預約一次【點我預約-1 對 1 書寫引導體驗】,30 分鐘引導+10 分鐘訪談,說出你的困惑,我也會盡量一次性回覆你。
📝 名額有限,每週開放 2 位。
📚 本文為【乳癌與我】第14篇,想從頭閱讀系列文章 👉📕寫給過去的我|乳癌與我01
你可能也會想看





















