財務報表與評估(6)
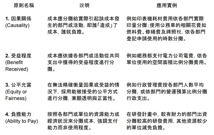
在這個段落前半部,我們要探討成本分攤基礎(Cost Allocation Basis)。非營利組織主要有三個成本要素:直接服務、行政費用、募款成本。相較於製造業可謂相當單純。然而,不分行業,選擇成本分攤基礎的四個原則卻相同:因果關係、受益程度、公平允當及負擔能力。表23說明其原則並舉例。表23成本分攤四大原則表列與舉例

為合理計算和反映成本,會計處理過程中應將成本歸屬至實際引起該成本發生的部門或活動,例如,表16係大道中心計算各功能別人事費的方法,花兩週登錄並產生全工時員工人力運用比例表,依據此表計算人事費,採取的分攤原則即屬因果關係,是四個原則中最合宜的。但是,實務上常常發生難以辨識因果關係的狀況,故退而求其次採用受益程度原則,將共同成本或行政費用分攤至各功能別、作業別或活動。
在導入作業基礎成本制(ACTIVITY-BASED COSTING , 簡稱ABC)的公司,在符合成本效益的條件下,會運用各種方法蒐集成本資料,找出驅動成本發生的原因,即成本動因,接著將不同性質的成本依據成本動因費率分攤至各成本標的。成本標的即計算產品或服務的標的,通常是每一項產品、每一個服務,再除以產品數量或服務的人數,即可計算出單位成本。在案例說明中,總務部支付電力公司電費,可以依各單位使用的空間面積比例分攤費用,這時候「使用的空間面積」被視為成本動因,使用愈多坪數的單位,裝設的燈管通常更多,得到更多電力供應的益處,理應分攤較高比例的電費。
當不適用前兩個原則時,通常再考慮第三個原則「公平允當」。本書使用各功能別全工時人員人力比例作為主要的分攤基礎,即如是考量。當然,如果可行,更佳的做法是為餐飲工作坊裝上獨立電表、水表,作為分攤電費、水費的依據,如此計算出來的水電費反映了因果關係及受益程度。
三、適足的會計軟體
會計軟體沒有所謂最好或最不好,只有合適與否的差別。功能強大卻多數用不著的軟件,彷彿小孩子穿上大人的衣服,大而無當。為非營利組織選擇會計軟體時,應考量以下要點,以確保軟體能有效支援其獨特的營運模式和財務管理需求:
功能需求與組織規模相符
- 非營利組織的規模大小不同,所需處理的資料量也不同。若組織規模較小,通常功能基本的軟體即可完成捐贈金額、經費、日期等簡單紀錄,且預算相對有限,建議選擇操作簡單、價格實惠的類型。
- 應評估是否需要追蹤生產成本、工序、多部門成本分配等功能,這在某些非營利組織(如製造或銷售產品)中可能也適用。
- 軟體應能自動生成合規的財務報表,如資產負債表、損益表、現金流量表,並提供收支管理(包括發票管理、付款提醒、銀行對帳)及稅務計算功能。
- 針對非營利組織經常需要追蹤不同專案或活動的經費使用情況,軟體若能支援獨立控管各專案或部門的損益,將有助於精準追蹤財務表現。
- 財務報表分析功能,複雜的財務數據被整合且視覺化後,更有利於財務人員掌握關鍵趨勢,為管理層提供了有力的決策支持,例如協助資金規劃與預算管理。
- 若組織有國際往來或接受多國貨幣捐款,則需考量軟體是否支援多國幣別帳務及匯率自動轉換。
易用性與培訓支援
- 許多非營利組織可能由非會計專業背景的人員負責記帳,因此軟體介面應直觀、淺顯易懂,操作流程順暢,以減少學習曲線和培訓成本。
- 應確認軟體是否提供完善的線上教學、電子說明手冊、線上問答或專人服務等資源,以協助初學者快速上手並解決使用中遇到的問題。
資料管理與部署方式
- 可以選擇將資料存於電腦內的「買斷型」軟體,其資料外流可能性較低,但需要搭配安全防護軟體使用,且許多產品不適用Mac系統。
- 近年流行的「雲端型」軟體則將資料存於雲端,支援手機、平板和電腦共用,隨時隨地都可操作,且通常會有試用期,適合甫成立及規模較小的組織。雲端軟體也利於多用戶協作與資料共享。
成本與預算考量
- 非營利組織通常預算有限,因此價格是重要的考量因素。
- 買斷型軟體一次性買斷使用權利,但升級或追加功能可能產生額外費用。雲端型則多為月付或年付方案,會即時更新至最新版本,但增加使用者或功能通常需額外付費。
- 有些軟體提供免費版本或試用期,功能較基本,適合小型組織使用。
安全性與合規性
- 軟體應具備適當的安全措施,如存取控制、數據加密、多層次權限管理功能等,以保護財務資料的安全性。
- 選擇採用ISO27001資訊安全認證的軟體,能提供更高的資料安全保障。
- 非營利組織也需確保軟體符合當地的會計準則和稅務規定。
技術支援與售後服務
- 確保軟體供應商提供良好的技術支援和售後服務,以解決使用過程中的問題並提供協助。
可擴展性與整合性
- 考量組織未來可能成長的需求,選擇具有良好整合度及彈性擴充功能的軟體。
- 若組織同時需要管理捐贈物品或其他實物資產,可考慮具備進銷存或庫存管理功能的會計軟體。
- 可與CRM、ERP等其他業務系統進行整合,實現跨部門數據共享。通過自動將銷售、採購等數據同步至會計系統,減少數據重複錄入,提升數據的準確性和工作效率。
- 部分軟體支援與第三方庫存管理、電子商務、銀行、支付平台等無縫整合,能擴展應用場景。
- 部分軟體導入AI 掃描紙本發票,簡化繁瑣作業,結合電子表單,提高費用審核效率。
綜上所述,非營利組織在選擇會計軟體時,應著重於其易用性、是否支援專案/部門會計、預算是否可負擔、以及是否提供足夠的培訓和支援。雲端型軟體通常在這些方面具有優勢。
附表:會計系統類型:























