一、什麼是環保葬禮?
【環保葬禮】是一種近年在台灣逐漸被接受的殯葬方式。它的核心精神是「讓生命回歸自然」,不再以佔用土地或建造墳墓為主要目的,而是透過樹葬、花葬、灑葬等方式,將骨灰以自然友善的形式安置。
傳統的土葬與火葬,往往需要購買墓地、安置骨灰塔位,對土地使用與後續維護成本造成一定負擔。相比之下,【環保葬禮】不僅節省費用,還能避免後代子孫因掃墓而舟車勞頓。在台灣,環保葬的在2000年後政府大力推廣各種環保葬費用減免利多政策後,伴隨著社會觀念逐漸開放,越來越多家庭願意嘗試這樣的方式,全台都設有專屬的環保葬專區,提供民眾申請。
二、環保葬禮的優缺點比較
當家屬開始考慮【環保葬禮】,往往會先問:「它真的比傳統葬禮好嗎?」其實答案沒有標準,因為它牽涉的不只是金錢,還有家族觀念與文化背景。以下是比較常見的優缺點:
優點
- 環境友善:不需購買墓地,減少土地資源消耗。
- 費用較低:許多縣市提供環保葬補助或鼓勵金,實際開銷比傳統土葬、塔位安置便宜許多。
- 方便後代:不必定期掃墓,僅需在紀念日到公園獻花或靜坐追思。
- 政策支持:政府積極推動,並在各縣市陸續規劃地點。
缺點
- 長輩觀念:有些年長者認為「入土為安」才是完整的葬禮,難以接受沒有墳墓的形式。
- 宗教傳統:部分信仰習俗強調拜拜、供品,若採環保葬,可能需要調整祭祀方式。
- 心理落差:家屬一開始可能覺得「沒有地方掃墓」會不安心,需要更多心理適應。
事實上,許多人在 PTT、Dcard 與 Mobile01 分享心得時,都提到「家人溝通」是最大的挑戰。
「我爸生前交代要環保葬,但媽媽一開始強烈反對,後來看到場地環境清幽,才慢慢接受。」
三、環保葬禮的流程與步驟
若決定採用【環保葬禮】,其實流程並不複雜,大致可以分為以下幾步:
- 確認方式:先決定是要「樹葬」、「花葬」還是「灑葬」。不同縣市提供的場地略有差異,例如台北市以花葬區為主,新北市則有灑葬草坪。
- 申請地點:通常需要向縣市殯葬管理處提出申請,填寫申請書並繳交相關文件。若委託禮儀公司,也可由業者協助處理。
- 鼓勵金與補助:多數縣市政府提供環保葬鼓勵金,例如新北市補助最高 2 萬元,台北市則有減免骨灰罐及安置費用的優惠。這些政策設計,讓環保葬禮的費用更加親民。
- 實際進行:骨灰經過簡單處理後,家屬可在花葬區撒下,或由禮儀人員埋入指定區域。現場通常提供簡短的追思儀式,氛圍莊重卻不失自然。
- 後續紀念:多數環保葬場地設有紀念碑或追思牆,方便家屬在清明節、忌日到訪。這樣的方式雖不同於傳統掃墓,但也逐漸被接受。
四、家屬真實案例分享
隨著越來越多縣市推廣環保葬專區與補助政策,環保葬喪禮告別式不再是冷門選項,而是逐漸成為主流的趨勢。如果你正在思考未來的安排,不妨先到當地殯葬管理處諮詢,或參考 PTT、Dcard、Mobile01 上的分享,找到最適合自己與家人的方式。為了讓大家更清楚【環保葬禮】,以下整理幾個故事案例,讓讀者能感受實際狀況:
案例 A遠在海外的子女
一位居住在台北的老太太,生前交代「不希望孩子清明節還要特地從美國飛回來掃墓」。於是家屬選擇了台北市的花葬專區。安葬當天,子女透過視訊連線參與追思,整個過程簡單卻溫馨。
案例 B想回歸自然的父親
一名新竹的網友在 Dcard 分享:「爸爸說他想像落葉一樣歸於大地,不想再造成負擔。」於是選擇了環保葬禮。親戚雖然一開始不能接受,但看到現場環境清幽,才慢慢理解這是一種新的孝道。
案例 C網友的心境轉折
Mobile01 上有家屬分享:「我媽原本堅持要骨灰塔,但後來看到環保葬地點,覺得花海很美,掃墓也不再是壓力,反而覺得自在。」這樣的分享,顯示環保葬禮不僅僅是形式改變,更影響了家屬對「死亡」的態度。
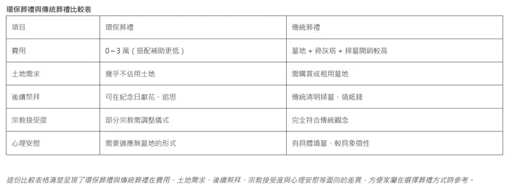
五、環保葬禮 vs 傳統葬禮的比較
我們整理出以下比較表能幫助讀者快速理解差異,特別是「費用」與「後續掃墓」兩點,往往是家屬做決定的關鍵。

環保葬禮 vs 傳統葬禮的比較
六、環保葬禮常見問題(FAQ)
Q1:環保葬禮真的比較省錢嗎?
A:大多數情況下是的。因為不需購買墓地與塔位,加上各縣市政府提供的補助,費用通常落在 0~3 萬元,比傳統方式更低。
Q2:環保葬禮會不會影響宗教習俗?
A:部分宗教需要調整祭祀方式。例如改以獻花、點燭代替燒紙錢。但也有宗教人士認為,環保葬的精神更符合「回歸自然」的信仰理念。
Q3:選擇環保葬禮後,子孫要怎麼紀念?
A:多數場地設有紀念碑或追思區,家屬可在清明節前往獻花。也有人選擇建立線上紀念館,讓子孫無論身在何處都能追思。
Q4:如果家人意見不同,可以分開葬嗎?
A:可以。例如部分家屬選擇環保葬,另一部分選擇骨灰塔,並不衝突。但事前溝通非常重要,避免造成親情上的分歧。
Q5:網路上有哪些心得分享?
A:在 PTT、Dcard、Mobile01 上都有相關討論。常見的心得包括「費用省下很多」、「長輩一開始反對但後來接受」、「覺得掃墓壓力減輕」,也有人分享「少了燒紙錢的氛圍,需要時間適應」。
七、環保葬禮喪禮告別式規劃交給晶品,協助圓滿
環保葬禮與告別式不僅是一種殯葬形式的改變,更是一種價值觀的轉變。它讓生命回歸自然,也讓後代減輕負擔。在選擇時,建議家屬多多溝通,理解彼此的信念與需求。
專業貼心:臨終關懷,專業諮詢,協助家屬處理後續問題。
服務有禮:禮儀人員皆受過專業訓練,無論對家屬或親友均表現得體,陪伴喪家與往生者走過最後相處時刻。
價格透明:沒有黑箱作業,契約價格一律公開與家屬討論,守護消費權益。
補助減免:禮儀人員會主動評估家屬經濟狀況,提供相關政府補助權益申請訊息,減輕家屬負擔。
晶品禮儀-永恆純粹的思念
全台24小時全年無休服務專線 0800-600-038
#喪禮服務 #喪禮費用 #喪禮價格 #禮儀公司 #晶品禮儀






















