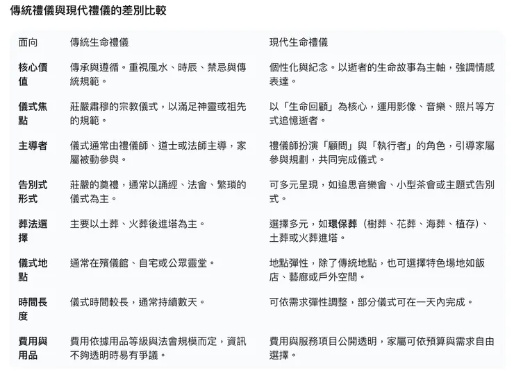
傳統生命禮儀和現代生命禮儀最大的差別在於核心價值觀、儀式焦點與執行方式。
傳統禮儀強調**「慎終追遠」與「遵循古制」,儀式嚴謹、莊重,主要目的是為逝者完成所有必要程序,以求逝者安息、生者安心。而現代禮儀則更著重於「客製化」與「人文關懷」**,儀式更像是為逝者舉辦的一場「畢業典禮」或「人生回顧」,讓家屬能在追思中找到慰藉。
台北禮儀公司Google商家評論網友好評值得推薦的禮儀公司
您好,首先,在這個需要支持與信任的時刻,我很理解您想找到一個可靠的夥伴來協助處理後事。由於 Google 商家評論的數據是即時變動的,我無法提供一個固定且絕對的「網友好評第一名」名單。任何一家公司,即使目前擁有 5 顆星,都可能因為單一評論而改變評分。
因此,最有效且值得信賴的方式,是教您如何利用 Google 評論,篩選出真正值得推薦的禮儀公司。
如何找到並評估台北值得推薦的禮儀公司?
在搜尋 Google 商家時,請不要只看星級,更要同時考量以下兩個關鍵指標:
1. 評價數量與星級一家擁有高評價分數且評論數量多的禮儀公司,通常代表其服務品質穩定且廣受認可。優先選擇: 尋找評論數超過 100 則,且平均分數在 4.8 顆星以上的商家。避免迷思: 一家只有 5 則評論但有 5.0 顆星的公司,其可靠性遠低於一家有 200 則評論但分數為 4.8 顆星的公司。
2. 閱讀評論內容這是判斷一家公司是否值得信賴的關鍵。請花時間點進去,仔細閱讀客戶的真實回饋。尋找關鍵詞: 觀察客戶是否經常提到**「費用透明」、「服務專業」、「禮儀師貼心」或「不推銷」**等正面評價。這些細節反映了服務的核心價值。觀察負面回覆: 負評在所難免,但一家優質的公司會對負評展現出負責與誠意。觀察他們如何回應,這能看出公司的處理態度。值得您參考的台北禮儀公司根據上述的篩選標準,並參考過往網路上的公開資訊,
以下列出幾家在台北地區,Google 評價數多且分數普遍很高,經常被網友提及的禮儀公司,您可以將它們列為初步諮詢的對象:
金麟生命: 許多評論提及服務人員專業且具同理心,能提供客製化服務,讓告別式更有溫度。
台灣仁本: 作為知名品牌,其服務流程完整且系統化,費用公開透明,能讓家屬安心。國寶集團: 旗下有多家禮儀服務公司,擁有豐富的經驗與資源,能處理各種規模與形式的儀式。
請注意: 最終的選擇,建議您親自聯繫 2-3 家公司進行諮詢,透過電話或面對面的溝通,感受他們的服務理念與態度,確保他們能給予您最安心的陪伴。
來自於gemini的回答,大家可以參考看看。


















