摘要
在生成式AI與雲端技術快速演進的今日,數位轉型(DX)已成為中小企業提升競爭力的必要途徑。本文提出「中小企業主的AI素養與DX領導力」雙螺旋框架,強調以問題導向與小步快跑為核心策略,輔以資料治理、風險控管與組織文化變革。文章首先釐清AI與DX的概念差異,接著提出四大素養構面(基本認知、實務應用、風險治理、領導文化),說明企業主擔任DX領導人的必要性與可行作法,並以製造、零售/貿易、專業服務三種產業情境為例。最後給出落地路線圖、具體檢核項目與KPI設計,協助企業主以有限資源獲得可度量的成效。
關鍵詞
中小企業、AI 素養、數位轉型(DX)、生成式 AI、資料治理、變革管理、KPI
一、緒論:AI 時代的中小企業挑戰與契機
多變的市場、緊縮的人力與資本,使中小企業同時面臨成本壓力與創新需求。生成式 AI 的普及,提供了跨領域自動化與知識增強的新工具,但導入能否奏效,關鍵在於企業領導層的素養與決心。相較大型企業擁有獨立的CIO/CDO團隊,中小企業多由老闆直接拍板,若缺乏正確的AI認知與DX視角,容易陷入「買工具不改流程」或「追潮流而無產出」的困境。本文闡述重點在於:一是將企業主的AI素養系統化;二是強調企業主必須親自扮演 DX 領導人;三是提供可立即行動的輕量級落地方法論。
二、核心概念界定與框架
說明如下:
- AI與生成式AI:傳統AI (或稱鑑別式AI)擅長結構化數據的預測與分類,例如需求預測與品質檢測;生成式AI (如大型語言模型)則能在文件撰寫、摘要與知識檢索上提供高效率輔助。兩者相輔相成,應依任務特性選擇工具與資料來源。
- DX (Digital Transformation):不是單純導入IT,核心在於以數據與數位工具重塑商業模式、流程與文化,使價值鏈更敏捷、透明且可擴展。
- AI素養(AI Literacy):對企業主而言不等於會寫程式,而是要能理解AI的價值與限制,設計應用場景、衡量ROI、管控風險並帶領組織採用。
本文提出「AI素養-DX領導力雙螺旋」:AI素養提供判斷與方法,DX領導力驅動變革與落地,兩者相互強化、螺旋上升。
三、企業主AI 素養的四構面與自我檢核
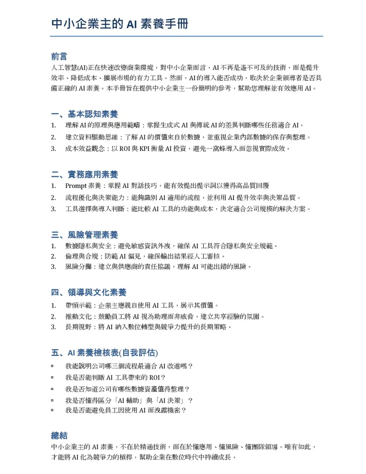
(一)基本認知素養:
能理解生成式AI與傳統AI的差異,建立「資料驅動」思維,以問題導向而非工具導向,採取小步快跑策略並以KPI驗證效益。企業主需能回答:我們的痛點是什麼?AI是否為真正的解方?
(二)實務應用素養:
具備基本的 Prompt素養以提升與AI的互動品質,能拆解工作流程,辨識可自動化的任務,懂得比較 SaaS 與客製化方案,量化 PoC 專案效益並設定KPI。
(三)風險治理素養:
重視資料隱私與資安,建立使用規範,理解AI可能帶來偏見與錯誤幻覺(偏離事實),建立人工覆核機制,與供應商訂定 SLA (Service Level Agreement)以清楚界定責任邊界。
(四)領導與文化素養:
企業主須親自示範與推動,形塑「AI 是助手、不是威脅」的文化,組建跨部門學習小組,並以長期視野看待 AI 與 DX,從效率到創新逐步擴張。
【自我檢核】
- 是否能說出三個最適合AI改善的流程?
- 是否能用ROI/KPI衡量成效?
- 是否清楚公司擁有哪些可用數據?
- 是否理解 AI 輔助與人類決策的邊界?
- 是否有防止資料外洩的規範?
四、為何企業主應擔任DX領導人:角色、能力與對策
中小企業決策集中,DX涉及策略、流程與文化三重變革,唯有企業主能統合資源、設定願景並排除阻力。必要能力包含:一是願景設定與路線圖規畫,二是AI/數據素養與資源整合,三是變革領導與利害關係人管理。常見挑戰與對策:
- 資源有限:以雲端 SaaS 結合顧問,避開重資本投入
- 員工抗拒:清楚傳達「AI 協作」價值,提供再培訓與示範案例
- 短期看不到績效:設計 90–180 天的 PoC 指標,累積「小成功」
- 資料分散與品質不一:先做最小可行的資料治理(檔案名規範、存取權限、版本控管)
五、落地路線圖:從 PoC 到組織全面擴散
階段 A-種子PoC (0–3 個月):選1–2個高痛點/高回報場景(如客服回應、報表彙整、庫存預測),使用現成SaaS或輕量自動化,建立KPI (時間節省%、錯誤率、轉化率)。
階段 B-擴散與標準化(3–9 個月):將有效 PoC 模式擴展到其他部門,建立 SOP、權限與資料管控;導入知識檢索(RAG)與文件治理,提升跨部門協作。
階段C-整合與創新(9–18 個月):串接 ERP/CRM/MES,導入流程探勘(Process Mining)與事件驅動自動化;從「提升效率」進化到「新商業模式」(如訂閱服務、資料服務)。
六、治理、風險與合規:降低不確定性
- 資料治理:制定資料分類、存取權限、保存週期與脫敏規範;建立共用詞彙與檔名/欄位命名準則。
- 模型與內容風險:對生成內容實施人工覆核,針對高風險場景(法務、財務、合約)設置雙簽機制。
- 供應商SLA:與供應商明確約定可用性、回應時間與責任界線,必要時投保相關保險。
- 倫理與透明:標示 AI 生成內容、避免偏見,對外溝通時保持透明與審慎。
七、KPI 與效益衡量:以數據說服組織
- 效率類:平均處理時間、人力節省時數、資料收斂時間
- 品質類:錯誤率、直通率、客服滿意度
- 成長類:轉化率、回購率、客單價
- 風險類:資安事件數、資料合規稽核通過率
KPI儘可能與財務結果連動(如成本占營收比、營業利益率),並設立基線(bottom line)及目標值,達標後滾動修正。
八、情境案例:三類中小企業的差異化路徑
(一)傳統製造業:
痛點多在停機、良率與人工檢測。先導入電腦視覺QC、簡易預知保養與文件生成;逐步串接MES/ERP,建立設備健康儀表板與知識庫。預期6–12個月可降低缺陷與停機,並釋放資深人力投向流程改善與新產品開發。
(二)零售/貿易業:
以需求預測、動態定價與AI行銷自動化為主。建立全通路資料拼圖(POS/電商/社群),用生成式 AI 產生分眾內容與客服回覆。KPI 包含轉化率、回購率與存貨週轉。
(三)專業服務業:
透過文件自動摘要、合約初稿與研究助理等應用,提升交付速度與一致性,建立知識檢索(RAG)避免遺漏前案。重點在合規與品質稽核,確保由人類最終審核。
對於中型企業,可能包含以上三種AI應用情境。
九、組織與人才:從學習型到創新型
成立跨部門的「AI/DX小組」,以產品負責人(product owner)思維擁抱快速迭代;為不同角色設計分層訓練,學習基礎 AI 使用、流程設計、資料治理與專案管理;推行內部社群與實作日,鼓勵分享 Prompt 與最佳實務,將績效與 AI 應用成效連動。
十、結論:以企業主為引擎,讓 AI 成為可持續的競爭力
中小企業導入AI與DX之所以難,難在資源與時間;但也因為組織小、成員鏈結緊密,只要企業主具備正確的AI素養並親自擔任DX領導人,往往能以較低成本完成關鍵躍升。本文建議企業主需具備的AI素養(附件一),以及實踐DX轉型的雙螺旋框架(附件二),協助企業主及其組織在12個月內建立可衡量的成果,並在此基礎上探索新產品與新商業模式。未來,AI工具將會更貼近流程與場景的需求,中小企業轉型的關鍵已不是「要不要用 AI」,而是如何「用得準、用得穩、用得長」。
附件一

附件二























