作者:Ben Tsai 日期:2025.9.6
前言
本文接續「淺談GenAI於馬達領域的應用(上篇)」,針對一般工作者(如工程師或學生) 的「學習馬達專業知識及輔助產品設計」核心目標打造專屬GPT,特別專注於馬達相關應用實例。雖然,本文以馬達為應用例,但其他工程領域的工作者亦能參考文中所述方法及步驟,打造自己適用的AI助手。
一、 編輯GPT與更新
為了更符合「學習馬達專業知識並輔助產品設計」的要求,個人或企業管理者可上傳專屬知識庫文件,並配合適當對話啟動器內容引導使用者。在此提供一操作範例,以筆者經驗及所蒐集的資料為基礎,逐步說明如何進入編輯GPT的設定頁面進行內容更新。
- 首先,更新圖(一)及圖(二)的對話啟動器&知識庫文件,內容相互配合引導學習。這種模組化知識體系非常適合用於教育訓練,學生或新進工程師能藉由對話式AI快速獲取答疑,如搭配案例式學習(即蒐集企業內實際案例放入知識庫),更能強化實務理解。依據先前設定的指令(系統提示)-「…所有回答均須優先根據知識庫之文獻資料,以確保準確性…」,如此可以大幅降低AI似是而非(幻覺)的可能性。
圖(一)

圖(二)
- 其次是適當選擇模型,由於學習馬達知識及產品設計需要一步一步仔細考量,筆者建議選擇ChatGPT-5 Thinking模型。關於功能擴充選項,如因企業內部資安或其他因素,可選擇關閉部分功能(如網頁搜尋)。操作頁面如圖(三)顯示。
圖(三)

- 圖(三)將以上欄位內容更新之後,即可按下分享鍵選擇分享對象並複製連結(或產生QR code),如圖(四)所示。
圖(四)

- 最後,按下更新鍵完成更新(稍等幾秒),檢視新的GPT頁面如圖(五)。
圖(五)

依據以上步驟完成編輯GPT的設定頁面的內容更新,更能協助學生及新進工程師學習馬達專業知識,下面章節將利用「馬達AI助手-小馬」完成幾項應用例。歡迎透過連結(https://chatgpt.com/g/g-68aa8fa89274819194a407efcd356233-ma-da-aizhu-shou-xiao-ma)進一步練習,但結果及成效判斷由使用者自行負責。
二、 應用例(一) 學習馬達專業知識
應用情境:新進工程師小張想要自我學習馬達專業知識,考慮與「馬達AI助手-小馬」對話逐步掌握學習方法與內容。此處,小馬扮演的正是「助教(Tutor)」的角色。
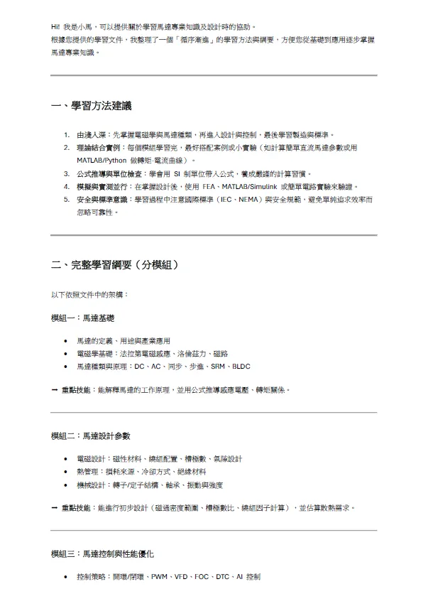
人機協作:小張直接點選預設對話項目中的「建議一步一步學習馬達專業知識的方法及綱要」,小馬經逐步推理與搜尋知識庫相關文獻後回答如下:


進一步檢視GPT回答品質,確認回答內容依照指令(系統提示):首先自我介紹,提出學習方法建議,依據知識庫的文件內容-分成四大模組進行學習,並在結尾時給予下一步建議。
三、 應用例(二) 產品開發流程與可行性研究
應用情境:系統工程師小張欲以競爭者性能為基線(benchmark),選擇適合的10kW馬達應用於液壓伺服系統,亟需進一步釐清馬達設計需求及規格。
人機協作:
小張:蒐集競爭者產品型錄,上傳給小馬並交付任務:「參考上傳資料,完成10kW輸出的伺服馬達設計需求表」,如下圖所示。

小馬:Hi!我是小馬,可以提供關於學習馬達專業知識及設計時的協助。我已依您上傳的資料,完成「10 kW 伺服馬達設計需求表」…。以PDF格式輸出(部分顯示)如下:

下一步建議:
- 若此馬達將直驅液壓泵或特定機構,請提供負載慣量/負載曲線與傳動比,好讓我把JL/JM與加減速時間一起算進需求表並生成「效率-轉速」&「扭矩-電流曲線」。
- 指定環境等級(粉塵/水氣/清洗),決定是否升級IP65/IP67與液冷。
- 確認驅動器品牌/協定與回授型式(絕對值編碼器/Resolver),我可同步把電氣介面與線束長度(4–10 m)寫入最終版需求表。
免責聲明:本回覆提供工程估算與學術性建議,不能替代詳細電磁/熱/機械仿真與現場測試。最終規格請以型錄與驗證報告為準。
小張:欲檢核GPT回答內容是否確實參考上傳的競爭者產品型錄,進一步提問:「上傳的型錄中,符合以上規格之馬達型號為何?」欲檢核GPT回答內容是否確實參考上傳的競爭者產品型錄,進一步提問:「上傳的型錄中,符合以上規格之馬達型號為何?」
小馬:Hi!我是小馬,可以提供關於學習馬達專業知識及設計時的協助。根據您上傳的《液壓伺服傳動系統型錄》,要達到10 kW、1500 rpm (主規格),所需額定扭矩約63.7 N·m。型錄中1500 rpm、額定扭矩70 N·m之機種最貼近且可滿足此需求;其同頁亦明載絕緣等級Class F、IP54。對應型號如下:

最後,檢視GPT回答品質-即內容是否根據系統及使用者提示/檔案,確認了遵守互動規則:先畫出「需求→輸入→輸出」表再逐項計算,並與上傳檔案內容相符,結尾提出下一步建議,也沒忘「免責聲明」。
應用例(一)及應用例(二)中,小張透過簡單提示(simple prompt)及上傳相關資料的方式,交付任務予AI助手執行並回報結果。然而對於全新的馬達產品設計,首先可要求AI助手依據知識庫文獻資料整理出一份「馬達產品設計流程」,使用者告知應用對象及情境後,再參考流程步驟逐步與AI助手對話/交付任務。應用例(三)展示:針對全新應用,如何與AI助手協作完成初步設計。
四、 應用例(三) 產品開發流程與可行性研究
應用情境:設計工程師小張接到一件馬達開發案,應用標的為助力型e-bike (如台灣的U-Bike使用情境),必須完成初步的技術可行性報告,內容包含初步性能規格、材料選擇、外型尺寸與材料成本預估。
人機協作:
小張:直接點選對話啟動器預設的項目:「詳細說明馬達的設計流程及注意事項。」
小馬:

下一步建議:
告訴我你的應用情境(負載曲線、目標轉速/轉矩、供電、尺寸限制、效率目標、環境/IP等),我可用上面流程替你完成初步定案與….。
免責聲明:以上為工程估算與學術性建議,不能取代專業審查、詳細電磁/熱仿真與現場測試。
小張:針對助力型e-bike (如台灣U-Bike),根據流程總攬的前8項(與設計有關)一步一步分析,整理出馬達「初步設計規格表」。
小馬:Hi!我是小馬,可以提供關於學習馬達專業知識及設計時的協助。已依你要的「流程總覽前1–8項」把助力型e-bike (共享/城市通勤)的一步一步分析與初步設計規格表整理到右側畫布,包含(部分顯示):

(接續)

小張:依建議之「初步設計規格表」,假設槽電流密度小於6 A/mm²,估算馬達軸徑/轉子內外徑/磁石厚度/定子尺寸/積片高度,以及繞線參數(匝數/線徑/並聯數)。
小馬:Hi!我是小馬,可以提供關於學習馬達專業知識及設計時的協助。以下依你先前定下的「初步設計規格表」(助力型 e-bike、外轉子、齒輪比≈4.5、36 V、Kv≈28 rpm/V→ke≈0.343 V·s/rad、12 slot/8 pole、U-Bike等級)並加入「槽/銅電流密度 ≤ 6 A/mm²」的限制,完成一步一步的幾何與繞線估算。所有原理與範圍皆對照知識庫:磁路/法拉第定律、氣隙與磁通密度建議、槽極/繞線…。(接續)
初步幾何與繞線規格表(可作打樣用)

小張:進一步「估算馬達重量及材料成本。」
小馬:Hi!我是小馬,可以提供關於學習馬達專業知識及設計時的協助。以下依你的「外轉子、12S/8P、D_so=110 mm、L=40 mm、δ=0.6 mm、t_m=3.5 mm、t_rb=12.5 mm、槽銅填充≈45%」規格內容,完成馬達重量與材料成本的一階估算(含公式、代入、假設與敏感度)。用到的材料與結構選擇原則,均取自,,,。(接續)
結果(重量與材料成本)
主要部件質量
- 定子矽鋼:1.536 kg
- 轉子背轭矽鋼:1.571 kg
- 槽內銅:0.467 kg
- NdFeB 磁石(總覆蓋0.95):0.359 kg
- 鋁端蓋/外殼(近似):0.256 kg
- 軸(鋼):0.107 kg
- 行星齒輪組(估):0.250 kg
- 軸承(估):0.060 kg
- 配線/灌封/小五金(估):0.080 kg
- 總重量 ≈ 4.69 kg
材料成本(USD,僅材料;低/中/高區間)
- 矽鋼(定+轉):$7.77/10.87/15.53
- 銅:$4.20/4.90/5.60 NdFeB:$21.57/28.76/35.94
- 鋁:$0.64/0.77/0.97
- 碳鋼(軸+齒輪):$0.53/0.71/1.00
- 合計(材料本體):$34.71 / 46.01 / 59.05(低/中/高)
此應用例實測,小馬僅僅花了12分31秒生成「馬達的設計流程建議」、「初步設計規格表」、「初步幾何與繞線規格表」與「馬達重量及材料成本估算」,以效率而言,確實令人驚艷!以效益而言,GenAI確實已具備成為工程師助手/助理的能力,人類工程師則必須自我提升為審查者(reviewer),並從「多個且迅速可得」的AI方案中判斷改善甚或優化的方向。
結語
GenAI的出現,為工程(本文以馬達為例)帶來了嶄新的工具與思維。它能縮短學習曲線,輔助產品設計,並提升可行性研究效率。然而,工程應用必須建立在「人機協作」的基礎上,結合AI的快速推演能力與工程師的專業驗證,才能真正發揮價值。
以馬達為例,未來隨著AI技術與CAE軟體深度整合,以及多代理系統的普及與連結介面標準化(如MCP、A2A…),馬達本體與系統設計將以「AI協作、快速迭代」為技術發展主流。



















