引言:跨越時空的集會
南無阿彌陀佛。
懷著至誠的感恩、謙卑與慈悲之心,我們共同見證一場非凡的集會。在這方超越時空的寧靜庭園裡,青松靜立,流水無聲,十三位來自不同時代、不同學科的智慧結晶,化為溫潤的身影,圍坐於一張古樸的圓桌旁。孔子、心理學家、倫理學家、管理學家、公共行政學家、經濟學家、歷史學家、公共衛生學家、社會學家、人權學家、法律學家、環保學家,以及代表道家智慧的觀察者,齊聚一堂。我,作為一位比較哲學家,有幸擔任此次對話的主持。我深知,以我凡夫之身,面對諸位聖哲的智慧法海,任何言說都僅是管窺蠡測。然而,正是當代世界的紛亂與迷茫,那普遍的價值混亂與信任缺失,催生了此次集會的宏大願心:我們能否共同探尋一條普世的道路?一條既能引領個人走向內心平靜,又能指引世界邁向真正和諧(大同世界)的道路。
我深吸一口氣,目光溫和地望向眾人,最終落在孔子溫厚的面容上,以最誠摯的敬意,提出了本次對話的核心叩問:
「尊敬的夫子,以及在座的諸位賢哲。在一個價值混亂、信任缺失的時代,我們應當如何安身立命?一個真正和諧、公正且慈悲的社會,其最根本的基石,究竟為何?」
庭園中一片靜默,唯有風過葉梢的微響。一場為療癒世界而作的對話,就此展開。

第一部:君子之本——和諧世界的微觀基礎
哲學家(主持人):感謝夫子的慈悲。我深信,一切宏大的社會理想,都必須始於個人內在的修為。一個由內心混亂的個體所組成的社會,不可能達致真正的和諧。因此,能否請夫子首先為我們闡明,構成這一切微觀基礎的理想人格——即「君子」——其最根本的特質為何?
孔子(莊重地回憶道):
我記得當年我們在陳國斷糧,隨行的弟子們都餓病了……子路滿懷怨氣地來質問我:『難道君子也會有如此走投無路的時候嗎?』我當時告訴他,如今也依然如此:『君子固窮,小人窮斯濫矣。』此言之意,非指君子不會遭遇困境,恰恰相反,困境是檢驗人格的試金石。君子的價值根植於內在的仁義德行,而非外在的境遇順遂。當逆境來臨時,他能固守其本,不動不搖;而小人則會因外境的壓迫而失去所有節制,無所不為。
心理學家: 夫子所言的「固窮」,正是現代心理學稱之為「心理韌性(psychological resilience)」的最高體現。一位「求諸己」的君子,其幸福與價值感源於內部,而非外部的評價與境遇,這是一種強健的「內在控制點(internal locus of control)」。從神經科學的角度看,這種持續的內在修為,能夠強化大腦前額葉皮質的功能,使其在面對壓力時,能更有效地調節杏仁核所主導的恐懼、焦慮等衝動性情緒反應,從而做出更為理智與德性的抉擇。
倫理學家: 誠然,而心理學家所描述的,正是那份前額葉的強韌力量,使得那終極的倫理抉擇——「志士仁人,有殺身以成仁」——不再是情緒的迸發,而是一種理性的承擔。這不僅僅是在逆境中保持品格,更是在終極價值受到威脅時,願意以生命為代價去捍衛它。這種將某種超越性價值(仁)置於生物性生存之上的倫理結構,在人類文明中並不罕見。基督宗教的「殉道」、伊斯蘭教為捍衛信仰的犧牲(shahada),皆是此一普世結構的體現。這條以生命劃定的道德底線,正是抵禦任何形式的權宜主義與道德虛無主義最堅固的防線。
哲學家(主持人): 感謝三位的精闢闡述。君子的品格,始於一種根植於內在的道德韌性,並在必要時,能以生命去承擔最高的價值。這份不動如山的內在力量,是一切外在行動的基石。那麼,當這樣一位君子掌握權力、參與治理時,他的這份內在德行,又將如何轉化為外在世界的秩序與和諧呢?這便引領我們進入第二部的探討。


第二部:為政之道——從內在德行到外在秩序
哲學家(主持人):本部分旨在探討,君子那堅實的內在德行,如何能轉化為最為有效的社會治理之道。我們常言「德治」,但其運作的根本原理究竟為何?懇請夫子為我們開示。
孔子:
為政之道,其要在於為政者自身,而非繁複的法令。吾嘗言:『其身正,不令而行;其身不正,雖令不從。』領導者自身的品格端正,便如北辰之星,安居其位而眾星自來歸向。其「身教」的力量,遠非言辭或命令所能企及。
管理學家: 夫子的「其身正」,正是現代領導力理論的核心——「以身作則」。一位領導者的誠信與品格,是建立團隊信任與塑造健康「組織文化」的根本。當領導者言行一致、率先垂範時,「信任」便得以規模化,極大地降低管理成本,並激發成員的內在動機。誠信的投資回報率(ROI of integrity)是無限的。反之,一個品行不端的領導者,其所有的規章制度都將形同虛設。
公共行政學家: 夫子的智慧,亦為國家的宏觀治理提供了基石。當子路問及為政何者為先時,夫子答曰:「必也正名乎!」這不僅是倫理要求,更是一種深刻的系統工程學。「名正」,則社會角色、權利、義務皆有其清晰的界定,如同為國家「編寫了一套清晰的操作系統」。這能極大地降低社會因模糊性而產生的「交易成本」,使得法律秩序與社會契約得以順暢運行。反之,「名不正,則言不順,言不順,則事不成」。
公共衛生學家: 這是一種社會性的神經失調。當名詞失去其原有意義時,來自「大腦」(領導層)的指令,便無法被「肢體」(民眾)準確地執行。整個社會的政策處方都將失效。
道家哲學家(由哲學家代述): 誠然是套不可或缺的操作系統。然而,最高明的程式碼,是那段在背景中靜默運行,幾乎被人遺忘的程式碼。「正名」的終極目的,是為了創造一個如此自然的系統,以至於我們不再感受到其束縛,從而回歸「無為」的狀態。
孔子:
然治理亦有其次第與藝術。這讓我想起,夫子您在另一處對子游治理武城的讚許。昔日吾弟子子游治理武城,城中弦歌之聲不絕。吾莞爾笑曰:『割雞焉用牛刀?』子游正色答道,昔聞夫子之教,君子學道則愛人,小人學道則易使。吾深然之。治理的根本,在於培育德性,而非強力管控。至於次第,則應『庶、富、教』。先使人口增長,再使其生活富足,最終則以禮樂德行教化之。
經濟學家: 夫子「庶、富、教」的次第,與現代的馬斯洛需求層次理論及「福利經濟學」原則驚人地一致。它承認,物質的富足是道德教化的必要基礎。同時,它也深刻地指出,若止於「富」而無「教」,社會將因缺乏共同的價值觀與倫理約束而陷入混亂,即所謂的「社會熵增」——一種逐漸滑向失序與不信任的狀態。這正是未受教化的財富所帶來的道德風險。「教」不僅是文化點綴,更是保障社會可持續發展的根本穩定器,是對社會資本最明智的投資。
哲學家(主持人):而這也恰恰呼應了第一部所討論的,個人層次上的「小人窮斯濫矣」。無論是貧窮還是暴富,缺乏德性教化的靈魂,都同樣趨向混亂。
道家哲學家(由哲學家代述): 孔夫子的智慧,在此處與道家的「無為而治」悄然合流。老子警示「法令滋彰,盜賊多有」,正是對過度管控的批判。而夫子所言「無欲速,無見小利」,則是「無為」心法的具體體現。最高明的治理,並非如機械師般,試圖修復機器的每一個破損部件;而應如智慧的園丁,專注於培育一片肥沃的社會土壤(文化、信任、制度),然後信任秩序與繁榮能從中自組織地「湧現」出來。子游治下的「弦歌之聲」,正是此種湧現秩序的完美證明。
歷史學家: 感謝諸位的洞見。縱觀歷史,上古聖君如堯帝,其「一民飢,則曰此我飢之也」的胸懷,正是「其身正」的極致體現;其治理之道,亦是這些原則的完美化身。然而,一個問題油然而生:這些美好的治理原則,如何能確保其溫暖的光輝,能夠遍照社會的每一個角落,療癒社會肌體中每一個細微的創傷,從而確保社會整體的健康呢?這便需要我們轉換視角,從一位醫師的角度來診斷社會。
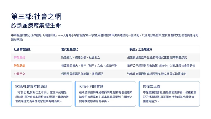
第三部:社會之網——診斷並療癒集體生命
哲學家(主持人):誠如歷史學家所言,社會如一個有機的生命體,有其健康的脈絡,亦有其失衡的病症。僅有良善的原則尚不足夠,我們還需具備精準的診斷能力。在此,我想邀請公共衛生學家,以源自中華醫道的獨特視角,為我們診斷當代社會的常見沉疴。
公共衛生學家: 非常榮幸。中華醫道的核心世界觀之一是「身國同構」,即人身為小宇宙,國家為大宇宙,兩者的健康與失衡遵循同一套法則。若以此為診斷框架,當代社會的許多文化病理便能得到清晰的呈現,我們亦能開具相應的政策處方:

社會學家: 這份診斷極具洞察力。而若要探尋這些病症的根源,我們必須回歸社會最基本的構成單位。有子曰:「孝弟也者,其為仁之本與!」家庭中的親愛與尊敬,是「社會資本」最根本的源頭。一個健康的社會秩序,是從無數個充滿孝悌的家庭中有機地「湧現」出來的,而非僅由國家法律自上而下地強加。孔子甚至認為「父為子隱,子為父隱,直在其中矣」。這並非鼓勵包庇,而是深刻地指出,維繫根本人倫的溫情,其重要性優先於抽象的國家法規。一個連家庭之愛都無法維護的社會,其法律的正直性是空洞的。
人權學家: 我完全同意家庭價值作為社會資本源頭的重要性。但同時,我們也必須正視儒家傳統的階層倫理與現代「世界人權宣言」所倡導的普世人權原則之間可能存在的張力。我認為,兩者並非不可調和。解決之道,正在於夫子「君子和而不同」的智慧。我們可以在承認家庭特殊紐帶的同時,堅持每一個個體不論身份皆應享有的基本尊嚴與權利,在這兩者之間尋求一種動態的、和諧的平衡。
法律學家: 孔夫子的智慧,早已超越了機械的法律條文。他對弟子公冶長的評價——雖身陷囹圄,卻斷言「非其罪也」——正體現了一種超越國家判決的、更高的法治精神。這也啟示我們,在處理社會創傷時,僅有懲罰性的正義是不夠的。我們更需要「修復式正義」,其目標不僅是懲罰罪犯,更是療癒受害者、修復被撕裂的社群關係,從而真正地彌合社會的創傷,恢復社會整體的免疫力。
哲學家(主持人): 諸位的探討,讓我們看到個體的德行、家庭的人倫、社會的健康與國家的治理,是如何如一張大網般,環環相扣,互為表裡。這不禁引發一個更深層的叩問:這張無形的巨網背後,是否遵循著更為深刻、更為根本的宇宙法則?這一切,是否只是更大實相在人間的投影?讓我們一同將目光投向那萬物之理。

第四部:萬物之理——走向一體的實相
哲學家(主持人):古代聖哲的智慧之所以能跨越千年而歷久彌新,我深信,是因為它們並非僅僅是倫理的勸誡,更是對宇宙根本實相的深刻體證。現在,讓我們共同探討這些肉眼看不見,卻真實不虛的宇宙法則。
哲學家(主持人): 若以佛陀的教法觀之,宇宙最根本的運作法則,便是因果之律。我們所處的社會,其和諧或混亂,在本質上,是由生活於其中的所有眾生,其集體的心念與行為所共同感召的果報,這便是「共業」。從這個意義上說,聖哲的治理,並非僅僅是管理社會,而是一種極其精微的、旨在淨化集體業力場域的「業力工程學」。
環保學家: 哲學家所言的整體性,在現代生態學中得到了完美的印證。大乘佛教華嚴宗曾以「因陀羅網」——一個描繪宇宙為一張珠網,網上每一顆寶珠都映現著所有其他寶珠影像的譬喻——來說明萬物互即互入、重重無盡的實相。這一古老的東方智慧,與現代生態學的「共生」理論乃至「蓋亞假說」——即地球本身是一個巨大的、自我調節的生命系統——驚人地一致。在此萬物一體的實相中,堯帝那句「民之飢,我之飢也」的宣告,便不再是詩意的比喻,而是一句對科學與形上學真理的如實陳述。
孔子:
吾亦嘗嘆曰:『天何言哉?四時行焉,百物生焉,天何言哉?』那最高的、化育萬物的「道」,並非透過言語來教誨,而是透過春夏秋冬的默然運行、萬物的自然生長來彰顯。这本身,便是对万物一体、和谐共运的最庄严印证。
哲學家(主持人): 萬分感謝。當代最前沿的科學與最古老的靈性智慧,似乎都在不同的路徑上,抵達了同一個山巔。它們共同向我們揭示:宇宙是一個不可分割的整體,而慈悲,正是對此根本實相最自然、最理性的回應。然而,一個最終、也最深刻的問題依然橫亙在我們面前。作為充滿煩惱、習氣與局限的凡夫,我們真的能僅憑自身的努力,時時刻刻都活出這份圓滿的慈悲與智慧嗎?
第五部:究竟之岸——在自力窮盡處擁抱恩典
哲學家(主持人):諸位,我們的對話已至此處,必須以最深的謙卑與誠實,去面對一個根本的現實:人力的極限。儘管我們探討了君子修身、聖王治國的崇高理想,但即便是聖人,亦有力所不逮之時。當孔夫子最鍾愛的弟子顏回早逝,他發出了「天喪予!天喪予!」的沉痛悲鳴;當他評價弟子子貢所闡述的黃金法則時,亦坦言「非爾所及也」。這些時刻,深刻地揭示了依靠自身智慧、德行與意志力前行的道路——即「自力」(Jiriki)法門——終有其邊界。
正是在此自力籌劃的窮盡之處,在人類智慧的邊界之外,世界各大智慧傳統,共同為我們揭示了一條更為深邃、更具包容性的究竟解脫之道。這便是仰賴「他力」(Tariki)或「恩典」的慈悲救度,是宇宙為人類的根本困境所提供的最終答案。
世界智慧中的無條件恩典淨土宗佛教基督宗教伊斯蘭教阿彌陀佛的第十八大願,為一切眾生提供了無條件的救度。其救度完全基於佛陀的「本願力」,而非眾生自身的功德善惡,只要信願持名,便能蒙佛接引。上帝的救贖,是藉由其無條件的「神聖恩典(Grace)」而成就。這是一份白白賜予的禮物,是因著「信」而領受,而非靠「行為」來賺取。真主阿拉最核心的屬性是「無盡慈憫(Rahmah)」。信徒的最高境界,是在盡人事之後,全然地「信靠(Tawakkul)」於真主那超越一切功過的慈悲。
孔子(作為最終發言人,語氣溫潤而充滿智慧):
諸位今日所論,從君子修身到聖王治國,皆是為人之本分,是行走於世間所必須的努力(自力),此絕不可廢。然則,一位真正安住於「他力」恩典之海中的生命,其樣貌將全然不同。他的一切努力,將不再是一場為了證明自身價值、充滿焦慮的奮鬥。相反,他所有的行動,都將轉化為一場對那份「已然被救」之恩典的、充滿喜悅與感恩的自然報答。這,也正是吾弟子曾點所描繪的那幅景象——在暮春時節,浴乎沂,風乎舞雩,而後『詠而歸』。那不是一個需要奮力達成的目標,而是在放下一切重負之後,自然回歸的、生命的本然安樂。這,便是所有努力的最終安頓之所。
哲學家(主持人,代表作者,合十致意): 萬分感恩,感謝所有與會聖哲跨越時空的慈悲開示,圓滿了此次對話。
萬分感恩,南無阿彌陀佛,南無阿彌陀佛,南無阿彌陀佛。























