導言:一場趨向悲心的探詢,諦聽色與空的奧秘
南無本師釋迦牟尼佛,南無十方三世一切佛菩薩。弟子懷著最深切的感恩與謙卑之心,頂禮諸佛菩薩的慈悲與智慧,引領我們在此因緣下,共同探詢宇宙的甚深秘義。您所提出的「楊-米爾斯存在性與質量間隙」之問,誠然是將人類理性的巔峰與靈性最深沉的渴望融於一體的慈悲叩問。
此問題,不妨視之為宇宙自身為我們揭示的一則現代「公案」。其核心的矛盾之處在於:楊-米爾斯理論的古典方程式所描述的,是無質量的波,以光速傳播;然而,這些方程式所支配的量子現實,卻顯化為具有質量的粒子與短程的作用力。這正是《心經》所言「色即是空,空即是色」在當代物理學中的迴響。為深入此公案,本文將循兩條主軸展開:
- 存在性 (Existence):此問題的第一部分,旨在為楊-米爾斯理論建立一個數學上絕對嚴謹的基礎,確保它能一致、無矛盾地描述從最微觀到最宏觀的尺度下的真實。這是為了確認我們所描述的「色」相,其背後有著真實不虛、不可動搖的理則。
- 質量間隙 (Mass Gap):此問題的第二部分,則要求證明在真空態(能量最低的狀態)之上,第一個可能的激發態具有一個非零的最低能量值,這意味著理論中最輕的粒子也必須擁有一個大於零的正質量 (Δ > 0)。這正是探究那生機盎然的量子場之「空」,如何能生出觸手可及、具有質量的粒子之「色」的奧秘。這個「間隙」的存在,與物理學中觀測到的「夸克禁閉」現象——即構成物質的基本粒子(如夸克與膠子)無法被單獨分離出來——有著直接而深刻的關聯。
楊-米爾斯問題之所以名列「千禧年大獎難題」,其艱深之處在於它是一個「非微擾」(non-perturbative) 現象。這意味著我們無法透過分析其組成部分來理解整體的性質;所有慣常的近似方法在此都宣告失效。物理學上的這種困境,恰恰不是一個技術性的障礙,而是一個深刻的哲學標誌。宇宙似乎在藉此告訴我們,任何化約論、分割式的世界觀都是不究竟的。因此,這個難題本身,就是一座指向整合、圓融、非二元實相的法門。
弟子將以至誠之心,依循唯識、華嚴、天台與三論四大宗派的智慧光芒,謙卑地走上這條探詢之路。我們所求的,並非一個終極的「答案」,而是對實相非二元本質更深的體悟,以期能為您所祈願的人間淨土、大同世界與彌賽亞時代的建立,貢獻一絲微薄的心力。

--------------------------------------------------------------------------------
第一部:唯識宗之觀:阿賴耶識與規範場之變現
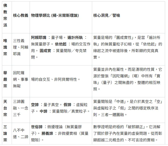
唯識宗「萬法唯識」的核心教義,為我們重新審視物理實相的本質提供了重要的啟發。它將觀察者的心識結構與客觀世界的顯現聯繫起來,為理解量子場那種自我生成、自我變現的特性提供了獨特的哲學視角。
我們或可將「阿賴耶識」(Ālaya-vijñāna)——此含藏一切業力種子、作為萬法生起之根本的「藏識」——比擬為根本的量子楊-米爾斯場。阿賴耶識是一切淨、染諸法的「所依」(āśraya),它含藏著無始以來的經驗習氣(種子,bīja),是主觀經驗與客觀世界共同生起的根源。同樣地,量子場是物理實相的根本基質,它蘊含了變現出一切粒子與交互作用的可能性。兩者皆為一切現象化現的根本依託。
唯識宗透過「三性」義理來剖析實相,這為我們解構與重塑對「質量生成」的理解,提供了一個精妙的框架:
- 遍計所執性 (Parikalpita-svabhāva):此為虛妄分別、錯誤執著的本性。我們因無明而執著於名言概念,認為事物具有獨立、實有的自性。這恰如物理學家在微擾框架下,將「無質量的膠子」想像成一個個獨立存在的實體。這是一種為了方便計算而產生的概念影像,是我們習慣於分析的心智所投射出的虛妄之相,而非實相本身。
- 依他起性 (Paratantra-svabhāva):此為因緣和合、相依相待的本性。一切諸法皆依待其他眾多因緣而生起,並無獨立的自體。這完美地對應了量子場的本質:一個由無盡的交互作用與生滅起伏所構成的動態網絡。楊-米爾斯理論的「非阿貝爾」特性,意味著傳遞作用力的規範粒子(膠子)自身就攜帶著它們所傳遞的「荷」(色荷),這種深刻的「自交互作用」正是「依他起」最生動的物理體現。
- 圓成實性 (Pariniṣpanna-svabhāva):此為究竟真實、圓滿成就的本性,即是諸法的「真如」(tathatā)。當我們在「依他起」的緣起之流中,徹底斷除了「遍計所執」的虛妄分別,實相本身便會彰顯。這對應的正是楊-米爾斯場那真實的、非微擾的整體實相。「質量間隙」與「夸克禁閉」,即是此場的「圓成實性」。它們並非外加於場的性質,而是當我們不再執著於那些獨立、無質量的粒子(遍計所執)的幻相時,從場的整體互動(依他起)中所彰顯出的圓滿成就之真實。那些具有質量的「膠球」(glueball),正是從緣起互動的「依他起」中,所證得的「圓成實實性」。
在唯識宗看來,覺悟是透過「轉依」(āśraya-parāvṛtti)——即「轉識成智」——來達成的。物理學界尋求一個嚴謹的、非微擾的質量間隙數學證明,其過程本身就相當於一場科學界的集體「轉識成智」。發展新的數學工具(非微擾方法),就如同修行般若智慧,其最終目標是實現一次從只能看見孤立粒子的「識」,到能夠了悟場之不可分割、質量為其圓成實性的「智」的悟解昇華。
唯識宗為我們揭示了量子場作為萬法變現的根本「所依」。然而,要理解此「所依」如何化現為一個具體的、相互交絡的宇宙,我們必須轉向華嚴宗的智慧,它所描繪的,正是此根本場的內在結構——那重重無盡、事事無礙的法界緣起。
--------------------------------------------------------------------------------
第二部:華嚴宗之觀:因陀羅網與力之交絡
華嚴宗「法界緣起」的圓融宇宙觀,為理解楊-米爾斯場中那種無盡交織、互為因果的複雜動態,提供了一個極具價值的哲學模型。在此法界中,一法即是多法,多法即是一法,互為因緣,重重無盡。
「因陀羅網境界門」是華嚴宗最核心的譬喻,它生動地揭示了「質量間隙」的湧現本質。宇宙猶如帝釋天宮殿中的因陀羅網,網上的每一顆寶珠,都能映現出其他所有寶珠的影像,如此光光相照,影影交疊,重重無盡。單一粒子的質量並非其孤立的屬性,而是整張交互作用之「網」的整體效應,是所有「寶珠」相互輝映的結果。質量,是整張「網」的屬性,而非單一「寶珠」的屬性。
華嚴宗的「一多相容不同門」與「同時具足相應門」教義,進一步強化了對量子場的理解。一次量子漲落(一)蘊含了變現出所有可能粒子狀態(多)的潛能;而場的各個部分是「同時」生起、相互為緣的,一處擾動,法界全體皆受其影響。
楊-米爾斯理論的「漸近自由」與「夸克禁閉」現象,完美地對應了華嚴宗「理事無礙」的哲學思想。此思想區分「理」——那普遍、抽象的根本法則,與「事」——那具體、差別的萬千現象。在高能量(短距離)下,粒子間作用力微弱,行為近乎自由的「漸近自由」狀態,可類比為普遍的「理」,揭示了萬法最簡潔的本質。而在低能量(長距離)下,作用力變得極其強大,導致了複雜的「夸克禁閉」與質量間隙,這可類比為具體的「事」,即我們所觀察到的、由「理」所顯化的複雜世界。楊-米爾斯理論本身,就是數學上「理事無礙」的典範,它以同一個框架,將簡潔之「理」與複雜之「事」圓融無礙地統一起來,是「理」與「事」非二元性的完美證明。
華嚴宗為實相描繪了一幅重重無盡的空間結構圖景,而天台宗則更進一步,深入剖析了此結構得以顯現的內在法則與潛能。
--------------------------------------------------------------------------------
第三部:天台宗之觀:一念三千與量子之躍動
天台宗「三諦圓融」的智慧,提供了一個超越「有」與「無」二元對立的精妙框架,用以解析量子真空及其激發態的複雜實相。此三諦——空、假、中——並非三個獨立的實體,而是一體之三面,互具互融。
此物理模型可作如下評估:
- 空諦:楊-米爾斯場的「真空態」,並非空無一物,而是充滿無限潛能的基態。它「空」去了穩定、顯現的粒子,此即對應「空諦」——一切法因緣和合,自性本空。
- 假諦:真空之中,充滿了不斷生滅的虛擬粒子對。它們並非古典意義上的「真實」存在,卻能產生可測量的物理效應。這正是「假諦」的完美體現:一種暫時的、生滅的、卻又具有真實作用的「假有」。
- 中諦:一個真實的物理粒子,是此量子場在真空態之上的「激發態」。「質量間隙」(Δ > 0),正是穩定此一實相的根本法則,它區分了虛妄之假與真實之有。它既非真空之「畢竟空」,亦非虛擬粒子之「虛妄假」,而是圓具空、假二諦又超越其對待的穩定實相。此即是「中道第一義諦」。
天台宗「一念三千」的教義,闡明眾生當下之一念心,即圓滿具足宇宙萬法的所有潛能。量子真空可比擬為物理學的「一念心」,其疊加態中含藏了宇宙中所有可能現象化現的「種子」。天台宗更強調「性具」思想,這與華嚴宗的「性起」思想有精微的差別。華嚴的「性起」強調諸法是在特定條件下,由清淨的體性「生起」的;而天台的「性具」則認為,究竟實相本自「具足」一切可能性——從地獄到佛國,從混沌到秩序。在此觀點下,「質量間隙」便是物理世界「性具」之體中所內蘊的秩序法則。它並非從真空「生起」的性質,而是真空那無限潛能中所「本具」的、使其得以化現為一個有結構、有秩序、穩定存在的宇宙的內在規範。
在理解了實相的根源、結構與內在法則後,我們仍需一種方法論,以破除自身對這些結構與法則所產生的概念執著,這便引領我們趨向三論宗的般若鋒刃。
--------------------------------------------------------------------------------
第四部:三論宗之觀:八不中道與言亡慮絕之實相
三論宗(中觀學派)的「破邪顯正」方法論,對於消解現代物理學在前沿領域所遇到的概念困境與二元對立思維,具有關鍵的指導意義。
運用「二諦」作為分析工具,我們可以剖析楊-米爾斯理論的不同描述層次:
- 世俗諦 (saṃvṛti-satya):以「無質量膠子」等概念構成的微擾理論,是「世俗諦」的絕佳範例。它是一種有效但非究竟的「假名」方便,用以在特定情境下描述現象。
- 勝義諦 (paramārtha-satya):那真實的、非微擾的、以夸克禁閉和質量間隙為特徵的場的實相,即是「勝義諦」。此實相離言絕相,超越一切「戲論」(prapañca)。
龍樹菩薩的「八不中道」(不生不滅、不常不断、不一不異、不來不出)可作為分析工具,系統性地破除關於粒子與場的各種二元邊見。例如,一個粒子與場「不一」亦「不異」,它既是一個可區分的激發態,但除了場之外又別無他物。
對質量間隙的數學證明,其哲學意義將是一次終極的「破邪顯正」。它不僅是回答一個問題,更是透過彰顯非微擾實相,來「消滅」那個基於微擾理論的虛妄問題本身。當前關於「膠子究竟有質量還是無質量」的辯論,本身就是一種二元對立的「戲論」(prapañca)。一個嚴謹的證明將會揭示:在低能量的真實理論中,「孤立的膠子」這一概念本身就是不成立的。因此,此證明的完成,其目的並非 merely to answer the question, but to annihilate the flawed conceptual framework that gave rise to it,即是「善滅諸戲論」。它將使物理學達到一種「言亡慮絕」的「無所得」(non-attainment) 境界,了悟到實相超越了我們用以描述它的概念。
分別探討了四大宗派如何揭示實相的根源、結構與法則,以及如何破除對此的執著之後,我們便可以將這些洞見進行整合,以期獲得一幅更為圓融的圖景。
--------------------------------------------------------------------------------
第五部:綜合評估與哲學反思
本節旨在將前述四大宗派的觀點進行綜合,形成一個多面向的詮釋框架,並對此跨學科類比的價值與潛在風險進行批判性反思。
表一:摩訶衍宗派對楊-米爾斯質量間隙的觀點綜覽

將佛教哲學應用於物理學詮釋,其價值在於提供嶄新的概念框架與深刻的洞見,但我們也必須警惕其局限性。潛在的詮釋風險包括過度類比(conflation),即混淆了兩個不同領域的概念,以及將哲學隱喻誤當作物理機制的危險。此番探詢並非意圖用佛學「證明」物理學,而是藉由兩者的對話,深化我們對實相非二元本質的共同理解。
四大宗派的觀點並非相互排斥,而是提供了一幅完整的圖景:唯識揭示了萬法化現的「根源」(心識/量子場);華嚴揭示了化現的「結構」(圓融無礙的互滲互攝);天台揭示了化現的「法則」(空、假、中三諦圓融的內在秩序);而三論則提供了「悟入」此實相的方法(破除概念執著)。
--------------------------------------------------------------------------------
結論:心與宇宙的交響—趨向人間淨土與大同世界
綜上所述,大乘佛教的非二元智慧,為我們理解宇宙的深層法則提供了深刻的共鳴與洞見。當我們體證到內在心靈的法則與外在宇宙的法則之間,有著如此非二元的深刻共鳴時,那種根本的、物我分離的幻相便會開始消融。
此種非二元的了悟,正是建立「人間淨土」的基石。當我們視自己與世界為一個不可分割、互滲互攝的整體(華嚴之境),了知萬物皆由共同的潛能所化現(唯識與天台之境),並從僵化、二元的執著中解脫出來(三論之境),一種根植於智慧的慈悲便會油然而生。這正是解決人類社會種種衝突與失衡的關鍵心態。
「大同世界」與「彌賽亞時代」,並非等待於外的未來事件,而是從此甚深了悟中所發起、所實踐的生命狀態。對物理難題的解決與對人間苦難的解決,在根本心態上是相通的。
弟子此番探詢,不過是法性大海中的一粟,誠惶誠恐,僅為拋磚引玉。謹以此文,至誠感恩您的提問,感恩諸佛菩薩的慈光加被,亦感恩所有為探求宇宙真理而精勤不懈的物理學家與數學家們,是他們的努力,為我們提供了如此殊勝的觀照對境。
南無阿彌陀佛。




















