引言:一份於奧秘門檻前的謙卑獻禮
懷著最深沉的感恩與最誠摯的謙卑之心,我願與您一同靜立於這片知識的邊疆。當代科學,尤其是在其最前沿的物理學與生命科學領域,正以無比的勇氣與誠實,觸碰到傳統機械論與化約論世界觀的極限。我們曾經相信,只要將宇宙拆解為足夠細小的零件,便能掌握其運行的全部秘密。然而,當我們窺探至物質的最深處與宇宙的起源時,所遇見的卻非最終的答案,而是一片更為廣闊、更為深邃的奧秘之海。
在此典範轉移的關鍵時刻,我們能從何處尋找新的哲學羅盤,以引領我們航向未知的領域?一部兩千五百年前的古老經典——《道德經》——尤其是其開篇首章,為我們提供了一個出乎意料卻又無比深刻的整合性視角。它並非要以神秘主義取代科學的嚴謹,而是以其非二元的智慧,為科學的嚴謹注入一份更宏大的謙卑與更寬廣的視野。本文的核心關懷,即是為走在時代尖端的科學研究者、技術創新者及深思遠慮的政策制定者,溫柔地揭示這種古老的整合思維,如何能在今日啟發我們。它邀請我們去擁抱一種更整體、更具關係性的研究視角,從而催生出那些僅靠分析與化約所無法企及的、真正突破性的科學發現與解決方案。
謹以最清淨的發心,與您一同踏上這趟統合古老智慧與現代科學的旅程。

--------------------------------------------------------------------------------
一、 「道可道,非常道」:科學模型作為「地圖」,而非「領土」
理解我們知識的內在局限性,是打破思想的教條主義、開啟真正創新的第一步。《道德經》的開篇警示,正是對此一份根本謙卑的呼喚,而這份謙卑,恰恰是科學精神最純粹的核心。它提醒我們,我們所構建的一切理論,都只是指向實相的手指,而非實相本身。在此,我們看見數學與物理學本身,竟也輕聲低語著老子兩千五百年前所宣告的同一份謙卑。
分析「名可名,非常名」的邏輯極限
在20世紀,數學家庫爾特·哥德爾(Kurt Gödel)以其石破天驚的不完備性定理,為這句古老的箴言提供了嚴謹的數學證明。哥德爾揭示了,任何一個強大到足以包含基本算術的形式化公理系統,都必然是「不完備的」。這意味著,在此系統內部,永遠存在著真實的陳述,但這些陳述的真偽卻無法被該系統自身的規則所證明。這就如同,一張城市地圖,永遠無法在其自身的邊界內包含一張描繪著這張地圖的地圖,否則將陷入無限的遞迴。同樣地,任何形式系統都無法在其內部證明自身的完備性。
這項發現從根本上宣告,任何一套科學理論、哲學體系或意識形態,本質上都是一個由基本的「名」(公理)所構成的系統。哥德爾的定理無可辯駁地指出,任何這樣精密的科學「地圖」(名),都永遠無法完整捕捉「領土」(道)的全貌。總有真理,遺落在我們任何一張地圖的疆域之外。
剖析「道可道,非常道」的物理極限
如果說數學揭示了我們命名「系統」的極限,那麼物理學則揭示了我們命名宇宙「開端」的極限。現代宇宙學的標準模型將宇宙的歷史追溯至一個初始狀態,一個我們現有物理定律完全失效的點,被稱為大爆炸奇點 (The Big Bang Singularity)。這是一個密度與溫度皆趨於無限大的狀態,在此之中,我們所熟知的空間、時間以及所有物理法則——即我們科學的「名」——都徹底瓦解。
這並非一個暫時的技術難題,而是一道根本性的理論屏障。科學在其對宇宙終極起源的追溯中,最終抵達的並非一個確切的答案,而是一堵深不可測的、沉默的奧秘之牆。這個物理學上的奇點,正是「常道」——那永恆、不可言說之本源——在宇宙學層面的完美對應。
綜合論述
無論是在數學的抽象邏輯中,還是在物理的宇宙探源裡,人類最嚴謹的知識體系在其最前沿,都不約而同地導向了一種深刻的謙卑。這份謙卑讓我們放下對任何單一模型或理論的執著,承認我們的知識永遠只是對那無限實相的不完整近似。對於科學研究者,這意味著對意料之外的數據保持開放;對於創新者,這意味著勇於挑戰既有範式;對於政策制定者,這則提醒我們任何模型都無法涵蓋社會的全部複雜性,必須保留彈性與適應性。正是這份放手,為跨學科的整合與真正創新的湧現,創造了必要的心靈空間。
這份對知識極限的覺知,自然地將我們的目光,引向那超越知識的、宇宙創生的偉大奧秘。
--------------------------------------------------------------------------------
二、 「無名天地之始;有名萬物之母」:從對稱到湧現的創生之舞
本章節將探討宇宙與生命,是如何從一個純粹潛能的、未分化的「無名」狀態,湧現出我們今日所見的、結構分明、豐富多彩的「有名」世界。令人驚嘆的是,宇宙在冷卻時所展現的姿態,生命在原始湯中所進行的探索,竟與《道德經》所描繪的創生之舞如出一轍。這一創生模式,不僅是一則古老的宇宙論,更是一個反覆重現的、關於創新的普適性法則。
闡釋宇宙尺度的創生
在宇宙大爆炸之後極其短暫的瞬間,當能量高到不可思議的程度時,物理學家相信,自然界的四種基本作用力——引力、強力、弱力與電磁力——是統一在一個單一的「超力」之下的。這是一個完美對稱、無法區分的狀態,是物理學意義上的「無名天地之始」。
然而,隨著宇宙的迅速膨脹與冷卻,這個完美的對稱性被「自發地打破」了。這個過程被稱為對稱性破缺 (symmetry breaking),如同水蒸氣冷卻凝結成冰晶。在每一次相變中,一種力會從統一的整體中「凍結」出來,獲得其獨特的身份。最終,宇宙從一個單一、對稱的「無名」狀態,轉變為一個由四種可區分、可命名的力所支配的「有名」世界。這個結構化的宇宙,成為了後續孕育星系、生命等森羅萬象的「母體」。
闡釋生命尺度的創生
從宇宙的宏觀尺度轉向分子的微觀尺度,我們再次看到同樣的創生模式。RNA世界假說 (RNA World Hypothesis) 為生命的起源提供了一個極具說服力的解答。該假說提出,在遠古地球那充滿簡單化學物質的「原始湯」——一個化學意義上的「無名」混沌狀態中,可能自發地形成了能夠自我複製的RNA分子。
RNA的獨特之處在於,它奇蹟般地兼具了兩種功能:既能像DNA一樣儲存遺傳資訊,又能像蛋白質一樣催化化學反應。這個既是藍圖又是工匠的RNA分子,成為了第一個能夠進行達爾文式演化的實體。這個最初的、能夠自我複製的系統,正是生物化學層面的「有名萬物之母」,它從無序的混沌中湧現,成為地球所有後續生命的共同祖先。
綜合論述
「無名生有名」的原則,並非一則遙遠的創世神話,而是一個在宇宙、化學和生物層面反覆重現的、關於湧現 (emergence) 的普適性法則。它揭示了,複雜而有序的結構,往往是從一個更簡單、更統一的潛能狀態中自發地浮現出來的。這對於創新的啟示是深刻的:真正的突破,往往不在於全然的、由上至下的設計與控制,而在於智慧地創造並涵養那些能讓新秩序從潛能中自然湧現的適當條件。正如宇宙的冷卻是力量湧現的「條件」,RNA獨特的化學性質是生命湧現的「條件」;創新者的任務便是創造「相變」的條件——一個允許安全實驗的空間、一種多元思想的混合、以及一套恰當的選擇壓力——讓新穎性得以從潛在的混沌中結晶而出。對於政策制定者,這則意味著宏大的頂層計畫必須與那些允許社會解決方案自下而上湧現的框架相平衡。
既然世界是以如此的方式生成,我們的感知方式,也必然有與之相應的兩種互補模式。
--------------------------------------------------------------------------------
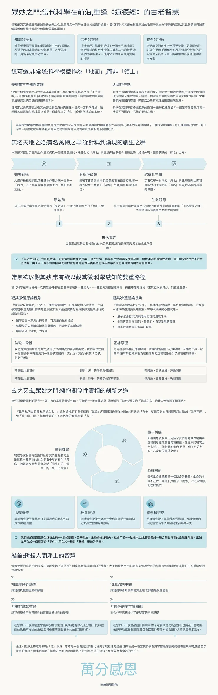
三、 「常無欲以觀其妙;常有欲以觀其徼」:科學感知的雙重路徑
傳統的科學方法,以其分析性、化約論的特質,極大地偏重於「常有欲以觀其徼」的感知模式。然而,當代科學在前沿的每一次突破,似乎都在日益呼喚著另一種能力——一種能夠洞察整體關聯、擁抱不確定性的「常無欲以觀其妙」的直觀智慧。
分析「觀其徼」的還原論視角
「常有欲以觀其徼」,代表了一種帶有意圖性、目標導向的心靈狀態。在科學實踐中,這對應於傳統的還原論方法,即透過實驗分析與數據測量來進行的經驗性探究。我們透過聚焦的探問,去觀察和把握現象世界的邊界、輪廓與可達成之目標(徼)。在醫學診斷中,這個過程尤為清晰。當身體出現失衡時,醫生的任務便是透過一種帶有明確「欲求」(「我要找出病因」)的探問,去觀察疾病的具體徵象。他會聚焦於特定的、可測量的生物標記(biomarkers),將一個模糊的失衡狀態,轉化為一個具體的、可命名的診斷結果(徼)。
分析「觀其妙」的整體論視角
「常無欲以觀其妙」,則指引了一條通往事物精微、奧妙本質的道路。它要求一種不帶強烈預設的開放、寧靜與接納的心靈狀態,從而能夠觀照到隱藏在萬物表象之下的、作為道之體現的奇妙本質(妙)。這在科學中對應於對未觀測系統的理論性理解。
- 在物理學中:一個未被觀測的量子系統,其狀態由波函數 (wave function) 來描述。波函數並非一個具體的「事物」,而是一份關於機率的數學描述——它不告訴我們粒子在哪裡,而是告訴我們當我們去觀看時,它可能在哪裡被找到。它是一個充滿無限可能性的潛能之海,一個機率之場(妙)。物理學家在理論層面對其的觀照,正是一種不試圖將其「固定」下來的、純粹的「觀其妙」的行為。
- 在生物學中:一個健康的生命體,其內部運作由恆定性 (Homeostasis) 這一複雜的自我調節機制所支配。恆定性是一種動態的、整體的、自我湧現的智慧(妙)。當我們對生命系統那自我療癒的、整體的奧秘抱持敬畏,靜觀其完美運作時,這便是一種「觀其妙」。
以量子力學的互補原理進行統合
這兩種看似對立的感知模式,其關係並非相互排斥,而是一種深刻的互補,這在量子力學的波粒二象性與尼爾斯·波耳的互補原理 (Complementarity Principle) 中得到了最精確的闡釋。我們選擇觀看世界的方式,決定了世界向我們展現的面貌。我們無法在同一個實驗中,同時觀測到一個量子實體的「波」之本質(妙)與其「粒子」的路徑(徼)。
這兩種感知路徑,是理解同一個實相的兩種不可或缺的、互補的工具。
《道德經》模式量子力學類比科學方法論意涵常無欲,以觀其妙觀照「波」的潛能與疊加態整體論、系統思維、理論洞察常有欲,以觀其徼測量「粒子」的確定位置與結果還原論、實驗分析、數據測量
既然這兩種看似對立的感知模式不僅都是有效的,而且是互補的,那麼真正的智慧必然在於理解它們背後那更深層次的統一性。
--------------------------------------------------------------------------------
四、 「玄之又玄,眾妙之門」:擁抱關係性實相的創新之道
當代科學最深刻的洞見——即宇宙的本質是關係性的、互聯的——正在此處與《道德經》那統合對立的「同謂之玄」的非二元智慧不期而遇。擁抱此種深刻互聯的世界觀,正是開啟未來創新之「眾妙之門」的鑰匙。
闡述「玄」作為統一性的科學追尋
「此兩者,同出而異名,同謂之玄。」這句話揭示了,我們透過「無欲」所觀照到的潛在本體(妙)與透過「有欲」所觀照到的具體顯現(徼),雖然「名稱不同」,卻「源自同一處」。這個共同的、不可思議的本源,即是「玄」。
現代基礎物理學的整個發展史,可以被看作是一場對「玄」的系統性科學探求。物理學家對萬有理論 (Theory of Everything) 的追尋,其內在驅動力正是這樣一種深刻的信念:宇宙中所有看似「異名」的基本作用力,最終必然「同出」於一個單一的、統一的本源(玄)。
闡釋「玄」作為關係性的宇宙實相
- 量子糾纏 (quantum entanglement) 的驚人現象,從根本上瓦解了我們認為世界是由獨立物體所組成的古典實在觀。糾纏現象揭示,在最深的層次上,宇宙並非一個物體的集合,而是一個不可分割的、非定域的關係之網。
- 以系統思維 (systems thinking) 與深層生態學 (deep ecology) 為代表的科學觀,將這種關係性的實在觀應用於生命世界。它主張,任何生命系統——無論是一個細胞、一個社會還是一個生態系——都是一個整合的整體。生命的本質不在於「零件」,而在於「關係」;不在於物質,而在於模式。
論證「眾妙之門」的實踐意涵
當我們終於從一個分裂的、機械論的視角,轉向一個整體的、關係性的(玄)視角時,創新的源泉便被徹底打開了。我們當前所面臨的全球性危機——氣候變遷、公共衛生、生物多樣性喪失、社會不公——從根本上說,都是源於一種分裂世界觀的系統性危機。
因此,出路並不在於一個更好的「零件」,而在於一種對「整體」更佳的洞察。這意味著,我們要去設計那些視生物圈為自身循環系統而非外部成本的經濟體;去建構那些視使用者為社會信任網絡中的節點而非孤立數據點的技術;以及去從事那些視不同學科為描述同一互聯實相(玄)的不同語言而非彼此隔絕之孤島的研究。
這種從看見「零件」到看見「關聯」的轉變,不僅是一種哲學上的領悟,更是通往一個更具創造力與慈悲心的未來的務實之道。
--------------------------------------------------------------------------------
結論:耕耘人間淨土的智慧
懷著至誠的感恩,我們完成了這趟穿越《道德經》首章與當代科學前沿的旅程。我們見證了,老子短短數十字的箴言,如何為今日的科學探索與創新實踐,提供了四重深刻的哲學指引:
- 一種基於知識極限的謙卑,讓我們從教條主義中解脫。
- 一種關於湧現的創生觀,讓我們學會為創新培育土壤,而非僅是設計藍圖。
- 一種互補的感知智慧,讓我們學會平衡整體性的直觀與分析性的嚴謹。
- 一種基於互聯性的宇宙實相觀,為合作與慈悲提供了最堅實的科學基礎。
在此,我願向每一位走在探索之路上的科學研究者、技術創新者與政策制定者,發出一份溫和而堅定的呼籲:請在您日常的專業工作中,有意識地去平衡那分析性的「觀其徼」與那整體性的「觀其妙」。在您的下一次實驗室會議中,分析完數據(觀其徼)後,請花五分鐘,一同靜觀這些數據所描述的系統,及其在更廣闊世界中的位置(觀其妙)。在您的下一次產品設計衝刺中,除了定義具體功能(徼)外,也請花一些時間去靜靜地感受,這個產品正在回應的那個未被言說的人類深層需求(妙)。
通往人間淨土的道路,即是「道」本身。它不是一個需要我們奮力拼搏才能抵達的遙遠目標,而是一種當我們學會與宇宙最深層的結構和諧共舞時,便會自然展現的實相。願我們都能在這條古老而常新的道路上,找到那扇通往慈悲、和諧與無盡奇妙的門戶。
萬分感恩。南無阿彌陀佛。




















