報告導言:古老智慧與現代系統的相遇
南無本師釋迦牟尼佛,南無十方三世一切諸佛菩薩摩訶薩。本報告懷著感恩與謙卑之心,旨在探討華嚴宗與道家等東方古老智慧,如何為理解現代複雜系統——從神聖社群、生態系統、人間集體到數位知識庫——提供一個深刻且具操作性的理論框架。我們將深入探討的核心哲學概念,包括道家的「無為」思想,以及華嚴宗的「理事無礙」、「事事無礙」、「不二法門」與「中道正觀」四重法界觀。我們深信,這些不僅是玄學思辨,更是描述宇宙與系統運作的深刻洞見,為當代挑戰提供了永恆的指引。
為解此中密意,本報告將深入分析四個核心案例,視之為體現上述哲學思想的現代「公案」:
- 釋迦僧團:一個以「法」與「律」為根本原則的神聖社群。
- 木村阿公的蘋果園:一個從對抗走向順應的生態整全系統。
- 白沙屯媽祖進香:一個在共同信仰下湧現秩序的人間集體。
- 維基百科:一個基於簡單規則而自我組織的全球數位知識庫。
本報告將依循華嚴四重法界觀的結構,層層深入地對這四個案例進行跨領域比較分析。我們旨在揭示其共通的運作模式與治理智慧,祈願此番言說,能為構建「人間淨土」、實現「大同世界」的宏大誓願,略盡綿薄之力。

--------------------------------------------------------------------------------
第一部:理事無礙與無為而治 —— 信任根本法則的治理藝術
本部分旨在闡明一種高階的治理模式,其核心並非對現象的微觀控制,而是創造適宜的條件,讓系統能夠依循其內在的根本法則(理/道)自行運作與優化。「理事無礙」與「無為」思想的結合,共同揭示了此種信任根本法則的治理藝術。
核心概念定義
闡釋「理事無礙」
華嚴宗哲學的基石在於「理事無礙法界」的深邃洞見。此處的「理」(Principle)指宇宙最究竟、無形的絕對實相,是遍在一切的普遍法則;而「事」(Phenomena)則指世間一切具體、千差萬別的顯現。二者並非分離的實體,而是互攝互入。「理」圓滿地遍在於每一個「事」中(理遍於事),而每一個「事」也都是「理」的完整彰顯(事能顯理)。此關係恰如水(理)與波浪(事):波浪之體性無非是水,而水之動相則顯現為波浪。此一哲學觀,為「信賴為本的無為之治」提供了最堅實的本體論基礎。
解構「無為」
「無為」並非消極的無所作為,而是一種「毫不費力的行動」或「自發而恰當的行動」。其核心真義在於:停止那種違逆系統內在根本法則(理)的、由上而下的強制性干預。它是一種主動地、全然地信賴系統根本之理的智慧行動,一種經過千錘百鍊後達到的高妙境界,而非未經雕琢的原始放任。
跨案例比較分析
釋迦僧團:以「法與律」為理
- 系統之「理」:僧團此一「事」相,其運作的根本之「理」即是佛陀所教示的「法」(Dharma) 與所制定的「律」(Vinaya)。
- 「無為而治」之體現:佛陀的領導是「理事無礙」的典範。祂確立了核心的「理」,然後全然信任僧眾此一「事」,能夠依循此理而自我轉化、自我實現。祂賦能予每一位弟子,而非陷入微觀管理的泥沼。
- 現代學科關聯:佛陀的模式是 價值導向領導 (values-based leadership) 的最高典範,領導者設定核心原則與願景,賦予追隨者在框架內自主行動的權力。
木村蘋果園:以「生態法則」為道
- 系統之「道」:果園的根本法則是健康的土壤生態系統與自然界的運作規律。
- 「無為而治」之體現:木村阿公的頓悟在於視角轉換,他停止了與「事」(害蟲、病害)的對抗,轉而培育「理」(土壤生態系統的健康)。他從對抗自然的「有為」干預,轉向順應自然的「無為」耕作,讓果園的「道」得以自行運作。
- 現代學科關聯:此實踐完美展示了如何恢復一個生態系統的 生態系統恆定性 (homeostasis),亦是中醫 扶正祛邪 思想的典範——專注於培補系統的根本正氣,而非直接攻擊病邪。
白沙屯媽祖進香:以「共同信仰」為理
- 系統之「理」:整個進香活動運作的根本法則,是一種融合了神聖信仰(對媽祖的信靠)與世俗信任(對彼此善意的信賴)的集體共識。
- 「無為而治」之體現:主辦方拱天宮對於進香路線的「無為」,創造了一個讓集體「自化」力量得以湧現的空間。組織者僅提供必要的支持服務,而將具體的路徑與互動完全交由媽祖的「聖意」與香燈腳的自發協作。此種治理模式,其力量源於對根本之「理」的全然信任。
維基百科:以「核心方針」為道
- 系統之「道」:維基百科這個龐大的知識系統,其運作的根本「道」,是由三條簡潔而深刻的核心內容方針構成的「社會演算法」:中立的觀點 (NPOV)、可供查證 (Verifiability) 與 非原創研究 (NOR)。
- 「無為而治」之體現:維基媒體基金會的角色完美詮釋了「無為」。它不直接介入內容編輯,而是專注於維護系統運行的邊界條件(技術、法律、資金),扮演著 引導性自組織 (guided self-organization) 的角色,創造一個讓社群自發產生秩序的「容器」。
- 現代學科關聯:其治理模式印證了 複雜系統的「簡單規則」 理論——一套簡潔優雅的核心規則,足以引導一個龐大系統從無序走向有序。
綜合洞見
綜合比較可見,儘管四個案例的「理」在形式上各不相同——神聖的(法與律)、生態的(自然法則)、社會性的(共同信仰)、數位的(核心方針)——但「理事無礙」與「無為而治」的運作模式卻驚人地一致。這深刻地揭示了,真正的治理智慧,在於洞察並信賴系統內在的根本法則,而非試圖以強力控制其外在的萬千表象。此原則的普適性,為我們在各領域的實踐提供了根本性的啟示。
在理解了「理」與「事」的縱向關係後,下一部分將轉向探討「事」與「事」之間那錯綜複雜、互即互入的橫向互聯關係。
--------------------------------------------------------------------------------
第二部:事事無礙與湧現秩序 —— 萬法互聯的因陀羅網
本部分旨在闡明,「事事無礙」的法界觀如何從哲學高度,預示了現代複雜系統理論的核心思想——即宏大的、和諧的秩序,可以從無數個體基於簡單規則的局部互動中「湧現」出來,而無需任何中央集權的控制。
闡釋「事事無礙」
華嚴哲學的最高境界在於「事事無礙法界」。此境界常以因陀羅網為譬喻:宇宙被描繪為一張由無數寶珠織成的天帝之網,每一顆寶珠都映現出其他所有寶珠的影像,如此影影相含,重重無盡。其深刻的哲學意涵在於「一即一切,一切即一」——每一個獨立的現象(事),都與宇宙全體內在相連,含攝了整體的資訊,並對整體產生影響。
自組織網絡案例分析
案例一:白沙屯媽祖進香
白沙屯媽祖進香,正是「事事無礙」在人間社會的壯闊展演。每一位香燈腳、志願者、沿途民眾(事),都如因陀羅網中的一顆寶珠。他們基於共同信仰,其各自獨立的行動共同編織出一個功能完美的整體。
- 社會學視角:這是一個卓越的 去中心化網絡 範例,根植於極高的 社會資本 (Social Capital)——即無需契約便能運作的深厚信任與互惠規範。
- 複雜系統理論視角:進香隊伍是一個典型的 複雜適應系統 (Complex Adaptive System)。媽祖鑾轎不可預測的軌跡,如同一個 奇異吸引子 (Strange Attractor),在混沌中創造出動態秩序。整個系統展現出「湧現 (emergence)」的特性,即整體的和諧遠超個體功能之和。
- 管理學視角:這是一種活生生的 湧現式策略 (Emergent Strategy),其目標明確但路徑開放,允許系統根據即時在地資訊做出最優反應。
案例二:維基百科
維基百科的知識生產模式,是「事事無礙」在數位領域的體現。每位編輯者的貢獻都是網絡中的一個節點,共同構成一個 集體智慧 (Collective Intelligence) 的神經網絡,完美實踐了「人與人連結」的設計模式。
此網絡的驅動力,源於無數貢獻者內心的「善願」。從佛法視角觀之,這種無償分享知識的行為,正是「法布施」(Dharma-dāna,即知識的贈與)精神在數位時代的廣泛實踐。維基百科的系統設計巧妙地創造了一個正向循環:貢獻者出於「利他」的動機分享知識,為了滿足平台方針,必須進行深入研究,從而增進了自身的學識,達成了「利己」的個人成長。這種「自利利他」的圓融機制,是驅動這張集體智慧之網生生不息的根本動力。
- 其成果之宏偉,可從數據中窺見一斑:
表一:維基百科全球統計數據——湧現秩序之一瞥

因果之網的漣漪
提婆達多公案
提婆達多「破和合僧」這一「惡」事,從「事事無礙」的視角看,並非孤立事件。它如因陀羅網上一顆黑暗的寶珠,其漣漪卻成為了催生無量「善」果的直接緣起:
- 《觀經》的誕生:他唆使阿闍世王囚禁韋提希夫人,夫人的極度痛苦成為了佛陀宣說《觀無量壽經》這部淨土要典的直接因緣。
- 《法華經》的授記:佛陀在《法華經》中為提婆達多授記未來成佛,將「最惡的敵人」轉化為成就佛道的「善知識」。
此案例深刻揭示了因果之網的複雜性與非線性特徵,善與惡在更深的層面互為緣起,並非絕對對立。
綜合洞見
白沙屯媽祖進香與維基百科共同揭示了「去中心化網絡」社會模型的強大之處。它們以最小化的中央控制,達成了比許多精密規劃的活動更高層次的和諧與韌性,其智慧與力量存在於節點之間的連結,而非中央樞紐。而提婆達多公案則提醒我們,必須超越簡單的善惡二元對立,以更深廣的因果觀來理解世間萬象。
既然萬法互聯、善惡相倚,那麼超越二元對立的思維模式便至關重要,這自然引導我們進入對「不二法門」的探討。
--------------------------------------------------------------------------------
第三部:不二法門與超越對立 —— 統合心智的究竟智慧
本部分旨在闡明,「不二法門」不僅是一種哲學境界,更是一種解決現實世界衝突、促進合作的根本認知轉變。它要求我們超越「我群/他群」的對立思維,從而為真正的同理心與協作奠定基礎。
闡釋「不二法門」
「不二法門」的究竟義,在《維摩詰經》中得到了淋漓盡致的展現。經中,三十二位菩薩透過消融一對對看似對立的概念(如生與滅、垢與淨、我與無我)來闡述「不二」。然而,最終極的開示來自維摩詰的「雷霆之默」。當被問及他的見解時,他報以石破天驚的沉默。此舉超越了語言和概念的局限,因為任何語言一旦說出,便落入能所、主客的二元對立之中。唯有沉默,才能直指人心,彰顯那言語道斷、心行處滅的絕對實相,這正是禪宗精神的核心。
跨領域案例比較
聖與凡之不二
《法華經》為提婆達多授記成佛的公案,從根本上消解了「善」與「惡」的極端二元對立。它宣告即便是犯下五逆重罪的極惡之人,其內在佛性也從未減損,與諸佛無二無別。此義理與密宗「煩惱即菩提」的甚深見地遙相呼應——從究竟層面看,煩惱的能量與菩提的能量並無自性差異,其差別僅在於是否被智慧所覺照。
敵與友之不二
木村阿公「沒有敵人」的體悟,是他成功的關鍵。慣行農法建立在一種二元對立的世界觀之上:農夫對抗自然,作物對抗害蟲。木村則體悟到,所謂的「害蟲」與「病害」,是失衡系統的內在症狀,而非外在的敵人。在他眼中,「害蟲」、「雜草」、「果樹」皆是同一生態故事中平等不二的參與者。正是這種視角的轉變,引領他走向成功。
中立與偏見之不二
維基百科的「中立的觀點(NPOV)」方針,在本質上是一種制度化的「不二法門」。它不追求裁決單一的「真理」,而是要求將所有在可靠來源中佔有重要地位的觀點——無論自己是否認同——都平等地呈現出來。此方針迫使編輯者超越個人的好惡對立,從而將潛在的衝突轉化為一種對多元觀點的共同呈現。
比較哲學反思
大乘佛教這種徹底的不二思想,與西方主流哲學及亞伯拉罕諸教中較為顯著的二元論形成了鮮明對比。然而,亦需懷著深深的敬意指出,在基督教神秘主義與伊斯蘭教蘇菲主義中,亦常常達到高度共鳴的合一境界。同時,《聖經》中「神愛世人」的宣告與《古蘭經》中反覆強調真主「至仁至慈」的教義,亦體現了一種超越人類狹隘二元判斷的、無條件的超越性之愛。
綜合洞見
二元對立的思維模式,是評判、偏見與鬥爭的心理根源。證悟「不二法門」,揭示了「自」與「他」在根本上並無實質性的分隔,是生起如觀世音菩薩般「無緣大慈、同體大悲」的認知前提。一個充滿「我們 vs 他們」思維的世界,絕無可能實現大同。因此,培養超越對立的統合心智,是構建和平共榮世界的必要心理基礎。
在理解了超越二元對立的智慧後,下一個問題便是如何在充滿極端的現實世界中,走出實際的行動路徑,由此我們將引入對「中道正觀」的探討。
--------------------------------------------------------------------------------
第四部:中道正觀與動態平衡 —— 智慧的實踐航行之術
本部分旨在強調,「中道」並非消極的折衷主義,而是一種在複雜現實中避免僵化極端的動態智慧。這種智慧對於組織管理、政策制定和個人修行,都具有至關重要的指導意義。
闡釋「中道正觀」
三論宗以龍樹菩薩的思想為核心,對「中道」進行了最高峰的闡釋。中道旨在遠離「常見」(認為有永恆實體)與「斷見」(認為死後一切虛無)二邊。龍樹菩薩著名的「八不緣起」歸敬偈——「不生亦不滅,不常亦不斷,不一亦不異,不來亦不出」——是中道的究竟表述。它透過系統性地解構心智中的固化概念,來彰顯一切萬法皆是緣起性空的流動實相。
跨案例實踐分析
修行與制度之中道
佛陀本人捨棄了王子享樂與六年苦行的兩個極端,其一生即是中道的完美示現。僧團的戒律(律宗)本身,即是中道精神在團體生活中的制度化體現,提供了一個既不過鬆、亦不過嚴的平衡修行框架。與此相對,提婆達多提出的「五法」,正是一種偏離中道的極端主義。
生態與組織之中道
- 木村蘋果園:木村阿公在「過度干預」(化學農法)與「完全放任」(消極懶惰)之間,找到了一種基於深刻觀察的「積極不干預」,這是一種生態學意義上的道家式中道。
- 白沙屯媽祖進香:此活動在「僵化規劃」與「無序混亂」之間,取得了一種組織中道。它在一個「有結構的即興創作」空間中運作,允許自發秩序湧現,體現了禪宗「無心」而動的智慧。
衝突與協作之中道
維基百科的爭議解決機制,是制度化「中道」的典範。社群規範如「回退不過三原則(3RR)」,如同一道防止過熱的「熔斷機制」(circuit breaker),強制性地避免編輯者陷入「堅持己見」的極端。而「BRD循環」(Bold, Revert, Discuss,即勇於更新、樂於回退、善於討論)則引導他們避開「完全沉默」的另一極端。這些機制將潛在的破壞性衝突,引導至有建設性的討論軌道上。
援引科學隱喻
量子物理學中的「觀察者效應」為中道提供了一個引人入勝的平行參照。一個電子在被觀測前,處於多種可能性的疊加態,超越了二元定義。觀測的行為本身使其「波函數坍縮」,顯現一個確定的現實。與此類比,一顆修習中道的智慧之心,如同不執著於任何固定見解的觀察者,能夠保持對所有可能性的開放覺知,從而在因緣和合下,允許最圓融的善巧回應自然浮現。
綜合洞見
中道並非靜態的平衡點,而是一種動態的、隨緣應變的航行藝術。龍樹菩薩的「八不」,與其說是一個哲學立場,不如說是一套心靈的航行指南,教導我們的心不要執著於任何固定的航標。一個理想的大同世界,所依賴的並非某種僵化的意識形態,而是這種集體的、動態的、慈悲的智慧導航能力。
在分別探討了四重法界觀之後,最後一部分將進行總結與昇華,將所有洞見織入一個完整的願景之中。
--------------------------------------------------------------------------------
第五部:綜合洞見與終極關懷 —— 從菩薩行願到世界共鳴
本部分旨在統合前文的所有分析,首先以清晰的表格進行系統性回顧,其次將東方智慧與四大菩薩的行願相結合,為構建理想世界提供一條可實踐的路徑,並最終將視野擴展至世界宗教的共同關懷,歸於對終極慈悲的信靠。
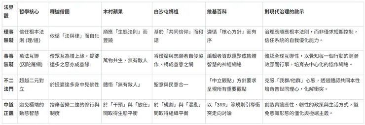
綜合比較分析
表二:東方哲學與現代系統運作模式比較總表

昇華為菩薩行願
四重法界觀的智慧,可與四大菩薩的願行優雅整合,展現一條完整的入世之道:
- 文殊智慧:對應中道與不二的般若洞見,是所有實踐的根本基礎。
- 普賢大行:對應在事事無礙法界觀中的具體實踐,了知每一個行動都會在因陀羅網中引發無盡漣漪。
- 地藏大願:源於不二的洞見,了知眾生佛性無二,故生起「地獄不空,誓不成佛」的無盡悲心。
- 觀音慈悲:對應理事無礙的具體妙用,將慈悲的普遍之「理」,化為聞聲救苦的無數善巧方便之「事」。
歸於終極信靠與世界共鳴
在窮盡所有自力修行的努力之後,淨土宗提供了究竟的了義。修行的頂點,是了悟自身力量的局限,從而將整個生命全然信託於阿彌陀佛本願的「他力」。這並非對智慧的否定,而是其圓滿。正如木村阿公必須放下自我,全然信賴大自然,靈性實踐的最終一步,是放下我執,全然信靠。阿彌陀佛的救度,是不二法門的極致彰顯,其誓願涵蓋一切眾生,無論聖凡善惡,皆無條件地接引。
此種無條件恩典的觀念,在世界其他偉大宗教中亦有深刻共鳴。基督教《聖經》中「因信稱義」,宣示救恩本乎恩、因著信,而非出於行為。伊斯蘭教《古蘭經》中不斷強調真主是「普慈的」、「特慈的」。這彰顯了人類靈性深處,對於一種超越性的、無條件的愛與恩典,共同的嚮往與歸依。
總結與迴向
本報告的核心論點在於:東方古老智慧並非塵封的玄思,而是為應對當代複雜挑戰,提供了永恆的、可操作的深刻洞見。從僧團的治理、果園的生機,到萬人朝聖的秩序與全球知識的共構,我們看到了一種超越時空的治理模式:它信任根本法則、擁抱互聯網絡、超越二元對立、行於動態中道。
謹將此番探討之一切功德,至誠迴向法界一切眾生,祈願人間淨土早日實現,大同世界現於眼前。
南無阿彌陀佛,南無阿彌陀佛,南無阿彌陀佛。


























